Go to The Journal of Clinical Investigation
  • About
  • Editors
  • Consulting Editors
  • For authors
  • Publication ethics
  • Publication alerts by email
  • Transfers
  • Advertising
  • Job board
  • Contact
  • Physician-Scientist Development
  • Current issue
  • Past issues
  • By specialty
    • COVID-19
    • Cardiology
    • Immunology
    • Metabolism
    • Nephrology
    • Oncology
    • Pulmonology
    • All ...
  • Videos
  • Collections
    • In-Press Preview
    • Resource and Technical Advances
    • Clinical Research and Public Health
    • Research Letters
    • Editorials
    • Perspectives
    • Physician-Scientist Development
    • Reviews
    • Top read articles

  • Current issue
  • Past issues
  • Specialties
  • In-Press Preview
  • Resource and Technical Advances
  • Clinical Research and Public Health
  • Research Letters
  • Editorials
  • Perspectives
  • Physician-Scientist Development
  • Reviews
  • Top read articles
  • About
  • Editors
  • Consulting Editors
  • For authors
  • Publication ethics
  • Publication alerts by email
  • Transfers
  • Advertising
  • Job board
  • Contact
Multidimensional, integrative profiling identifies BCL2L1 methylation as a predictor of MCL1 dependency in pediatric malignancies
Shazia Adjumain, Paul Daniel, Claire Xin Sun, Gabrielle Bradshaw, Nicole J. Chew, Vanessa Tsui, Hanbyeol Lee, Melissa Loi, Nataliya Zhukova, Dilru Habarakada, Abigail Yoel, Vijesh G. Vaghjiani, Shaye Game, Louise E. Ludlow, Naama Neeman, E. Alejandro Sweet-Cordero, David D. Eisenstat, Jason E. Cain, Ron Firestein
Shazia Adjumain, Paul Daniel, Claire Xin Sun, Gabrielle Bradshaw, Nicole J. Chew, Vanessa Tsui, Hanbyeol Lee, Melissa Loi, Nataliya Zhukova, Dilru Habarakada, Abigail Yoel, Vijesh G. Vaghjiani, Shaye Game, Louise E. Ludlow, Naama Neeman, E. Alejandro Sweet-Cordero, David D. Eisenstat, Jason E. Cain, Ron Firestein
View: Text | PDF
Research Article Clinical trials Therapeutics

Multidimensional, integrative profiling identifies BCL2L1 methylation as a predictor of MCL1 dependency in pediatric malignancies

  • Text
  • PDF
Abstract

Pediatric high-grade gliomas (pHGGs) are the most aggressive brain tumors in children, necessitating innovative therapies to improve outcomes. Unlike adult gliomas, recent research reveals that childhood gliomas have distinct biological features, requiring specific treatment strategies. Here, we focused on deciphering unique genetic dependencies specific to childhood gliomas. Using a pooled CRISPR/Cas9 knockout screening approach on 65 pediatric and 10 adult high-grade glioma (HGG) cell lines, myeloid cell leukemia 1 (MCL1) emerged as a key antiapoptotic gene essential in pediatric but not adult gliomas. We demonstrated that MCL1 is targetable using current small molecule inhibitors, and its inhibition leads to potent anticancer activity across pediatric HGG cell lines irrespective of genotype. Employing predictive modeling approaches on a large set of childhood cancer cell lines with multiomics data features, we identified a potentially previously unreported cluster of CpG sites in the antiapoptotic BCL-xL/BCL2L1 gene, which predicted MCL1 inhibitor response. We extended these data across multiple pediatric tumor types, showing that BCL2L1 methylation is a broad predictor of MCL1 dependency in vitro and in vivo. Overall, our multidimensional, integrated genomic approach identified MCL1 as a promising therapeutic target in several BCL2L1-methylated pediatric cancers, offering a translational strategy to identify patients most likely to benefit from MCL1 inhibitor therapy.

Authors

Shazia Adjumain, Paul Daniel, Claire Xin Sun, Gabrielle Bradshaw, Nicole J. Chew, Vanessa Tsui, Hanbyeol Lee, Melissa Loi, Nataliya Zhukova, Dilru Habarakada, Abigail Yoel, Vijesh G. Vaghjiani, Shaye Game, Louise E. Ludlow, Naama Neeman, E. Alejandro Sweet-Cordero, David D. Eisenstat, Jason E. Cain, Ron Firestein

×

Figure 5

Cluster 1 methylation is a predictor of MCL1 inhibitor response in pediatric CNS and non-CNS cancers.

Options: View larger image (or click on image) Download as PowerPoint
Cluster 1 methylation is a predictor of MCL1 inhibitor response in pedia...
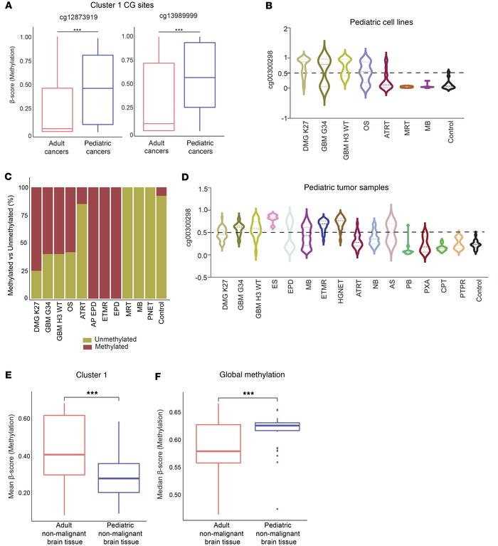
(A) Box plots illustrating the distribution of cluster 1 CpG sites’ (cg12873919 and cg13989999) methylation status across pediatric and adult cancers, derived from DepMap datasets. ***P < 0.0001. (B) Violin plots depicting the distribution of cg00300298 methylation status across various pediatric cancers and nonmalignant brain cell lines. (C) Stacked bar plot represents the percentage of methylated versus unmethylated pediatric cancer cell lines based on a β-score > 0.5. (D) Violin plots depicting the distribution of cg00300298 methylation status across various pediatric cancers and nonmalignant brain patient tissue samples. (E) Box plots illustrating the mean distribution of cluster 1 CpG sites’ methylation status across nonmalignant pediatric (n = 36) and adult (n = 182) brain tissue, derived from an external dataset (35). Age cutoff to define adult and pediatric = 21, Student’s t test ***P < 0.0001. (F) Box plots illustrating the median global methylation patterns across nonmalignant pediatric (n = 36) and adult (n = 182) brain tissue, derived from an external dataset (35). Box plots show the interquartile range, median (line), and minimum and maximum (whiskers). Age cutoff = 21, Student’s t test ***P < 0.0001.

Copyright © 2026 American Society for Clinical Investigation
ISSN 2379-3708

Sign up for email alerts