Go to The Journal of Clinical Investigation
  • About
  • Editors
  • Consulting Editors
  • For authors
  • Publication ethics
  • Publication alerts by email
  • Transfers
  • Advertising
  • Job board
  • Contact
  • Physician-Scientist Development
  • Current issue
  • Past issues
  • By specialty
    • COVID-19
    • Cardiology
    • Immunology
    • Metabolism
    • Nephrology
    • Oncology
    • Pulmonology
    • All ...
  • Videos
  • Collections
    • In-Press Preview
    • Resource and Technical Advances
    • Clinical Research and Public Health
    • Research Letters
    • Editorials
    • Perspectives
    • Physician-Scientist Development
    • Reviews
    • Top read articles

  • Current issue
  • Past issues
  • Specialties
  • In-Press Preview
  • Resource and Technical Advances
  • Clinical Research and Public Health
  • Research Letters
  • Editorials
  • Perspectives
  • Physician-Scientist Development
  • Reviews
  • Top read articles
  • About
  • Editors
  • Consulting Editors
  • For authors
  • Publication ethics
  • Publication alerts by email
  • Transfers
  • Advertising
  • Job board
  • Contact
Multidimensional, integrative profiling identifies BCL2L1 methylation as a predictor of MCL1 dependency in pediatric malignancies
Shazia Adjumain, Paul Daniel, Claire Xin Sun, Gabrielle Bradshaw, Nicole J. Chew, Vanessa Tsui, Hanbyeol Lee, Melissa Loi, Nataliya Zhukova, Dilru Habarakada, Abigail Yoel, Vijesh G. Vaghjiani, Shaye Game, Louise E. Ludlow, Naama Neeman, E. Alejandro Sweet-Cordero, David D. Eisenstat, Jason E. Cain, Ron Firestein
Shazia Adjumain, Paul Daniel, Claire Xin Sun, Gabrielle Bradshaw, Nicole J. Chew, Vanessa Tsui, Hanbyeol Lee, Melissa Loi, Nataliya Zhukova, Dilru Habarakada, Abigail Yoel, Vijesh G. Vaghjiani, Shaye Game, Louise E. Ludlow, Naama Neeman, E. Alejandro Sweet-Cordero, David D. Eisenstat, Jason E. Cain, Ron Firestein
View: Text | PDF
Research Article Clinical trials Therapeutics

Multidimensional, integrative profiling identifies BCL2L1 methylation as a predictor of MCL1 dependency in pediatric malignancies

  • Text
  • PDF
Abstract

Pediatric high-grade gliomas (pHGGs) are the most aggressive brain tumors in children, necessitating innovative therapies to improve outcomes. Unlike adult gliomas, recent research reveals that childhood gliomas have distinct biological features, requiring specific treatment strategies. Here, we focused on deciphering unique genetic dependencies specific to childhood gliomas. Using a pooled CRISPR/Cas9 knockout screening approach on 65 pediatric and 10 adult high-grade glioma (HGG) cell lines, myeloid cell leukemia 1 (MCL1) emerged as a key antiapoptotic gene essential in pediatric but not adult gliomas. We demonstrated that MCL1 is targetable using current small molecule inhibitors, and its inhibition leads to potent anticancer activity across pediatric HGG cell lines irrespective of genotype. Employing predictive modeling approaches on a large set of childhood cancer cell lines with multiomics data features, we identified a potentially previously unreported cluster of CpG sites in the antiapoptotic BCL-xL/BCL2L1 gene, which predicted MCL1 inhibitor response. We extended these data across multiple pediatric tumor types, showing that BCL2L1 methylation is a broad predictor of MCL1 dependency in vitro and in vivo. Overall, our multidimensional, integrated genomic approach identified MCL1 as a promising therapeutic target in several BCL2L1-methylated pediatric cancers, offering a translational strategy to identify patients most likely to benefit from MCL1 inhibitor therapy.

Authors

Shazia Adjumain, Paul Daniel, Claire Xin Sun, Gabrielle Bradshaw, Nicole J. Chew, Vanessa Tsui, Hanbyeol Lee, Melissa Loi, Nataliya Zhukova, Dilru Habarakada, Abigail Yoel, Vijesh G. Vaghjiani, Shaye Game, Louise E. Ludlow, Naama Neeman, E. Alejandro Sweet-Cordero, David D. Eisenstat, Jason E. Cain, Ron Firestein

×

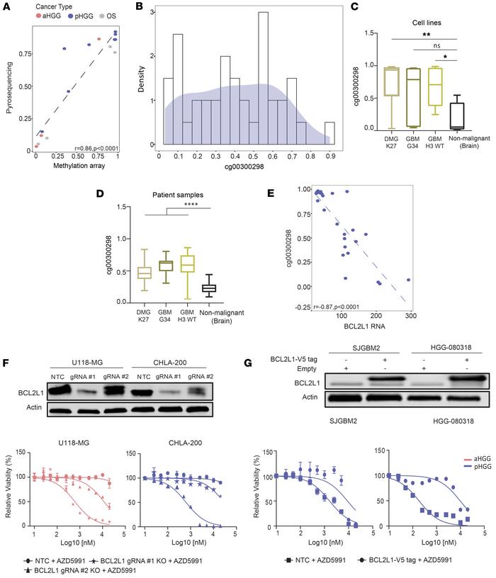
Figure 4

BCL2L1 is hypermethylated in pediatric CNS tumors.

Options: View larger image (or click on image) Download as PowerPoint

BCL2L1 is hypermethylated in pediatric CNS tumors.
(A) Scatterplot show...
(A) Scatterplot showing correlation of methylation array β-scores plotted by pyrosequencing values of cell lines. Data points are color coded (as indicated) based on lineage. Pearson’s correlation test was used to determine r and significance P; P < 0.05. (B) Density histogram plot showing distribution of methylation status of cg00300298 obtained via pyrosequencing across fresh patient tissue of pHGGs. (C and D) Box plots for (C) cell lines and (D) patient samples between cg00300298 methylation status of HGG subtypes and nonmalignant brain. Box plots show the interquartile range, median (line), and minimum and maximum (whiskers). One-way ANOVA with Bonferroni’s multiple comparisons test was used to determine significance between the nonmalignant cell lines/tissue and HGG groups. *P < 0.05, **P < 0.01, ****P < 0.0001. (E) Scatterplot showing correlation of cg00300298 methylation status plotted by BCL2L1 RNA in pHGG. Pearson’s correlation test was used to determine r and significance P; P < 0.05. (F) Drug-response curves for AZD5991 following BCL2L1 KO by 2 independent sgRNAs and control (NTC) in indicated cell lines. Representative graph shown (n = 3). Mean ± SD. Immunoblot shows BCL2L1 protein levels under indicated conditions. (G) Drug-response curves for AZD5991 assessed 2 weeks after sgRNA transduction of exogenous BCL2L1 and control (empty vector) in indicated cell lines. Representative graph shown (n = 3). Mean ± SD. Immunoblot shows BCL2L1 protein levels under indicated conditions.

Copyright © 2026 American Society for Clinical Investigation
ISSN 2379-3708

Sign up for email alerts