Go to The Journal of Clinical Investigation
  • About
  • Editors
  • Consulting Editors
  • For authors
  • Publication ethics
  • Publication alerts by email
  • Transfers
  • Advertising
  • Job board
  • Contact
  • Physician-Scientist Development
  • Current issue
  • Past issues
  • By specialty
    • COVID-19
    • Cardiology
    • Immunology
    • Metabolism
    • Nephrology
    • Oncology
    • Pulmonology
    • All ...
  • Videos
  • Collections
    • In-Press Preview
    • Resource and Technical Advances
    • Clinical Research and Public Health
    • Research Letters
    • Editorials
    • Perspectives
    • Physician-Scientist Development
    • Reviews
    • Top read articles

  • Current issue
  • Past issues
  • Specialties
  • In-Press Preview
  • Resource and Technical Advances
  • Clinical Research and Public Health
  • Research Letters
  • Editorials
  • Perspectives
  • Physician-Scientist Development
  • Reviews
  • Top read articles
  • About
  • Editors
  • Consulting Editors
  • For authors
  • Publication ethics
  • Publication alerts by email
  • Transfers
  • Advertising
  • Job board
  • Contact
Multidimensional, integrative profiling identifies BCL2L1 methylation as a predictor of MCL1 dependency in pediatric malignancies
Shazia Adjumain, … , Jason E. Cain, Ron Firestein
Shazia Adjumain, … , Jason E. Cain, Ron Firestein
Published January 23, 2025
Citation Information: JCI Insight. 2025;10(2):e184601. https://doi.org/10.1172/jci.insight.184601.
View: Text | PDF
Research Article Clinical trials Therapeutics

Multidimensional, integrative profiling identifies BCL2L1 methylation as a predictor of MCL1 dependency in pediatric malignancies

  • Text
  • PDF
Abstract

Pediatric high-grade gliomas (pHGGs) are the most aggressive brain tumors in children, necessitating innovative therapies to improve outcomes. Unlike adult gliomas, recent research reveals that childhood gliomas have distinct biological features, requiring specific treatment strategies. Here, we focused on deciphering unique genetic dependencies specific to childhood gliomas. Using a pooled CRISPR/Cas9 knockout screening approach on 65 pediatric and 10 adult high-grade glioma (HGG) cell lines, myeloid cell leukemia 1 (MCL1) emerged as a key antiapoptotic gene essential in pediatric but not adult gliomas. We demonstrated that MCL1 is targetable using current small molecule inhibitors, and its inhibition leads to potent anticancer activity across pediatric HGG cell lines irrespective of genotype. Employing predictive modeling approaches on a large set of childhood cancer cell lines with multiomics data features, we identified a potentially previously unreported cluster of CpG sites in the antiapoptotic BCL-xL/BCL2L1 gene, which predicted MCL1 inhibitor response. We extended these data across multiple pediatric tumor types, showing that BCL2L1 methylation is a broad predictor of MCL1 dependency in vitro and in vivo. Overall, our multidimensional, integrated genomic approach identified MCL1 as a promising therapeutic target in several BCL2L1-methylated pediatric cancers, offering a translational strategy to identify patients most likely to benefit from MCL1 inhibitor therapy.

Authors

Shazia Adjumain, Paul Daniel, Claire Xin Sun, Gabrielle Bradshaw, Nicole J. Chew, Vanessa Tsui, Hanbyeol Lee, Melissa Loi, Nataliya Zhukova, Dilru Habarakada, Abigail Yoel, Vijesh G. Vaghjiani, Shaye Game, Louise E. Ludlow, Naama Neeman, E. Alejandro Sweet-Cordero, David D. Eisenstat, Jason E. Cain, Ron Firestein

×

Figure 1

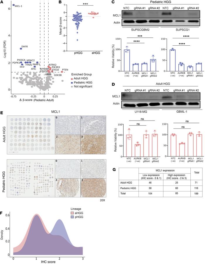
CRISPR/Cas9 screens identify MCL1 as a key genetic vulnerability in pHGG.

Options: View larger image (or click on image) Download as PowerPoint
CRISPR/Cas9 screens identify MCL1 as a key genetic vulnerability in pHGG...
(A) Relative enrichment of gene dependencies in pediatric and adult HGGs. An unpaired t test with multiple comparisons was used to determine statistical significance, i.e., FDR < 0.05. Δ mean β-score was calculated as mean β-score (Adult) – mean β-score (Pediatric). (B) Comparison of MCL1 gene dependency scores (mean β-scores) of pediatric and adult HGG cell lines. Student’s t test ***P < 0.001. (C and D) Relative viability (to nontargeting control [NTC] sgRNA) of (C) pediatric and (D) adult HGG cell lines after treatment with 2 independent MCL1-targeting sgRNAs. Immunoblot shows MCL1 protein levels under the indicated conditions. One-way ANOVA with Bonferroni’s multiple comparisons test was used to determine significance between NTC and MCL1 sgRNAs. ***P < 0.001, ****P < 0.0001. (E) Representative immunohistochemical (IHC) images show MCL1-positive and -negative staining in pediatric and adult HGG tissue microarrays (TMAs) (IHC scores; 0 = null, 1 = weak, 2 = moderate, 3 = strong). Original magnification, 20×. (F) Density plot showing IHC score distribution of MCL1 staining in pediatric (shown in blue) and adult (pink) HGG tumor samples. (G) The contingency table represents the association between MCL1 expression levels (low & high) and lineage type. Fisher’s exact test.

Copyright © 2025 American Society for Clinical Investigation
ISSN 2379-3708

Sign up for email alerts