Go to The Journal of Clinical Investigation
  • About
  • Editors
  • Consulting Editors
  • For authors
  • Publication ethics
  • Publication alerts by email
  • Transfers
  • Advertising
  • Job board
  • Contact
  • Physician-Scientist Development
  • Current issue
  • Past issues
  • By specialty
    • COVID-19
    • Cardiology
    • Immunology
    • Metabolism
    • Nephrology
    • Oncology
    • Pulmonology
    • All ...
  • Videos
  • Collections
    • In-Press Preview
    • Resource and Technical Advances
    • Clinical Research and Public Health
    • Research Letters
    • Editorials
    • Perspectives
    • Physician-Scientist Development
    • Reviews
    • Top read articles

  • Current issue
  • Past issues
  • Specialties
  • In-Press Preview
  • Resource and Technical Advances
  • Clinical Research and Public Health
  • Research Letters
  • Editorials
  • Perspectives
  • Physician-Scientist Development
  • Reviews
  • Top read articles
  • About
  • Editors
  • Consulting Editors
  • For authors
  • Publication ethics
  • Publication alerts by email
  • Transfers
  • Advertising
  • Job board
  • Contact
GABAergic interneurons contribute to the fatal seizure phenotype of CLN2 disease mice
Keigo Takahashi, Nicholas R. Rensing, Elizabeth M. Eultgen, Letitia L. Williams, Sophie H. Wang, Hemanth R. Nelvagal, Steven Q. Le, Marie S. Roberts, Balraj Doray, Edward B. Han, Patricia I. Dickson, Michael Wong, Mark S. Sands, Jonathan D. Cooper
Keigo Takahashi, Nicholas R. Rensing, Elizabeth M. Eultgen, Letitia L. Williams, Sophie H. Wang, Hemanth R. Nelvagal, Steven Q. Le, Marie S. Roberts, Balraj Doray, Edward B. Han, Patricia I. Dickson, Michael Wong, Mark S. Sands, Jonathan D. Cooper
View: Text | PDF
Research Article Genetics Neuroscience

GABAergic interneurons contribute to the fatal seizure phenotype of CLN2 disease mice

  • Text
  • PDF
Abstract

The cellular etiology of seizures in CLN2 disease, a childhood-onset neurodegenerative lysosomal storage disorder caused by a deficiency of tripeptidyl peptidase 1 (TPP1), remains elusive. Given that Cln2R207X/R207X mice display fatal spontaneous seizures and an early loss of several cortical GABAergic interneuron populations, we hypothesized that these 2 events might be causally related. To study the cell-autonomous effects of interneuron-specific TPP1 deficiency, we first generated transgenic mice expressing loxP-flanked lysosomal membrane–tethered TPP1 (TPP1LAMP1 mice) on the Cln2R207X/R207X genetic background, and then crossed TPP1LAMP1 mice with Vgat-Cre mice. These Vgat-Cre; TPP1LAMP1 mice accumulated storage material in cortical and striatal interneurons. Vgat-Cre; TPP1LAMP1 mice also died more readily after pentylenetetrazole-induced seizures, indicating that interneuron-specific TPP1 deficiency renders these mice more susceptible to seizure-induced mortality. We also selectively activated interneurons using designer receptors exclusively activated by designer drugs (DREADDs) in Vgat-Cre; Cln2R207X/R207X mice. Electroencephalogram monitoring revealed that DREADD-mediated activation of interneurons markedly accelerated the onset of spontaneous seizures and seizure-associated death in Vgat-Cre; Cln2R207X/R207X mice, suggesting that modulating interneuron activity can exacerbate epileptiform abnormalities. Taken together, these results provide mechanistic insights into the underlying etiology of seizures and premature death that characterize CLN2 disease.

Authors

Keigo Takahashi, Nicholas R. Rensing, Elizabeth M. Eultgen, Letitia L. Williams, Sophie H. Wang, Hemanth R. Nelvagal, Steven Q. Le, Marie S. Roberts, Balraj Doray, Edward B. Han, Patricia I. Dickson, Michael Wong, Mark S. Sands, Jonathan D. Cooper

×

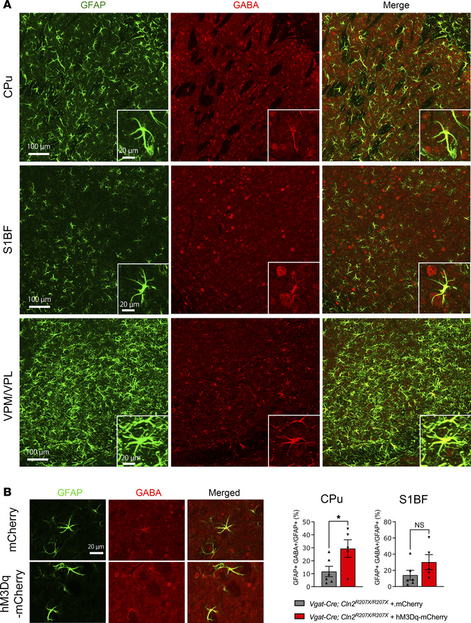
Figure 7

Chemogenetic activation of interneurons aggravates GABA immunoreactivity within astrocytes in Cln2R207X/R207X mice.

Options: View larger image (or click on image) Download as PowerPoint
Chemogenetic activation of interneurons aggravates GABA immunoreactivity...
Coimmunostaining for GFAP (green) and GABA (red) shows overlap between the 2 channels across the CPu, S1BF, and VPM/VPL in 12-week-old Cln2R207X/R207X mice. Insets are higher-magnification views from each image. Scale bars: 100 μm (low magnification) and 20 μm (high magnification). (B) Immunostaining for GFAP (green) and GABA (red) and colocalization analysis on the confocal images reveals a significantly increased GABA immunoreactivity in GFAP-positive astrocytes within the CPu of hM3Dq-mCherry–expressing Vgat-Cre; Cln2R207X/R207X mice (n = 5, red bars) upon DCZ administration compared with mCherry-expressing control mice (n = 6, gray bars). There was a similar increase in the GABA immunoreactivity in GFAP-positive astrocytes within the S1BF, but it was not statistically significant. Scale bar: 20 μm. Dots represents values from individual animals. Values are shown as mean ± SEM. Unpaired, 2-tailed t test. *P < 0.05.

Copyright © 2026 American Society for Clinical Investigation
ISSN 2379-3708

Sign up for email alerts