Go to The Journal of Clinical Investigation
  • About
  • Editors
  • Consulting Editors
  • For authors
  • Publication ethics
  • Publication alerts by email
  • Transfers
  • Advertising
  • Job board
  • Contact
  • Physician-Scientist Development
  • Current issue
  • Past issues
  • By specialty
    • COVID-19
    • Cardiology
    • Immunology
    • Metabolism
    • Nephrology
    • Oncology
    • Pulmonology
    • All ...
  • Videos
  • Collections
    • In-Press Preview
    • Resource and Technical Advances
    • Clinical Research and Public Health
    • Research Letters
    • Editorials
    • Perspectives
    • Physician-Scientist Development
    • Reviews
    • Top read articles

  • Current issue
  • Past issues
  • Specialties
  • In-Press Preview
  • Resource and Technical Advances
  • Clinical Research and Public Health
  • Research Letters
  • Editorials
  • Perspectives
  • Physician-Scientist Development
  • Reviews
  • Top read articles
  • About
  • Editors
  • Consulting Editors
  • For authors
  • Publication ethics
  • Publication alerts by email
  • Transfers
  • Advertising
  • Job board
  • Contact
GABAergic interneurons contribute to the fatal seizure phenotype of CLN2 disease mice
Keigo Takahashi, … , Mark S. Sands, Jonathan D. Cooper
Keigo Takahashi, … , Mark S. Sands, Jonathan D. Cooper
Published August 21, 2025
Citation Information: JCI Insight. 2025;10(19):e184487. https://doi.org/10.1172/jci.insight.184487.
View: Text | PDF
Research Article Genetics Neuroscience

GABAergic interneurons contribute to the fatal seizure phenotype of CLN2 disease mice

  • Text
  • PDF
Abstract

The cellular etiology of seizures in CLN2 disease, a childhood-onset neurodegenerative lysosomal storage disorder caused by a deficiency of tripeptidyl peptidase 1 (TPP1), remains elusive. Given that Cln2R207X/R207X mice display fatal spontaneous seizures and an early loss of several cortical GABAergic interneuron populations, we hypothesized that these 2 events might be causally related. To study the cell-autonomous effects of interneuron-specific TPP1 deficiency, we first generated transgenic mice expressing loxP-flanked lysosomal membrane–tethered TPP1 (TPP1LAMP1 mice) on the Cln2R207X/R207X genetic background, and then crossed TPP1LAMP1 mice with Vgat-Cre mice. These Vgat-Cre; TPP1LAMP1 mice accumulated storage material in cortical and striatal interneurons. Vgat-Cre; TPP1LAMP1 mice also died more readily after pentylenetetrazole-induced seizures, indicating that interneuron-specific TPP1 deficiency renders these mice more susceptible to seizure-induced mortality. We also selectively activated interneurons using designer receptors exclusively activated by designer drugs (DREADDs) in Vgat-Cre; Cln2R207X/R207X mice. Electroencephalogram monitoring revealed that DREADD-mediated activation of interneurons markedly accelerated the onset of spontaneous seizures and seizure-associated death in Vgat-Cre; Cln2R207X/R207X mice, suggesting that modulating interneuron activity can exacerbate epileptiform abnormalities. Taken together, these results provide mechanistic insights into the underlying etiology of seizures and premature death that characterize CLN2 disease.

Authors

Keigo Takahashi, Nicholas R. Rensing, Elizabeth M. Eultgen, Letitia L. Williams, Sophie H. Wang, Hemanth R. Nelvagal, Steven Q. Le, Marie S. Roberts, Balraj Doray, Edward B. Han, Patricia I. Dickson, Michael Wong, Mark S. Sands, Jonathan D. Cooper

×

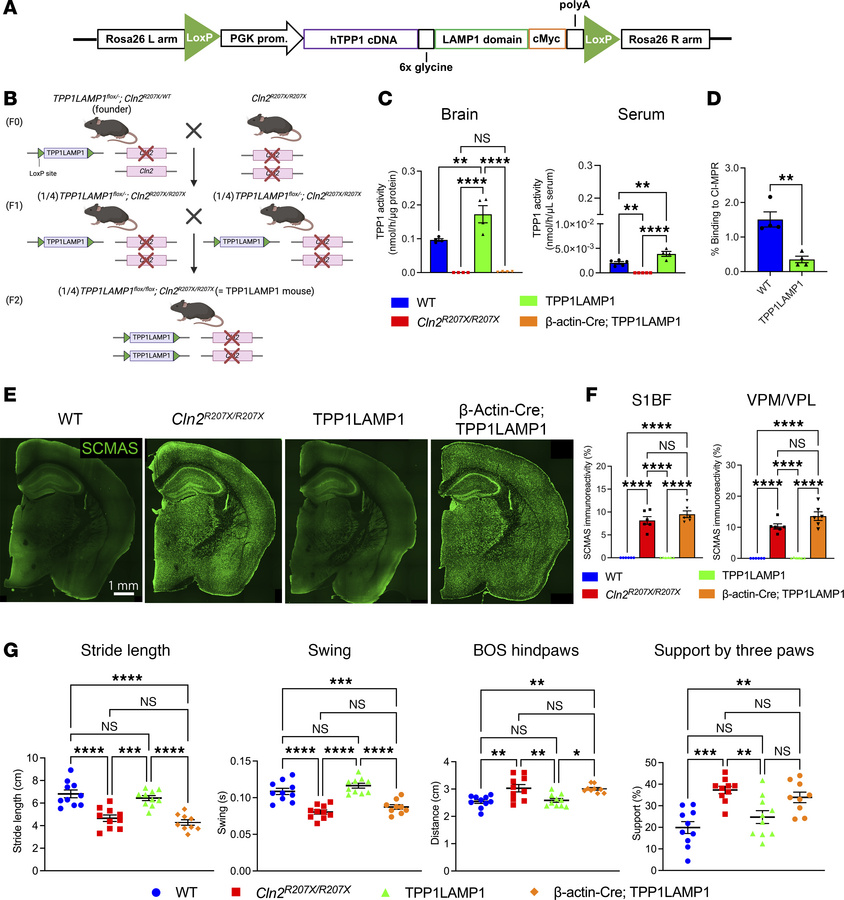
Figure 1

Generation of TPP1LAMP1 mice.

Options: View larger image (or click on image) Download as PowerPoint
Generation of TPP1LAMP1 mice.
(A) The TPP1LAMP1 construct was created by...
(A) The TPP1LAMP1 construct was created by linking human TPP1 cDNA with the transmembrane domain of LAMP1 via a 6-glycine linker under the PGK promoter. The entire construct was flanked by loxP loci. (B) Schematic describing the breeding strategy to generate TPP1LAMP1 mice. (C) TPP1 activity assays in the brain (left) at 15 weeks show supraphysiological TPP1 activity in TPP1LAMP1 mice vs. WT mice, and indistinguishable TPP1 activity in β-actin-Cre; TPP1LAMP1 mice from Cln2R207X/R207X mice (n = 4 per group). TPP1 activity assays (right) show supraphysiological TPP1 activity in the serum of TPP1LAMP1 mice compared with WT (n = 5 in WT and Cln2R207X/R207X mice and n = 4 in TPP1LAMP1 mice). (D) Binding to CI-M6PR is significantly reduced in TPP1LAMP1 compared with endogenous WT TPP1 in the brain (n = 4 per group). (E) Immunostaining for SCMAS (green) shows widespread SCMAS accumulation in Cln2R207X/R207X mice and β-actin-Cre; TPP1LAMP1 mice, but not in WT and TPP1LAMP1 mice at 15 weeks. Scale bar: 1 mm. (F) Quantitative analysis of SCMAS immunoreactivity in the S1BF and VPM/VPL at 15 weeks confirms that SCMAS accumulation seen in Cln2R207X/R207X mice (red bars) is completely rescued in TPP1LAMP1 mice (green bars) and is fully recapitulated in β-actin-Cre; TPP1LAMP1 mice (purple bars) across multiple brain regions (n = 6 per group). (G) CatWalk XT gait analysis shows significantly shorter stride length and swing duration, wider distance between hind paws (base of support or BOS), and higher proportion of steps supported by 3 feet in 15-week-old Cln2R207X/R207X mice (red) compared with age-matched WT mice (blue). These gait abnormalities were rescued in TPP1LAMP1 mice (green) and recapitulated in β-actin-Cre; TPP1LAMP1 mice (purple) at the same age (n = 10 in WT, Cln2R207X/R207X, and TPP1LAMP1 mice and n = 9 in β-actin-Cre; TPP1LAMP1). Dots represent values from individual animals. Values are shown as mean ± SEM. One-way ANOVA with Bonferroni’s correction (C, F, and G) and unpaired, 2-tailed t test (D). *P < 0.05; **P < 0.01; ***P < 0.001; ****P < 0.0001.

Copyright © 2025 American Society for Clinical Investigation
ISSN 2379-3708

Sign up for email alerts