Go to The Journal of Clinical Investigation
  • About
  • Editors
  • Consulting Editors
  • For authors
  • Publication ethics
  • Publication alerts by email
  • Transfers
  • Advertising
  • Job board
  • Contact
  • Physician-Scientist Development
  • Current issue
  • Past issues
  • By specialty
    • COVID-19
    • Cardiology
    • Immunology
    • Metabolism
    • Nephrology
    • Oncology
    • Pulmonology
    • All ...
  • Videos
  • Collections
    • In-Press Preview
    • Resource and Technical Advances
    • Clinical Research and Public Health
    • Research Letters
    • Editorials
    • Perspectives
    • Physician-Scientist Development
    • Reviews
    • Top read articles

  • Current issue
  • Past issues
  • Specialties
  • In-Press Preview
  • Resource and Technical Advances
  • Clinical Research and Public Health
  • Research Letters
  • Editorials
  • Perspectives
  • Physician-Scientist Development
  • Reviews
  • Top read articles
  • About
  • Editors
  • Consulting Editors
  • For authors
  • Publication ethics
  • Publication alerts by email
  • Transfers
  • Advertising
  • Job board
  • Contact
Aerobic exercise prevents renal osteodystrophy via irisin-activated osteoblasts
Meng Wu, Huilan Li, Xiaoting Sun, Rongrong Zhong, Linli Cai, Ruibo Chen, Madiya Madeniyet, Kana Ren, Zhen Peng, Yujie Yang, Weiqin Chen, Yanling Tu, Miaoxin Lai, Jinxiu Deng, Yuting Wu, Shumin Zhao, Qingyan Ruan, Mei Rao, Sisi Xie, Ying Ye, Jianxin Wan
Meng Wu, Huilan Li, Xiaoting Sun, Rongrong Zhong, Linli Cai, Ruibo Chen, Madiya Madeniyet, Kana Ren, Zhen Peng, Yujie Yang, Weiqin Chen, Yanling Tu, Miaoxin Lai, Jinxiu Deng, Yuting Wu, Shumin Zhao, Qingyan Ruan, Mei Rao, Sisi Xie, Ying Ye, Jianxin Wan
View: Text | PDF
Research Article Bone biology Cell biology Metabolism

Aerobic exercise prevents renal osteodystrophy via irisin-activated osteoblasts

  • Text
  • PDF
Abstract

Renal osteodystrophy is commonly seen in patients with chronic kidney disease (CKD) due to disrupted mineral homeostasis. Given the impaired renal function in these patients, common antiresorptive agents, including bisphosphonates, must be used with caution or even contraindicated. Therefore, an alternative therapy without renal burden to combat renal osteodystrophy is urgently needed. Here, we report that clinically relevant aerobic exercise significantly prevents high-turnover renal osteodystrophy in CKD mice and patients with CKD without compromising renal function. Mechanistically, 4-week aerobic exercise in CKD mice increased expression of skeletal muscle PPARγ coactivator-1α (PGC-1α) and circulating irisin. Both exercise and irisin administration significantly activated osteoblasts, but not osteoclasts, via integrin αvβ5, thereby conferring bone quality benefits. Removal of irisin-influenced thermogenic adipose tissues or genetic ablation of uncoupling protein 1 did not alter the irisin-conferred antiosteodystrophy effect. Importantly, in a pilot clinical study, 12-week aerobic exercise in patients with high-grade CKD significantly increased circulating irisin and prevented osteodystrophy progression, without detectable renal burden. The combination of irisin and current antiresorptive agents effectively rescued renal osteodystrophy in mice. Our work provides mechanistic insights into the role of exercise and irisin in renal osteodystrophy, and it highlights a clinically relevant, low-cost, kidney-friendly therapy for patients with this devastating disease.

Authors

Meng Wu, Huilan Li, Xiaoting Sun, Rongrong Zhong, Linli Cai, Ruibo Chen, Madiya Madeniyet, Kana Ren, Zhen Peng, Yujie Yang, Weiqin Chen, Yanling Tu, Miaoxin Lai, Jinxiu Deng, Yuting Wu, Shumin Zhao, Qingyan Ruan, Mei Rao, Sisi Xie, Ying Ye, Jianxin Wan

×

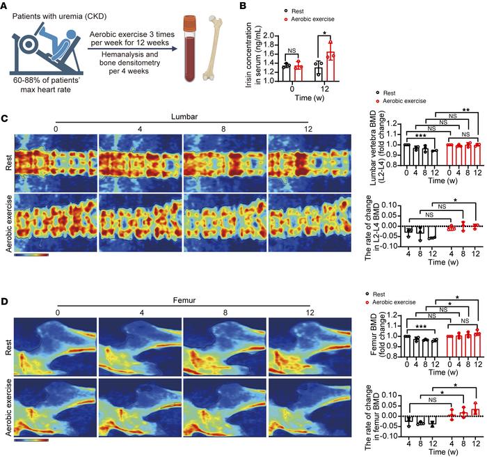
Figure 6

Aerobic exercise increases circulating irisin and prevents renal osteodystrophy in patients.

Options: View larger image (or click on image) Download as PowerPoint
Aerobic exercise increases circulating irisin and prevents renal osteody...
(A) Schematic diagram of patients with ESRD receiving intradialysis light aerobic exercise training (n = 3 patients per group) or a nonexercise lifestyle (n = 3 patients per group) for 12 weeks. An adjustable, bed-mounted treadmill was used as the training method. (B) Serum circulating irisin levels in resting or exercise-trained patients with ESRD at week 0 and week 12 (n = 3 patients per group). (C) Representative dual-energy x-ray absorptiometry images of lumbar in resting or exercise-trained patients. Red: area of osteodystrophy. Quantification of L2-L4 vertebral BMD and BMD change rate in resting or exercise-trained patients at week 0, 4, 8, 12 (n = 3 patients per group). (D) Representative dual-energy x-ray absorptiometry images of femur in resting or exercise-trained patients. Red: area of osteodystrophy. Quantification of L2-L4 femoral BMD and BMD change rate in resting or exercise-trained patients at week 0, 4, 8, 12 (n = 3 patients per group). Data were analyzed by 2-way ANOVA (B–D). *P < 0.05; **P < 0.01; ***P < 0.001. Data were presented as mean ± SD.

Copyright © 2026 American Society for Clinical Investigation
ISSN 2379-3708

Sign up for email alerts