Go to The Journal of Clinical Investigation
  • About
  • Editors
  • Consulting Editors
  • For authors
  • Publication ethics
  • Publication alerts by email
  • Transfers
  • Advertising
  • Job board
  • Contact
  • Physician-Scientist Development
  • Current issue
  • Past issues
  • By specialty
    • COVID-19
    • Cardiology
    • Immunology
    • Metabolism
    • Nephrology
    • Oncology
    • Pulmonology
    • All ...
  • Videos
  • Collections
    • In-Press Preview
    • Resource and Technical Advances
    • Clinical Research and Public Health
    • Research Letters
    • Editorials
    • Perspectives
    • Physician-Scientist Development
    • Reviews
    • Top read articles

  • Current issue
  • Past issues
  • Specialties
  • In-Press Preview
  • Resource and Technical Advances
  • Clinical Research and Public Health
  • Research Letters
  • Editorials
  • Perspectives
  • Physician-Scientist Development
  • Reviews
  • Top read articles
  • About
  • Editors
  • Consulting Editors
  • For authors
  • Publication ethics
  • Publication alerts by email
  • Transfers
  • Advertising
  • Job board
  • Contact
Perivascular inflammation in the progression of aortic aneurysms in Marfan syndrome
Hiroyuki Sowa, Hiroki Yagi, Kazutaka Ueda, Masaki Hashimoto, Kohei Karasaki, Qing Liu, Atsumasa Kurozumi, Yusuke Adachi, Tomonobu Yanase, Shun Okamura, Bowen Zhai, Norifumi Takeda, Masahiko Ando, Haruo Yamauchi, Nobuhiko Ito, Minoru Ono, Hiroshi Akazawa, Issei Komuro
Hiroyuki Sowa, Hiroki Yagi, Kazutaka Ueda, Masaki Hashimoto, Kohei Karasaki, Qing Liu, Atsumasa Kurozumi, Yusuke Adachi, Tomonobu Yanase, Shun Okamura, Bowen Zhai, Norifumi Takeda, Masahiko Ando, Haruo Yamauchi, Nobuhiko Ito, Minoru Ono, Hiroshi Akazawa, Issei Komuro
View: Text | PDF
Research Article Cardiology Inflammation

Perivascular inflammation in the progression of aortic aneurysms in Marfan syndrome

  • Text
  • PDF
Abstract

Inflammation plays important roles in the pathogenesis of vascular diseases. We here show the involvement of perivascular inflammation in aortic dilatation of Marfan syndrome (MFS). In the aorta of patients with MFS and Fbn1C1041G/+ mice, macrophages markedly accumulated in periaortic tissues with increased inflammatory cytokine expression. Metabolic inflammatory stress induced by a high-fat diet (HFD) enhanced vascular inflammation predominantly in periaortic tissues and accelerated aortic dilatation in Fbn1C1041G/+ mice, both of which were inhibited by low-dose pitavastatin. HFD feeding also intensifies structural disorganization of the tunica media in Fbn1C1041G/+ mice, including elastic fiber fragmentation, fibrosis, and proteoglycan accumulation, along with increased activation of TGF-β downstream targets. Pitavastatin treatment mitigated these alterations. For noninvasive assessment of perivascular adipose tissues (PVAT) inflammation in a clinical setting, we developed an automated analysis program for CT images using machine learning techniques to calculate the perivascular fat attenuation index of the ascending aorta (AA-FAI), correlating with periaortic fat inflammation. The AA-FAI was significantly higher in patients with MFS compared with patients without hereditary connective tissue disorders. These results suggest that perivascular inflammation contributes to aneurysm formation in MFS and might be a target for preventing and treating vascular events in MFS.

Authors

Hiroyuki Sowa, Hiroki Yagi, Kazutaka Ueda, Masaki Hashimoto, Kohei Karasaki, Qing Liu, Atsumasa Kurozumi, Yusuke Adachi, Tomonobu Yanase, Shun Okamura, Bowen Zhai, Norifumi Takeda, Masahiko Ando, Haruo Yamauchi, Nobuhiko Ito, Minoru Ono, Hiroshi Akazawa, Issei Komuro

×

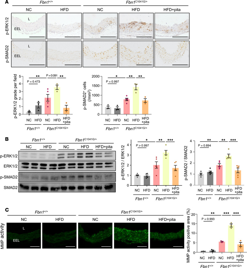
Figure 4

TGF-β downstream changes in the aorta of Fbn1C1041G/+ mice induced by PVAT inflammation.

Options: View larger image (or click on image) Download as PowerPoint
TGF-β downstream changes in the aorta of Fbn1C1041G/+ mice induced by PV...
(A) Immunostaining for phosphorylated-ERK1/2 (p-ERK1/2), and phosphorylated-SMAD2 (p-SMAD2), in ascending aorta of Fbn1+/+ and Fbn1C1041G/+ mice (24 weeks of age) receiving normal chow (NC), high-fat diet (HFD), or HFD with pitavastatin (pita). Scale bars: 200 μm. L; lumen, EEL; external elastic lamina. The quantifications of p-ERK1/2 (n = 3 to 5) and p-SMAD2 (n = 3 to 5) are shown as bar graphs. The data are presented as mean ± SEM. *P < 0.05, **P < 0.01, 1-way ANOVA with Tukey’s multiple-comparison test. (B) Immunoblot analysis of p-ERK1/2, ERK1/2, p-SMAD2, SMAD2 in ascending aorta of Fbn1+/+ and Fbn1C1041G/+ mice (24 weeks of age) receiving NC, HFD, or HFD with pita. The quantifications of p-ERK1/2/ERK1/2 (n = 5) and p-SMAD2/SMAD2 (n = 5) are shown as bar graphs. The data are presented as mean ± SEM. *P < 0.05, **P < 0.01, ***P < 0.001, 1-way ANOVA with Tukey’s multiple-comparison test. (C) In situ zymography for gelatinase activity in ascending aorta of Fbn1+/+ and Fbn1C1041G/+ mice (24 weeks of age) receiving NC, HFD, or HFD with pita. Scale bars: 100 μm. The quantification of MMP activity (n = 3) is shown as bar graphs. The data are presented as mean ± SEM. **P < 0.01, ***P < 0.001, 1-way ANOVA with Tukey’s multiple-comparison test.

Copyright © 2026 American Society for Clinical Investigation
ISSN 2379-3708

Sign up for email alerts