Go to The Journal of Clinical Investigation
  • About
  • Editors
  • Consulting Editors
  • For authors
  • Publication ethics
  • Publication alerts by email
  • Transfers
  • Advertising
  • Job board
  • Contact
  • Physician-Scientist Development
  • Current issue
  • Past issues
  • By specialty
    • COVID-19
    • Cardiology
    • Immunology
    • Metabolism
    • Nephrology
    • Oncology
    • Pulmonology
    • All ...
  • Videos
  • Collections
    • In-Press Preview
    • Resource and Technical Advances
    • Clinical Research and Public Health
    • Research Letters
    • Editorials
    • Perspectives
    • Physician-Scientist Development
    • Reviews
    • Top read articles

  • Current issue
  • Past issues
  • Specialties
  • In-Press Preview
  • Resource and Technical Advances
  • Clinical Research and Public Health
  • Research Letters
  • Editorials
  • Perspectives
  • Physician-Scientist Development
  • Reviews
  • Top read articles
  • About
  • Editors
  • Consulting Editors
  • For authors
  • Publication ethics
  • Publication alerts by email
  • Transfers
  • Advertising
  • Job board
  • Contact
SF3B1 mutation accelerates the development of CLL via activation of the mTOR pathway
Bo Zhang, Prajish Iyer, Meiling Jin, Elisa Ten Hacken, Zachary J. Cartun, Kevyn L. Hart, Mike Fernandez, Kristen Stevenson, Laura Rassenti, Emanuela M. Ghia, Thomas J. Kipps, Donna Neuberg, Ruben Carrasco, Wing C. Chan, Joo Y. Song, Yu Hu, Catherine J. Wu, Lili Wang
Bo Zhang, Prajish Iyer, Meiling Jin, Elisa Ten Hacken, Zachary J. Cartun, Kevyn L. Hart, Mike Fernandez, Kristen Stevenson, Laura Rassenti, Emanuela M. Ghia, Thomas J. Kipps, Donna Neuberg, Ruben Carrasco, Wing C. Chan, Joo Y. Song, Yu Hu, Catherine J. Wu, Lili Wang
View: Text | PDF
Research Article Hematology Oncology

SF3B1 mutation accelerates the development of CLL via activation of the mTOR pathway

  • Text
  • PDF
Abstract

RNA splicing factor SF3B1 is one of the most recurrently mutated genes in chronic lymphocytic leukemia (CLL) and frequently co-occurs with chromosome 13q deletion [del(13q)]. This combination is associated with poor prognosis in CLL, suggesting these lesions increase CLL aggressiveness. While del(13q) in murine B cells (minimal deleted region of 13q14 includes DLEU1, DLEU2, and miR15a-16-1; Mdr mice), but not expression of Sf3b1-K700E, drives the initiation of CLL, we hypothesize that SF3B1 mutation accelerates CLL progression. In this study, we crossed mice with a B cell–specific Sf3b1-K700E allele with Mdr mice to determine the impact of Sf3b1 mutation on CLL progression. We found that the co-occurrence of these 2 lesions in murine B cells caused acceleration of CLL. We showed that Sf3b1-K700E impacted alternative RNA splicing of nuclear factor of activated T cells C1 (Nfatc1) and activated mTOR signaling and the MYC pathway, contributing to CLL acceleration. Moreover, concurrent inhibition of RNA splicing and the mTOR pathway led to cell death in vitro and in vivo in murine CLL cells with SF3B1 mutation and del(13q). Our results thus suggest that SF3B1 mutation contributes to the aggressiveness of CLL by activating the mTOR pathway through alternative splicing of Nfatc1, providing a rationale for targeting mTOR and RNA splicing in the subset of CLL patients with both SF3B1 mutations and del(13q).

Authors

Bo Zhang, Prajish Iyer, Meiling Jin, Elisa Ten Hacken, Zachary J. Cartun, Kevyn L. Hart, Mike Fernandez, Kristen Stevenson, Laura Rassenti, Emanuela M. Ghia, Thomas J. Kipps, Donna Neuberg, Ruben Carrasco, Wing C. Chan, Joo Y. Song, Yu Hu, Catherine J. Wu, Lili Wang

×

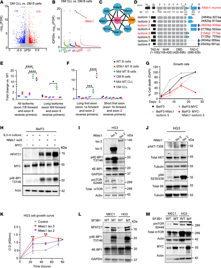
Figure 4

Splice variant of Nfatc1 activates the mTOR pathway and MYC expression.

Options: View larger image (or click on image) Download as PowerPoint
Splice variant of Nfatc1 activates the mTOR pathway and MYC expression.
...
(A) Volcano plot shows percentage of spliced-in (ΔPSI) versus log10 (FDR P value) of all splicing changes identified by rMATS between CLL and normal B cells with DM. Events with the absolute percentage of spliced-in (|ΔPSI|) > 10% and FDR < 0.05 were considered significant and color-coded. (B) RNA splice variants derived from A were plotted out as 5 different splicing types, and statistical significance was measured by the |ΔPSI| multiplied by the negative log (FDR). Nfatc1 is one of the most consistent changed splice variants and is indicated with an arrow. (C) Direct interactors with mTOR and MYC were identified from overlapped genes from panel A based on the STRING database. (D) Isoforms of Nfatc1 genes. Primers for the quantitative PCR (qPCR) were indicated with arrows. TAD-N, N-terminal transactivation domain (aa 1–108); NHR, NFAT homology region (aa 108–426); DBD, DNA-binding domain (aa 426–696); TAD-C, C-terminal transactivation domain (aa 696–939). (E and F) Nfatc1 short isoform 5 is highly expressed in DM CLL cells measured by 2 different reverse transcription PCR assays. *P < 0.05, ***P < 0.001, ****P < 0.001; 2-way ANOVA, Šídák corrected. Data presented as SD. (G) Nfatc1 isoform 5 overexpression promotes IL-3 independence in Ba/F3 cells with MYC overexpression. Dead cells were measured over 27 days with a flow cytometry–based assay upon a staggered IL-3 withdrawal. (H) Overexpression of Nfatc1 isoform 5 leads to mTOR pathway activation and upregulation of MYC in Ba/F3 cells. (I and J) Overexpression of Nfatc1 isoform 5 results in the activation of the mTOR pathway measured by phosphorylation of mTORC1, 4E-BP1, while overexpression of isoform 2 leads to the activation of AKT pathway and phosphorylation of S6 in human CLL HG3 cell line. (K) Overexpression of Nfatc1 isoform 5 promotes more cell growth than isoform 2 in HG3 cells. *P < 0.05, **P < 0.01, 1-way ANOVA. Cell proliferation is measured by CCK-8 assay based on colorimetric absorbance at 450 nm over 3 days of culture. (L and M) SF3B1 mutation promotes the expression of NFATC1 isoform 5 and mTOR pathway upregulation in CLL cell lines HG3 and MEC1. Isogenic CLL cell lines with SF3B1-K700E are evaluated for NFATC1 expression, MYC and mTOR pathway activation by immunoblot.

Copyright © 2026 American Society for Clinical Investigation
ISSN 2379-3708

Sign up for email alerts