Go to The Journal of Clinical Investigation
  • About
  • Editors
  • Consulting Editors
  • For authors
  • Publication ethics
  • Publication alerts by email
  • Transfers
  • Advertising
  • Job board
  • Contact
  • Physician-Scientist Development
  • Current issue
  • Past issues
  • By specialty
    • COVID-19
    • Cardiology
    • Immunology
    • Metabolism
    • Nephrology
    • Oncology
    • Pulmonology
    • All ...
  • Videos
  • Collections
    • In-Press Preview
    • Resource and Technical Advances
    • Clinical Research and Public Health
    • Research Letters
    • Editorials
    • Perspectives
    • Physician-Scientist Development
    • Reviews
    • Top read articles

  • Current issue
  • Past issues
  • Specialties
  • In-Press Preview
  • Resource and Technical Advances
  • Clinical Research and Public Health
  • Research Letters
  • Editorials
  • Perspectives
  • Physician-Scientist Development
  • Reviews
  • Top read articles
  • About
  • Editors
  • Consulting Editors
  • For authors
  • Publication ethics
  • Publication alerts by email
  • Transfers
  • Advertising
  • Job board
  • Contact
Vitamin A retinoic acid contributes to muscle stem cell and mitochondrial function loss in old age
Paula M. Fraczek, Pamela Duran, Benjamin A. Yang, Valeria Ferre, Leanne Alawieh, Jesus A. Castor-Macias, Vivian T. Wong, Steve D. Guzman, Celeste Piotto, Klimentini Itsani, Jacqueline A. Larouche, Carlos A. Aguilar
Paula M. Fraczek, Pamela Duran, Benjamin A. Yang, Valeria Ferre, Leanne Alawieh, Jesus A. Castor-Macias, Vivian T. Wong, Steve D. Guzman, Celeste Piotto, Klimentini Itsani, Jacqueline A. Larouche, Carlos A. Aguilar
View: Text | PDF
Research Article Aging Muscle biology Stem cells

Vitamin A retinoic acid contributes to muscle stem cell and mitochondrial function loss in old age

  • Text
  • PDF
Abstract

Adult stem cells decline in number and function in old age, and identifying factors that can delay or revert age-associated adult stem cell dysfunction are vital for maintaining a healthy lifespan. Here we show that vitamin A, a micronutrient that is derived from diet and metabolized into retinoic acid, acts as an antioxidant and transcriptional regulator in muscle stem cells. We first show that obstruction of dietary vitamin A in young animals drives mitochondrial and cell cycle dysfunction in muscle stem cells that mimics old age. Next, we pharmacologically targeted retinoic acid signaling in myoblasts and aged muscle stem cells ex vivo and in vivo and observed reductions in oxidative damage, enhanced mitochondrial function, and improved maintenance of quiescence through fatty acid oxidation. We next detected that the receptor for vitamin A–derived retinol, stimulated by retinoic acid 6 or Stra6, was diminished with muscle stem cell activation and in old age. To understand the relevance of Stra6 loss, we knocked down Stra6 and observed an accumulation of mitochondrial reactive oxygen species, as well as changes in mitochondrial morphology and respiration. These results demonstrate that vitamin A regulates mitochondria and metabolism in muscle stem cells and highlight a unique mechanism connecting stem cell function with vitamin intake.

Authors

Paula M. Fraczek, Pamela Duran, Benjamin A. Yang, Valeria Ferre, Leanne Alawieh, Jesus A. Castor-Macias, Vivian T. Wong, Steve D. Guzman, Celeste Piotto, Klimentini Itsani, Jacqueline A. Larouche, Carlos A. Aguilar

×

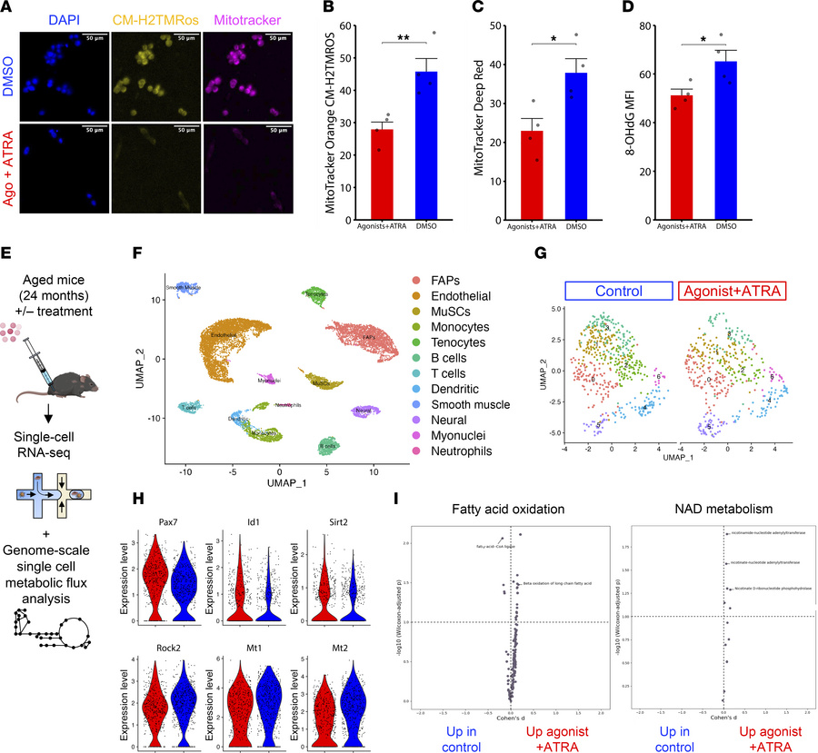
Figure 4

Repletion of retinoic acid signaling reduces oxidative stress and promotes metabolism supportive of quiescence in muscle stem cells.

Options: View larger image (or click on image) Download as PowerPoint
Repletion of retinoic acid signaling reduces oxidative stress and promot...
(A) Representative images of mitochondrial ROS labeled with MitoTracker Orange CM-H2TMRos (yellow) and total mitochondria labeled with MitoTracker Deep Red (magenta) in aged MuSCs treated with DMSO vehicle control (top) or 100 nM agonists and ATRA (bottom). DAPI counterstain is shown in blue. Scale bar: 50 μm. (B–D) Quantification of MitoTracker Orange CM-H2TMRos, MitoTracker Deep Red, and 8-OHdG mean fluorescence intensity between aged MuSCs treated with DMSO vehicle control or agonists and ATRA. Data are shown as mean ± SEM. (E) Schematic depicting strategy to upregulate RA signaling in aged mice through intramuscular injections of CD3254, BMS961, and ATRA, followed by scRNA-Seq of muscle cell suspensions and genome-scale metabolic flux balance analysis of single-cell transcriptomes. (F) Annotated UMAP of cell clusters obtained in the merged scRNA-Seq dataset of treated and untreated aged cells. (G) Subclustering of the MuSC subset in the treated (right) and untreated (left) samples. (H) Violin plots of selected differentially expressed genes found via DESeq2 (P < 0.1 and |log2FC| > 0.15). Top row: Pax7, Id1, Sirt2. Bottom row: Rock2, Mt1, Mt2. (I) Volcano plot of differentially expressed metabolic fluxes in the fatty acid oxidation and NAD metabolism subsystems determined by Compass analysis. Data are shown as mean ± SEM. Statistical comparisons were made via paired t test (*P < 0.05, **P < 0.01).

Copyright © 2026 American Society for Clinical Investigation
ISSN 2379-3708

Sign up for email alerts