Go to The Journal of Clinical Investigation
  • About
  • Editors
  • Consulting Editors
  • For authors
  • Publication ethics
  • Publication alerts by email
  • Transfers
  • Advertising
  • Job board
  • Contact
  • Physician-Scientist Development
  • Current issue
  • Past issues
  • By specialty
    • COVID-19
    • Cardiology
    • Immunology
    • Metabolism
    • Nephrology
    • Oncology
    • Pulmonology
    • All ...
  • Videos
  • Collections
    • In-Press Preview
    • Resource and Technical Advances
    • Clinical Research and Public Health
    • Research Letters
    • Editorials
    • Perspectives
    • Physician-Scientist Development
    • Reviews
    • Top read articles

  • Current issue
  • Past issues
  • Specialties
  • In-Press Preview
  • Resource and Technical Advances
  • Clinical Research and Public Health
  • Research Letters
  • Editorials
  • Perspectives
  • Physician-Scientist Development
  • Reviews
  • Top read articles
  • About
  • Editors
  • Consulting Editors
  • For authors
  • Publication ethics
  • Publication alerts by email
  • Transfers
  • Advertising
  • Job board
  • Contact
Vitamin A retinoic acid contributes to muscle stem cell and mitochondrial function loss in old age
Paula M. Fraczek, Pamela Duran, Benjamin A. Yang, Valeria Ferre, Leanne Alawieh, Jesus A. Castor-Macias, Vivian T. Wong, Steve D. Guzman, Celeste Piotto, Klimentini Itsani, Jacqueline A. Larouche, Carlos A. Aguilar
Paula M. Fraczek, Pamela Duran, Benjamin A. Yang, Valeria Ferre, Leanne Alawieh, Jesus A. Castor-Macias, Vivian T. Wong, Steve D. Guzman, Celeste Piotto, Klimentini Itsani, Jacqueline A. Larouche, Carlos A. Aguilar
View: Text | PDF
Research Article Aging Muscle biology Stem cells

Vitamin A retinoic acid contributes to muscle stem cell and mitochondrial function loss in old age

  • Text
  • PDF
Abstract

Adult stem cells decline in number and function in old age, and identifying factors that can delay or revert age-associated adult stem cell dysfunction are vital for maintaining a healthy lifespan. Here we show that vitamin A, a micronutrient that is derived from diet and metabolized into retinoic acid, acts as an antioxidant and transcriptional regulator in muscle stem cells. We first show that obstruction of dietary vitamin A in young animals drives mitochondrial and cell cycle dysfunction in muscle stem cells that mimics old age. Next, we pharmacologically targeted retinoic acid signaling in myoblasts and aged muscle stem cells ex vivo and in vivo and observed reductions in oxidative damage, enhanced mitochondrial function, and improved maintenance of quiescence through fatty acid oxidation. We next detected that the receptor for vitamin A–derived retinol, stimulated by retinoic acid 6 or Stra6, was diminished with muscle stem cell activation and in old age. To understand the relevance of Stra6 loss, we knocked down Stra6 and observed an accumulation of mitochondrial reactive oxygen species, as well as changes in mitochondrial morphology and respiration. These results demonstrate that vitamin A regulates mitochondria and metabolism in muscle stem cells and highlight a unique mechanism connecting stem cell function with vitamin intake.

Authors

Paula M. Fraczek, Pamela Duran, Benjamin A. Yang, Valeria Ferre, Leanne Alawieh, Jesus A. Castor-Macias, Vivian T. Wong, Steve D. Guzman, Celeste Piotto, Klimentini Itsani, Jacqueline A. Larouche, Carlos A. Aguilar

×

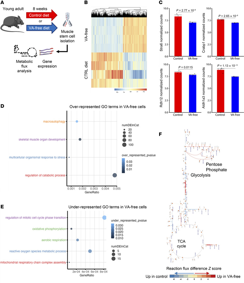
Figure 2

Vitamin A depletion disrupts muscle stem cell metabolism, mitochondria, and cell cycle regulation.

Options: View larger image (or click on image) Download as PowerPoint
Vitamin A depletion disrupts muscle stem cell metabolism, mitochondria, ...
(A) Experiment schematic: young mice were fed either a vitamin A–deficient or control diet for a total of 8 weeks, after which muscle stem cells were isolated via FACS and RNA was extracted for RNA-Seq, followed by differential gene expression, GO term enrichment, and metabolic flux model analyses. (B) Heatmap of z scores for all differentially expressed genes with Padj < 0.05 from muscle stem cells isolated from control and vitamin A–free diet-fed young mice. (C) Bar plots of selected differentially expressed genes related to vitamin A metabolism and RA signaling. Data are shown as mean ± SEM. (D) Bubble plots of selected overrepresented GO terms across differentially expressed genes. (E) Bubble plot of selected underrepresented GO terms across differentially expressed genes. (F) Escher map of statistically significant metabolic fluxes predicted by metabolic flux model. Red, enriched fluxes in vitamin A–free diet; blue, enriched fluxes in control diet.

Copyright © 2026 American Society for Clinical Investigation
ISSN 2379-3708

Sign up for email alerts