Go to The Journal of Clinical Investigation
  • About
  • Editors
  • Consulting Editors
  • For authors
  • Publication ethics
  • Publication alerts by email
  • Transfers
  • Advertising
  • Job board
  • Contact
  • Physician-Scientist Development
  • Current issue
  • Past issues
  • By specialty
    • COVID-19
    • Cardiology
    • Immunology
    • Metabolism
    • Nephrology
    • Oncology
    • Pulmonology
    • All ...
  • Videos
  • Collections
    • In-Press Preview
    • Resource and Technical Advances
    • Clinical Research and Public Health
    • Research Letters
    • Editorials
    • Perspectives
    • Physician-Scientist Development
    • Reviews
    • Top read articles

  • Current issue
  • Past issues
  • Specialties
  • In-Press Preview
  • Resource and Technical Advances
  • Clinical Research and Public Health
  • Research Letters
  • Editorials
  • Perspectives
  • Physician-Scientist Development
  • Reviews
  • Top read articles
  • About
  • Editors
  • Consulting Editors
  • For authors
  • Publication ethics
  • Publication alerts by email
  • Transfers
  • Advertising
  • Job board
  • Contact
CD34hi subset of synovial fibroblasts contributes to fibrotic phenotype of human knee osteoarthritis
Junya Miyahara, Yasunori Omata, Ryota Chijimatsu, Hiroyuki Okada, Hisatoshi Ishikura, Junya Higuchi, Naohiro Tachibana, Kosei Nagata, Shoichiro Tani, Kenichi Kono, Kohei Kawaguchi, Ryota Yamagami, Hiroshi Inui, Shuji Taketomi, Yasuhide Iwanaga, Asuka Terashima, Fumiko Yano, Masahide Seki, Yutaka Suzuki, Roland Baron, Sakae Tanaka, Taku Saito
Junya Miyahara, Yasunori Omata, Ryota Chijimatsu, Hiroyuki Okada, Hisatoshi Ishikura, Junya Higuchi, Naohiro Tachibana, Kosei Nagata, Shoichiro Tani, Kenichi Kono, Kohei Kawaguchi, Ryota Yamagami, Hiroshi Inui, Shuji Taketomi, Yasuhide Iwanaga, Asuka Terashima, Fumiko Yano, Masahide Seki, Yutaka Suzuki, Roland Baron, Sakae Tanaka, Taku Saito
View: Text | PDF
Research Article Bone biology Inflammation

CD34hi subset of synovial fibroblasts contributes to fibrotic phenotype of human knee osteoarthritis

  • Text
  • PDF
Abstract

Osteoarthritis (OA) shows various clinical manifestations depending on the status of its joint components. We aimed to identify the synovial cell subsets responsible for OA pathophysiology by comprehensive analyses of human synovium samples in single-cell resolution. Two distinct OA synovial tissue groups were classified by gene expression profiles in RNA-Seq: inflammatory and fibrotic. The inflammatory group exhibited high expression of inflammatory cytokines, histologically inflammatory infiltrate, and a more severe pain score. The fibrotic group showed higher expression of fibroblast growth factor (FGFs) and bone morphogenetic proteins (BMPs), showed histologically perivascular fibrosis, and showed a lower pain score. In single-cell RNA-Seq (scRNA-Seq) of synovial cells, MERTKloCD206lo macrophages and CD34hi fibroblasts were associated with the inflammatory and fibrotic groups, respectively. Among the 3 fibroblast subsets, CD34loTHY1lo and CD34loTHY1hi fibroblasts were influenced by synovial immune cells, whereas CD34hi fibroblasts were influenced by mural and endothelial cells. Particularly, in CD34hi fibroblast subsets, CD34hiCD70hi fibroblasts promoted proliferation of Tregs, potentially suppressing synovitis and protecting articular cartilage. Elucidation of the mechanisms underlying the regulation of these synovial cell subsets may lead to novel strategies for OA therapeutics.

Authors

Junya Miyahara, Yasunori Omata, Ryota Chijimatsu, Hiroyuki Okada, Hisatoshi Ishikura, Junya Higuchi, Naohiro Tachibana, Kosei Nagata, Shoichiro Tani, Kenichi Kono, Kohei Kawaguchi, Ryota Yamagami, Hiroshi Inui, Shuji Taketomi, Yasuhide Iwanaga, Asuka Terashima, Fumiko Yano, Masahide Seki, Yutaka Suzuki, Roland Baron, Sakae Tanaka, Taku Saito

×

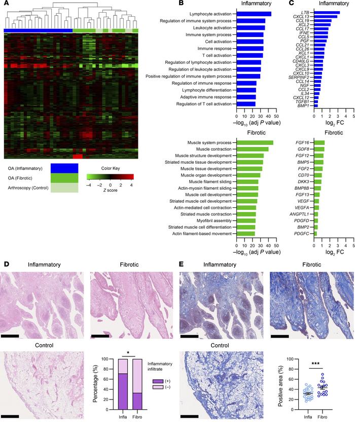
Figure 1

Classification of human knee OA synovium by RNA-Seq and histological evaluation.

Options: View larger image (or click on image) Download as PowerPoint
Classification of human knee OA synovium by RNA-Seq and histological eva...
(A) Hierarchical clustering of 41 synovium samples from 36 TKA and 5 arthroscopy patients. (B) GO analysis of the 2 groups of OA synovium. (C) DEGs of the 2 groups of OA synovium, classified as cytokines, chemokines, and growth factors. (D) H&E staining of synovial tissues. Representative images are shown. The right lower panel indicates the percentage of specimens with inflammatory infiltrates in the 2 types of OA synovium. Infla, inflammatory type; Fibro, fibrotic type. Infla, n = 21; Fibro, n = 15. Fisher’s exact test. *P < 0.05. Scale bar: 100 μm. (E) Masson’s trichrome staining of synovial tissues. Representative images are shown. The right lower panel indicates the percentage of positive areas in the 2 types of OA synovium. Infla, n = 21; Fibro, n = 15. Mann-Whitney U test (***P < 0.001). All data were expressed as dot plots and mean ± SEM. Scale bar: 100 μm.

Copyright © 2026 American Society for Clinical Investigation
ISSN 2379-3708

Sign up for email alerts