Go to The Journal of Clinical Investigation
  • About
  • Editors
  • Consulting Editors
  • For authors
  • Publication ethics
  • Publication alerts by email
  • Transfers
  • Advertising
  • Job board
  • Contact
  • Physician-Scientist Development
  • Current issue
  • Past issues
  • By specialty
    • COVID-19
    • Cardiology
    • Immunology
    • Metabolism
    • Nephrology
    • Oncology
    • Pulmonology
    • All ...
  • Videos
  • Collections
    • In-Press Preview
    • Resource and Technical Advances
    • Clinical Research and Public Health
    • Research Letters
    • Editorials
    • Perspectives
    • Physician-Scientist Development
    • Reviews
    • Top read articles

  • Current issue
  • Past issues
  • Specialties
  • In-Press Preview
  • Resource and Technical Advances
  • Clinical Research and Public Health
  • Research Letters
  • Editorials
  • Perspectives
  • Physician-Scientist Development
  • Reviews
  • Top read articles
  • About
  • Editors
  • Consulting Editors
  • For authors
  • Publication ethics
  • Publication alerts by email
  • Transfers
  • Advertising
  • Job board
  • Contact
p53 maintains lineage fidelity during lung capillary injury-repair in neonatal hyperoxia
Lisandra Vila Ellis, Jonathan D. Bywaters, Amanda Ceas, Yun Liu, Jennifer M.S. Sucre, Jichao Chen
Lisandra Vila Ellis, Jonathan D. Bywaters, Amanda Ceas, Yun Liu, Jennifer M.S. Sucre, Jichao Chen
View: Text | PDF
Research Article Development Pulmonology Vascular biology

p53 maintains lineage fidelity during lung capillary injury-repair in neonatal hyperoxia

  • Text
  • PDF
Abstract

Bronchopulmonary dysplasia (BPD), a prevalent and chronic lung disease affecting premature newborns, results in vascular rarefaction and alveolar simplification. Although the vasculature has been recognized as a main player in this disease, the recently found capillary heterogeneity and cellular dynamics of endothelial subpopulations in BPD remain unclear. Here, we showed that Cap2 cells were damaged during neonatal hyperoxic injury, leading to their replacement by Cap1 cells, which, in turn, significantly declined. Single-cell RNA-Seq identified the activation of numerous p53 target genes in endothelial cells (ECs), including Cdkn1a (p21). While global deletion of p53 resulted in worsened vasculature, EC-specific deletion of p53 reversed the vascular phenotype and improved alveolar simplification during hyperoxia. This recovery was associated with the emergence of a transitional EC state, enriched for oxidative stress response genes and growth factors. Notably, this transitional EC gene signature was conserved in an aberrant capillary population identified in human BPD with pulmonary hypertension, underscoring the biological and clinical relevance of our findings. These results reveal a key role for p53 in maintaining endothelial lineage fidelity during pulmonary capillary repair following hyperoxic injury and highlight the critical contribution of the endothelium to BPD pathogenesis.

Authors

Lisandra Vila Ellis, Jonathan D. Bywaters, Amanda Ceas, Yun Liu, Jennifer M.S. Sucre, Jichao Chen

×

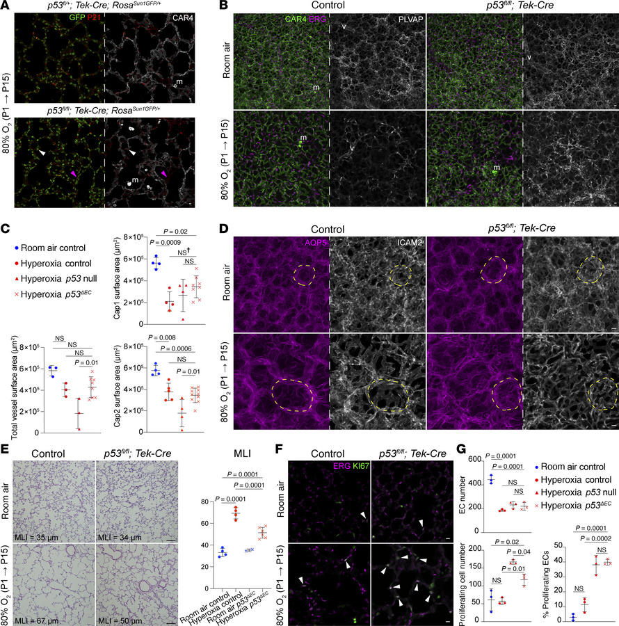
Figure 6

Endothelium-specific p53 deletion in hyperoxia results in partial rescue of BPD phenotype.

Options: View larger image (or click on image) Download as PowerPoint
Endothelium-specific p53 deletion in hyperoxia results in partial rescue...
(A) Immunostained lung sections showing efficient endothelial deletion of p53 in ECs using a Tek-Cre driver and RosaSun1GFP, as measured by P21 and GFP. Mutant lungs retained occasional P21 expressing escapers in both Cap1 (magenta arrowheads) and Cap2 ECs (white arrowheads). (B) En face view of immunostained lungs demonstrating the effect of EC-specific p53 deletion in room air and hyperoxia on EC number (ERG), Cap1 vessels (PLVAP), and Cap2 vessels (CAR4). p53ΔEC lungs demonstrate a substantial improvement in Cap1 vasculature in hyperoxia compared with control. (C) Quantification showing Cap1 vessel area is increased in the hyperoxia p53ΔEC condition compared with the hyperoxia control condition, while Cap2 area is relatively unchanged. Compared with the hyperoxia p53-null lung, the hyperoxia p53ΔEC lung shows a significant rescue of Cap2 area and total vessel area (1-way ANOVA with Tukey’s multiple comparisons). (D) En face view of immunostained lungs demonstrating alveolar islands (circled regions) with improved overall vasculature (ICAM2) in p53ΔEC hyperoxia, along with a reduction in alveolar simplification (AQP5). (E) H&E-stained lung sections from each experimental condition and MLI quantification showing a significant reduction in alveolar simplification in the hyperoxia p53ΔEC (1-way ANOVA with Tukey’s multiple comparisons). (F) Immunostained lung sections showing increased proliferation (KI67) in hyperoxia p53ΔEC lungs compared with controls, mostly in ECs (ERG, white arrowheads). (G) Quantification reveals no change in EC number in hyperoxia p53ΔEC compared with hyperoxia controls, and comparable endothelial proliferation between p53-null and p53ΔEC lungs (1-way ANOVA with Tukey’s multiple comparisons). For quantification, each symbol represents the average of 3 distinct regions imaged within 1 mouse lung. m, macrophage; v, large vessel. Scale bars: 10 μm (white bars); 100 μm (black bars). †Significant as measured with Student’s t test.

Copyright © 2026 American Society for Clinical Investigation
ISSN 2379-3708

Sign up for email alerts