Go to The Journal of Clinical Investigation
  • About
  • Editors
  • Consulting Editors
  • For authors
  • Publication ethics
  • Publication alerts by email
  • Transfers
  • Advertising
  • Job board
  • Contact
  • Physician-Scientist Development
  • Current issue
  • Past issues
  • By specialty
    • COVID-19
    • Cardiology
    • Immunology
    • Metabolism
    • Nephrology
    • Oncology
    • Pulmonology
    • All ...
  • Videos
  • Collections
    • In-Press Preview
    • Resource and Technical Advances
    • Clinical Research and Public Health
    • Research Letters
    • Editorials
    • Perspectives
    • Physician-Scientist Development
    • Reviews
    • Top read articles

  • Current issue
  • Past issues
  • Specialties
  • In-Press Preview
  • Resource and Technical Advances
  • Clinical Research and Public Health
  • Research Letters
  • Editorials
  • Perspectives
  • Physician-Scientist Development
  • Reviews
  • Top read articles
  • About
  • Editors
  • Consulting Editors
  • For authors
  • Publication ethics
  • Publication alerts by email
  • Transfers
  • Advertising
  • Job board
  • Contact
HIF2α inhibits glutaminase clustering in mitochondria to sustain growth of clear cell renal cell carcinoma
Wencao Zhao, Sara M. Demczyszyn, Nathan J. Coffey, Yanqing Jiang, Boyoung Kim, Schuyler Bowers, Caitlyn Bowman, Michael C. Noji, Cholsoon Jang, M. Celeste Simon, Zoltan Arany, Boa Kim
Wencao Zhao, Sara M. Demczyszyn, Nathan J. Coffey, Yanqing Jiang, Boyoung Kim, Schuyler Bowers, Caitlyn Bowman, Michael C. Noji, Cholsoon Jang, M. Celeste Simon, Zoltan Arany, Boa Kim
View: Text | PDF
Research Article Cell biology Metabolism

HIF2α inhibits glutaminase clustering in mitochondria to sustain growth of clear cell renal cell carcinoma

  • Text
  • PDF
Abstract

Clear cell renal cell carcinomas (ccRCCs) are largely driven by HIF2α and are avid consumers of glutamine. However, inhibitors of glutaminase 1 (GLS1), the first step in glutaminolysis, have not shown benefit in phase III trials, and HIF2α inhibition, recently FDA approved for treatment of ccRCC, shows significant but incomplete benefits. This highlights the need to better understand the interplay between glutamine metabolism and HIF2α in ccRCC. Here, we report that glutamine deprivation rapidly redistributed GLS1 into isolated clusters within mitochondria in diverse cell types, but not in ccRCC. GLS1 clustering occurred rapidly within 1–3 hours, was reversible, was specifically triggered by reduced intracellular glutamate, and was dependent on mitochondrial fission. Clustered GLS1 markedly enhanced glutaminase activity and promoted cell death under glutamine-deprived conditions. HIF2α prevented GLS1 clustering, independently of its transcriptional activity, thereby maintaining low GLS activity and protecting ccRCC cells from glutamine-deprivation-induced cell death. Forced clustering of GLS1, using constitutively clustering mutants, restored high GLS activity, promoted apoptosis, and suppressed ccRCC tumor growth in vivo. These findings reveal multiple insights into cellular glutamine handling, including a previously unrecognized process by which HIF2α promotes ccRCC: by suppressing GLS1 clustering and maintaining low GLS activity. This mechanism provides a potential explanation for the lack of clinical efficacy of GLS inhibitors in ccRCC and suggests a therapeutic avenue to combine HIF2α inhibition with strategies that restore GLS1 clustering.

Authors

Wencao Zhao, Sara M. Demczyszyn, Nathan J. Coffey, Yanqing Jiang, Boyoung Kim, Schuyler Bowers, Caitlyn Bowman, Michael C. Noji, Cholsoon Jang, M. Celeste Simon, Zoltan Arany, Boa Kim

×

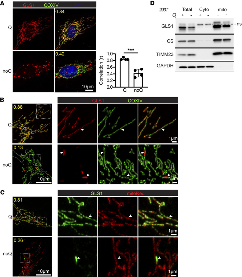
Figure 1

Glutamine deprivation induces GLS1 clustering within mitochondria.

Options: View larger image (or click on image) Download as PowerPoint
Glutamine deprivation induces GLS1 clustering within mitochondria.
(A) I...
(A) Immunocytochemistry (ICC) of GLS1 (red) in HUVECs after 24-hour culture in glutamine-supplemented (Q) versus -deprived (noQ) media. GLS was costained for COXIV (green) and with DAPI (blue). Images were acquired with a wide-field fluorescence microscope using a 100× objective lens. Scale bar: 10 μm. The correlation coefficient (r) of GLS1 and COXIV staining was calculated using CellProfiler. ***P < 0.001 by 2-tailed Student’s t test. (B) ICC of GLS1 (red) and COXIV (green) after a 24-hour culture in Q versus noQ media followed by imaging using a confocal and Airyscan microscope. (C) Costaining of GLS1 (green) with MitoTracker Red dye after 24-hour culture in Q versus noQ media followed by imaging using a confocal and Airyscan microscope. Scale bars (B and C): 10 μm (left) and 1 μm (right). (D) Mitochondrial fractionation assay performed in 293T cells after 24-hour culture in Q (+) versus noQ (–) media.

Copyright © 2026 American Society for Clinical Investigation
ISSN 2379-3708

Sign up for email alerts