Go to The Journal of Clinical Investigation
  • About
  • Editors
  • Consulting Editors
  • For authors
  • Publication ethics
  • Publication alerts by email
  • Transfers
  • Advertising
  • Job board
  • Contact
  • Physician-Scientist Development
  • Current issue
  • Past issues
  • By specialty
    • COVID-19
    • Cardiology
    • Immunology
    • Metabolism
    • Nephrology
    • Oncology
    • Pulmonology
    • All ...
  • Videos
  • Collections
    • In-Press Preview
    • Resource and Technical Advances
    • Clinical Research and Public Health
    • Research Letters
    • Editorials
    • Perspectives
    • Physician-Scientist Development
    • Reviews
    • Top read articles

  • Current issue
  • Past issues
  • Specialties
  • In-Press Preview
  • Resource and Technical Advances
  • Clinical Research and Public Health
  • Research Letters
  • Editorials
  • Perspectives
  • Physician-Scientist Development
  • Reviews
  • Top read articles
  • About
  • Editors
  • Consulting Editors
  • For authors
  • Publication ethics
  • Publication alerts by email
  • Transfers
  • Advertising
  • Job board
  • Contact
Short-term disruption of TGF-β signaling in adult mice renders the aorta vulnerable to hypertension-induced dissection
Bo Jiang, Pengwei Ren, Changshun He, Mo Wang, Sae-Il Murtada, María Jesús Ruiz-Rodríguez, Yu Chen, Abhay B. Ramachandra, Guangxin Li, Lingfeng Qin, Roland Assi, Martin A. Schwartz, Jay D. Humphrey, George Tellides
Bo Jiang, Pengwei Ren, Changshun He, Mo Wang, Sae-Il Murtada, María Jesús Ruiz-Rodríguez, Yu Chen, Abhay B. Ramachandra, Guangxin Li, Lingfeng Qin, Roland Assi, Martin A. Schwartz, Jay D. Humphrey, George Tellides
View: Text | PDF
Research Article Cell biology Vascular biology

Short-term disruption of TGF-β signaling in adult mice renders the aorta vulnerable to hypertension-induced dissection

  • Text
  • PDF
Abstract

Hypertension and transient increases in blood pressure from extreme exertion are risk factors for aortic dissection in patients with age-related vascular degeneration or inherited connective tissue disorders. Yet, a common experimental model of angiotensin II–induced aortopathy in mice appears independent of high blood pressure, as lesions do not occur in response to an alternative vasoconstrictor, norepinephrine, and are not prevented by cotreatment with a vasodilator, hydralazine. We investigated vasoconstrictor administration to adult mice following 1 week of disrupted TGF-β signaling in smooth muscle cells (SMCs). Norepinephrine increased blood pressure and induced aortic dissection by 7 days and even within 30 minutes (as did angiotensin II) that was prevented by hydralazine. Initial medial injury manifested as blood extravasation among SMCs and fibrillar matrix, progressive delamination from accumulation of blood, and stretched or ruptured SMCs with persistent attachments to elastic fibers. Altered regulatory contractile molecule expression was not of pathological importance. Rather, reduced synthesis of extracellular matrix yielded a vulnerable aortic phenotype by decreasing medial collagen, most dynamically basement membrane–associated multiplexin collagen, and impairing cell-matrix adhesion. We conclude that transient and sustained increases in blood pressure can cause dissection in aortas rendered vulnerable by inhibition of TGF-β–driven extracellular matrix production by SMCs.

Authors

Bo Jiang, Pengwei Ren, Changshun He, Mo Wang, Sae-Il Murtada, María Jesús Ruiz-Rodríguez, Yu Chen, Abhay B. Ramachandra, Guangxin Li, Lingfeng Qin, Roland Assi, Martin A. Schwartz, Jay D. Humphrey, George Tellides

×

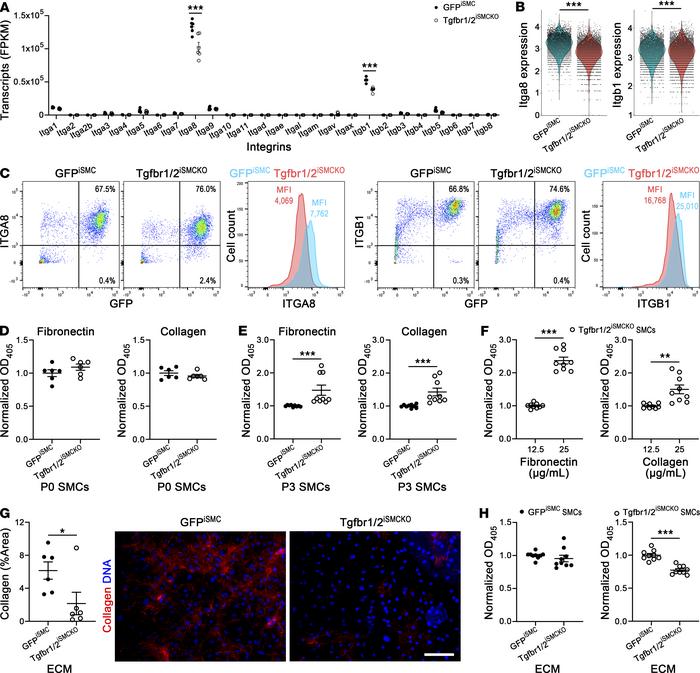
Figure 10

Impaired adhesion of aortic SMCs with disrupted TGF-β signaling to collagen-deficient ECM in vitro.

Options: View larger image (or click on image) Download as PowerPoint
Impaired adhesion of aortic SMCs with disrupted TGF-β signaling to colla...
SMCs were isolated from thoracic aortas of untreated, 12-week-old GFPiSMC (closed symbols) and Tgfbr1/2iSMCKO (open symbols) mice and either immediately analyzed or cultured for varying times to assess integrin expression and matrix adhesion. (A) Bulk RNA-seq of isolated GFP+ SMCs for 26 genes encoding integrins as fragments per kilobase million (FPKM) (n = 6). (B) Single-cell RNA-seq of isolated GFP+ SMCs for Itga8 and Itgb1 as corrected counts per cell (n = 2). (C) Flow cytometric analysis of isolated aortic cells for integrin α8 (ITGA8) and integrin β1 (ITGB1) cell surface expression by GFP+ SMCs as dot plots for percentage positive cells and histograms for MFI. (D) Colorimetric assay for passage 0 (P0, cultured for 3 days) SMCs adherent after 1 hour of plating to purified fibronectin- or collagen-coated plates; OD405 normalized to controls (n = 6). (E) Similar adhesion assay for passage 3 (P3) GFP+ SMCs (n = 9). (F) Adhesion assay of P3 GFP+ SMCs from Tgfbr1/2iSMCKO mice to plates coated with different concentrations of fibronectin or collagen (n = 9). (G) Quantification by confocal microscopy of CNA35-labeled collagen (red) and DAPI-labeled nuclei (blue) in ECM elaborated by P3 GFP+ SMCs from GFPiSMC and Tgfbr1/2iSMCKO mice. Scale bar: 200 μm (n = 6). (H) Adhesion assay of P3 GFP+ SMCs to decellularized ECM produced by P3 GFP+ SMCs from GFPiSMC and Tgfbr1/2iSMCKO mice (n = 9). Data are shown as individual values with mean ± SEM. *P < 0.05; **P < 0.01; ***P < 0.001 by 2‑way ANOVA with Šidák’s multiple-comparison test (A), Mann-Whitney U test (B, E, and G), or unpaired Student’s t test (D, F, and H).

Copyright © 2026 American Society for Clinical Investigation
ISSN 2379-3708

Sign up for email alerts