Go to The Journal of Clinical Investigation
  • About
  • Editors
  • Consulting Editors
  • For authors
  • Publication ethics
  • Publication alerts by email
  • Transfers
  • Advertising
  • Job board
  • Contact
  • Physician-Scientist Development
  • Current issue
  • Past issues
  • By specialty
    • COVID-19
    • Cardiology
    • Immunology
    • Metabolism
    • Nephrology
    • Oncology
    • Pulmonology
    • All ...
  • Videos
  • Collections
    • In-Press Preview
    • Resource and Technical Advances
    • Clinical Research and Public Health
    • Research Letters
    • Editorials
    • Perspectives
    • Physician-Scientist Development
    • Reviews
    • Top read articles

  • Current issue
  • Past issues
  • Specialties
  • In-Press Preview
  • Resource and Technical Advances
  • Clinical Research and Public Health
  • Research Letters
  • Editorials
  • Perspectives
  • Physician-Scientist Development
  • Reviews
  • Top read articles
  • About
  • Editors
  • Consulting Editors
  • For authors
  • Publication ethics
  • Publication alerts by email
  • Transfers
  • Advertising
  • Job board
  • Contact
The impact of remdesivir on SARS-CoV-2 evolution in vivo
Ted Ling-Hu, Lacy M. Simons, Estefany Rios-Guzman, Alexandre Machado Carvalho, Maria Francesca R. Agnes, Arghavan Alisoltanidehkordi, Egon A. Ozer, Ramon Lorenzo-Redondo, Judd F. Hultquist
Ted Ling-Hu, Lacy M. Simons, Estefany Rios-Guzman, Alexandre Machado Carvalho, Maria Francesca R. Agnes, Arghavan Alisoltanidehkordi, Egon A. Ozer, Ramon Lorenzo-Redondo, Judd F. Hultquist
View: Text | PDF
Research Article COVID-19 Therapeutics

The impact of remdesivir on SARS-CoV-2 evolution in vivo

  • Text
  • PDF
Abstract

The impact of remdesivir on SARS-CoV-2 diversity and evolution in vivo has remained unclear. In this single-center, retrospective cohort study, we assessed SARS-CoV-2 diversification and diversity over time in a cohort of hospitalized patients who did or did not receive remdesivir. Whole-genome sequencing was performed on 98 paired specimens collected from 49 patients before and after remdesivir administration. The genetic divergence between paired specimens was not significantly different in this cohort compared with that in a control group of patients who did not receive the drug. However, when we focused on minority variants, several positions showed preferential diversification after remdesivir treatment, some of which were associated with specific variants of concern. Most notably, remdesivir administration resulted in strong selection for a nonsynonymous mutation in nsp12, G671S, previously associated with enhanced viral fitness. This same mutation was found to be enriched in a second cohort of 143 inpatients with specimens collected after remdesivir administration compared with controls. Only one other mutation previously implicated in remdesivir resistance (nsp12:V792I) was found to be preferentially selected for after remdesivir administration. These data suggest that SARS-CoV-2 variants with enhanced replicative fitness may be selected for in the presence of antiviral therapy as an indirect means to overcome this selective pressure.

Authors

Ted Ling-Hu, Lacy M. Simons, Estefany Rios-Guzman, Alexandre Machado Carvalho, Maria Francesca R. Agnes, Arghavan Alisoltanidehkordi, Egon A. Ozer, Ramon Lorenzo-Redondo, Judd F. Hultquist

×

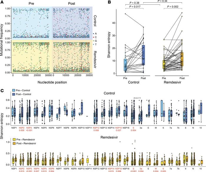
Figure 3

Changes in SARS-CoV-2 genetic diversity after remdesivir administration.

Options: View larger image (or click on image) Download as PowerPoint
Changes in SARS-CoV-2 genetic diversity after remdesivir administration....
(A) Dot plots depicting mutational frequency per position across the SARS-CoV-2 genome relative to the Wuhan-Hu-1 reference genome, calculated as the fraction of raw reads and colored by nucleotide. All specimens within a group are overlaid in a single plot. Mutational frequencies less than 1% are not shown. (B) Shannon entropy [Sh = SUM[–(pi) * log2(pi)], where pi where is nucleotide frequency] across the genome of each isolate; paired specimens are connected by lines. Statistical analysis was conducted using a linear mixed-effects model controlling for time between paired specimens and within-patient variability. (C) Shannon entropy per nucleotide position within each viral ORF. Statistical analysis was conducted using a linear mixed-effects model while controlling for time between samples, gene, and within-patient variability for each patient. For B and C, box-and-whisker plots represent the median (center line) and first/third quartiles (box), with tails extending 1.5 times the IQR. P values were adjusted for FDR using the Benjamini-Hochberg method; differences at positions with an adjusted P value less than 0.05 were considered significant (values shown in red). M, membrane.

Copyright © 2025 American Society for Clinical Investigation
ISSN 2379-3708

Sign up for email alerts