Go to The Journal of Clinical Investigation
  • About
  • Editors
  • Consulting Editors
  • For authors
  • Publication ethics
  • Publication alerts by email
  • Transfers
  • Advertising
  • Job board
  • Contact
  • Physician-Scientist Development
  • Current issue
  • Past issues
  • By specialty
    • COVID-19
    • Cardiology
    • Immunology
    • Metabolism
    • Nephrology
    • Oncology
    • Pulmonology
    • All ...
  • Videos
  • Collections
    • In-Press Preview
    • Resource and Technical Advances
    • Clinical Research and Public Health
    • Research Letters
    • Editorials
    • Perspectives
    • Physician-Scientist Development
    • Reviews
    • Top read articles

  • Current issue
  • Past issues
  • Specialties
  • In-Press Preview
  • Resource and Technical Advances
  • Clinical Research and Public Health
  • Research Letters
  • Editorials
  • Perspectives
  • Physician-Scientist Development
  • Reviews
  • Top read articles
  • About
  • Editors
  • Consulting Editors
  • For authors
  • Publication ethics
  • Publication alerts by email
  • Transfers
  • Advertising
  • Job board
  • Contact
The impact of remdesivir on SARS-CoV-2 evolution in vivo
Ted Ling-Hu, Lacy M. Simons, Estefany Rios-Guzman, Alexandre Machado Carvalho, Maria Francesca R. Agnes, Arghavan Alisoltanidehkordi, Egon A. Ozer, Ramon Lorenzo-Redondo, Judd F. Hultquist
Ted Ling-Hu, Lacy M. Simons, Estefany Rios-Guzman, Alexandre Machado Carvalho, Maria Francesca R. Agnes, Arghavan Alisoltanidehkordi, Egon A. Ozer, Ramon Lorenzo-Redondo, Judd F. Hultquist
View: Text | PDF
Research Article COVID-19 Therapeutics

The impact of remdesivir on SARS-CoV-2 evolution in vivo

  • Text
  • PDF
Abstract

The impact of remdesivir on SARS-CoV-2 diversity and evolution in vivo has remained unclear. In this single-center, retrospective cohort study, we assessed SARS-CoV-2 diversification and diversity over time in a cohort of hospitalized patients who did or did not receive remdesivir. Whole-genome sequencing was performed on 98 paired specimens collected from 49 patients before and after remdesivir administration. The genetic divergence between paired specimens was not significantly different in this cohort compared with that in a control group of patients who did not receive the drug. However, when we focused on minority variants, several positions showed preferential diversification after remdesivir treatment, some of which were associated with specific variants of concern. Most notably, remdesivir administration resulted in strong selection for a nonsynonymous mutation in nsp12, G671S, previously associated with enhanced viral fitness. This same mutation was found to be enriched in a second cohort of 143 inpatients with specimens collected after remdesivir administration compared with controls. Only one other mutation previously implicated in remdesivir resistance (nsp12:V792I) was found to be preferentially selected for after remdesivir administration. These data suggest that SARS-CoV-2 variants with enhanced replicative fitness may be selected for in the presence of antiviral therapy as an indirect means to overcome this selective pressure.

Authors

Ted Ling-Hu, Lacy M. Simons, Estefany Rios-Guzman, Alexandre Machado Carvalho, Maria Francesca R. Agnes, Arghavan Alisoltanidehkordi, Egon A. Ozer, Ramon Lorenzo-Redondo, Judd F. Hultquist

×

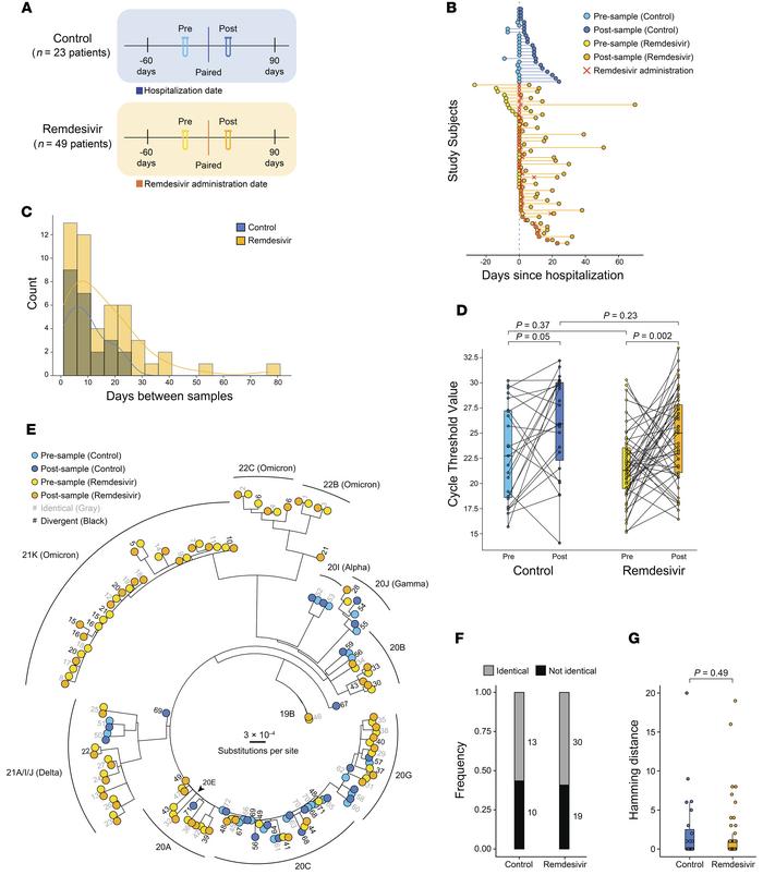
Figure 2

SARS-CoV-2 divergence in hospitalized patients with COVID-19 treated with and without remdesivir.

Options: View larger image (or click on image) Download as PowerPoint
SARS-CoV-2 divergence in hospitalized patients with COVID-19 treated wit...
(A) Schematic of the data filtering pipeline used to identify paired specimens for whole-genome sequencing that span hospitalization date in the control cohort (blue) or remdesivir administration date in the remdesivir cohort (orange). (B) Timeline of specimen collection for each patient in each cohort relative to hospitalization. The dotted line indicates the hospitalization date, and the “X” (dark orange) indicates remdesivir administration date. (C) Overlaid histogram and distribution curves of the days between the pre and post samples for each cohort. (D) SARS-CoV-2 N1Ct values for the paired pre and post specimens in each cohort as determined by qRT-PCR. Box-and-whisker plots represent the median (center line) and first/third quartiles (box), with tails extending 1.5 times the IQR. Specimens from the same patient are connected by lines. Statistical analysis for the paired samples within a cohort was conducted using Wilcoxon’s signed-rank test, and statistical analysis for the unpaired samples across cohorts was conducted using the Mann-Whitney U test, with P values indicated. (E) Phylogenetic tree of SARS-CoV-2 whole-genome sequences from each specimen in each cohort. Branch tips are colored by specimen type (pre versus post and cohort) and labeled by use of a randomized patient identifier. Gray patient labels denote identical consensus sequences in pre and post specimens, while black labels denote divergent sequences. Clade designations are specified on the outer ring. (F) Stacked bar chart showing the relative frequency of patients with identical (gray) versus divergent (black) pre and post sequences. The count is shown adjacent to each bar. (G) Hamming distance between paired pre and post specimens in each cohort depicted as a box-and-whisker plot representing the median (center line) and first/third quartiles (box), with tails extending 1.5 times the IQR. Statistical analysis was conducted using a linear model with a negative binomial distribution controlling for time between specimens.

Copyright © 2026 American Society for Clinical Investigation
ISSN 2379-3708

Sign up for email alerts