Go to The Journal of Clinical Investigation
  • About
  • Editors
  • Consulting Editors
  • For authors
  • Publication ethics
  • Publication alerts by email
  • Transfers
  • Advertising
  • Job board
  • Contact
  • Physician-Scientist Development
  • Current issue
  • Past issues
  • By specialty
    • COVID-19
    • Cardiology
    • Immunology
    • Metabolism
    • Nephrology
    • Oncology
    • Pulmonology
    • All ...
  • Videos
  • Collections
    • In-Press Preview
    • Resource and Technical Advances
    • Clinical Research and Public Health
    • Research Letters
    • Editorials
    • Perspectives
    • Physician-Scientist Development
    • Reviews
    • Top read articles

  • Current issue
  • Past issues
  • Specialties
  • In-Press Preview
  • Resource and Technical Advances
  • Clinical Research and Public Health
  • Research Letters
  • Editorials
  • Perspectives
  • Physician-Scientist Development
  • Reviews
  • Top read articles
  • About
  • Editors
  • Consulting Editors
  • For authors
  • Publication ethics
  • Publication alerts by email
  • Transfers
  • Advertising
  • Job board
  • Contact
The transcription factor ZNF469 regulates collagen production in liver fibrosis
Sebastian Steinhauser, David Estoppey, Dennis P. Buehler, Yanhua Xiong, Nicolas Pizzato, Amandine Rietsch, Fabian Wu, Nelly Leroy, Tiffany Wunderlin, Isabelle Claerr, Philipp Tropberger, Miriam Müller, Alexandra Vissieres, Lindsay M. Davison, Eric Farber-Eger, Quinn S. Wells, Quanhu Sheng, Sebastian Bergling, Sophia Wild, Pierre Moulin, Jiancong Liang, Wayne J. English, Brandon Williams, Judith Knehr, Marc Altorfer, Alejandro Reyes, Johannes Voshol, Craig Mickanin, Dominic Hoepfner, Florian Nigsch, Mathias Frederiksen, Charles R. Flynn, Barna D. Fodor, Jonathan D. Brown, Christian Kolter
Sebastian Steinhauser, David Estoppey, Dennis P. Buehler, Yanhua Xiong, Nicolas Pizzato, Amandine Rietsch, Fabian Wu, Nelly Leroy, Tiffany Wunderlin, Isabelle Claerr, Philipp Tropberger, Miriam Müller, Alexandra Vissieres, Lindsay M. Davison, Eric Farber-Eger, Quinn S. Wells, Quanhu Sheng, Sebastian Bergling, Sophia Wild, Pierre Moulin, Jiancong Liang, Wayne J. English, Brandon Williams, Judith Knehr, Marc Altorfer, Alejandro Reyes, Johannes Voshol, Craig Mickanin, Dominic Hoepfner, Florian Nigsch, Mathias Frederiksen, Charles R. Flynn, Barna D. Fodor, Jonathan D. Brown, Christian Kolter
View: Text | PDF
Research Article Hepatology Inflammation

The transcription factor ZNF469 regulates collagen production in liver fibrosis

  • Text
  • PDF
Abstract

Metabolic dysfunction–associated steatotic liver disease (MASLD) — characterized by excess accumulation of fat in the liver — now affects one-third of the world’s population. As MASLD progresses, extracellular matrix components including collagen accumulate in the liver, causing tissue fibrosis, a major determinant of disease severity and mortality. To identify transcriptional regulators of fibrosis, we computationally inferred the activity of transcription factors (TFs) relevant to fibrosis by profiling the matched transcriptomes and epigenomes of 108 human liver biopsies from a deeply characterized cohort of patients spanning the full histopathologic spectrum of MASLD. CRISPR-based genetic KO of the top 100 TFs identified ZNF469 as a regulator of collagen expression in primary human hepatic stellate cells (HSCs). Gain- and loss-of-function studies established that ZNF469 regulates collagen genes and genes involved in matrix homeostasis through direct binding to gene bodies and regulatory elements. By integrating multiomic large-scale profiling of human biopsies with extensive experimental validation, we demonstrate that ZNF469 is a transcriptional regulator of collagen in HSCs. Overall, these data nominate ZNF469 as a previously unrecognized determinant of MASLD-associated liver fibrosis.

Authors

Sebastian Steinhauser, David Estoppey, Dennis P. Buehler, Yanhua Xiong, Nicolas Pizzato, Amandine Rietsch, Fabian Wu, Nelly Leroy, Tiffany Wunderlin, Isabelle Claerr, Philipp Tropberger, Miriam Müller, Alexandra Vissieres, Lindsay M. Davison, Eric Farber-Eger, Quinn S. Wells, Quanhu Sheng, Sebastian Bergling, Sophia Wild, Pierre Moulin, Jiancong Liang, Wayne J. English, Brandon Williams, Judith Knehr, Marc Altorfer, Alejandro Reyes, Johannes Voshol, Craig Mickanin, Dominic Hoepfner, Florian Nigsch, Mathias Frederiksen, Charles R. Flynn, Barna D. Fodor, Jonathan D. Brown, Christian Kolter

×

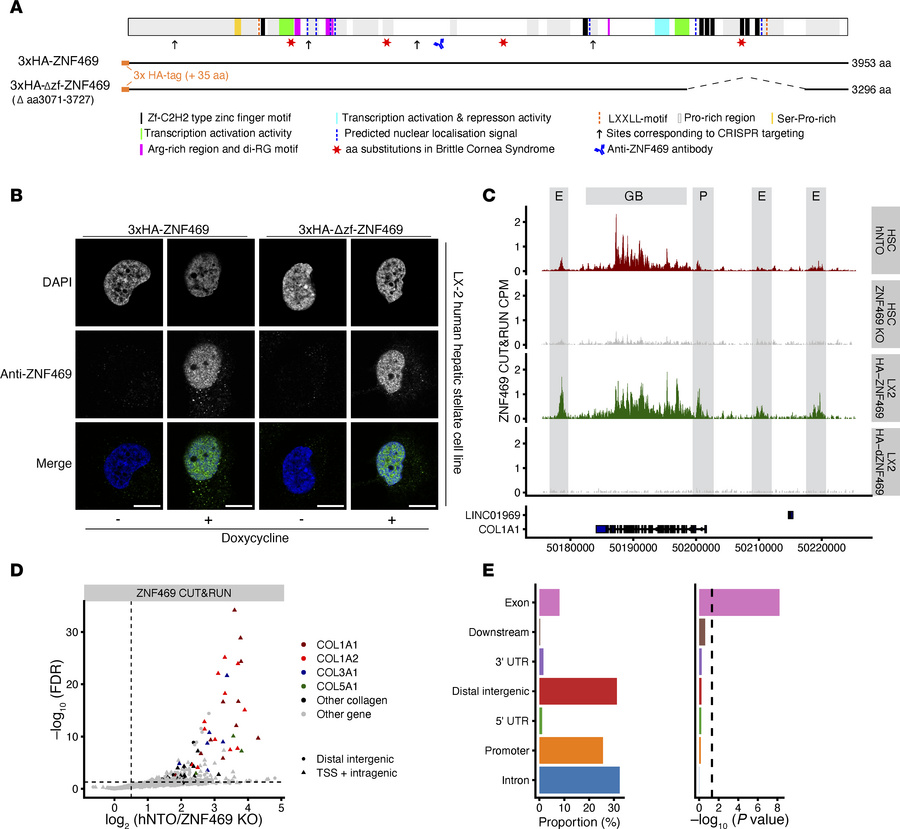
Figure 4

ZNF469 is enriched at extracellular matrix–related genomic sites.

Options: View larger image (or click on image) Download as PowerPoint
ZNF469 is enriched at extracellular matrix–related genomic sites.
(A) Sc...
(A) Schematic of ZNF469 protein (NP_001354553.1) with previously reported and predicted sequence features, regions active in transactivation domain reporter assays, amino acid substitutions linked to the BCS, anti-ZNF469 antibody antigen region, and positions corresponding to the CRISPR sgRNA target sites. Coverage of ZNF469 by full-length and deletion-harboring cDNA constructs used for stable inducible cell line generation are shown (see also Supplemental Table 8). (B) Representative photomicrographs of ZNF469 subcellular localization by indirect immunofluorescence staining with the anti-ZNF469 antibody in overexpressing transgenic LX-2 cells. Scale bar: 10 mM. (C) Genome browser tracks at the COL1A1 locus of ZNF469 CUT&RUN signals generated with the anti-ZNF469 antibody in CRISPR experiments in nontargeting and ZNF469-targeted human HSCs as well as transgenic LX-2 cells with doxycycline-inducible full-length or deletion-harboring ZNF469 cDNA (E, putative enhancer; P, promoter; GB, gene body). (D) Volcano plot of differential occupancy of endogenous ZNF469 in control cells versus ZNF469-KO cells. Data shows change in signal at distal elements (circles) and TSS/intragenic sites (triangles) with color coded for collagen genes. (E) Bar plots of distribution of ZNF469 peaks at genomic annotations.

Copyright © 2026 American Society for Clinical Investigation
ISSN 2379-3708

Sign up for email alerts