Go to The Journal of Clinical Investigation
  • About
  • Editors
  • Consulting Editors
  • For authors
  • Publication ethics
  • Publication alerts by email
  • Transfers
  • Advertising
  • Job board
  • Contact
  • Physician-Scientist Development
  • Current issue
  • Past issues
  • By specialty
    • COVID-19
    • Cardiology
    • Immunology
    • Metabolism
    • Nephrology
    • Oncology
    • Pulmonology
    • All ...
  • Videos
  • Collections
    • In-Press Preview
    • Resource and Technical Advances
    • Clinical Research and Public Health
    • Research Letters
    • Editorials
    • Perspectives
    • Physician-Scientist Development
    • Reviews
    • Top read articles

  • Current issue
  • Past issues
  • Specialties
  • In-Press Preview
  • Resource and Technical Advances
  • Clinical Research and Public Health
  • Research Letters
  • Editorials
  • Perspectives
  • Physician-Scientist Development
  • Reviews
  • Top read articles
  • About
  • Editors
  • Consulting Editors
  • For authors
  • Publication ethics
  • Publication alerts by email
  • Transfers
  • Advertising
  • Job board
  • Contact
Dysregulated synaptic gene expression in oligodendrocytes of spinal and bulbar muscular atrophy
Madoka Iida, Kentaro Sahashi, Tomoki Hirunagi, Kenji Sakakibara, Kentaro Maeda, Yohei Iguchi, Jiayi Li, Yosuke Ogura, Masaki Iizuka, Tomohiro Akashi, Kunihiko Hinohara, Shouta Sugio, Hiroaki Wake, Masahiro Nakatochi, Masahisa Katsuno
Madoka Iida, Kentaro Sahashi, Tomoki Hirunagi, Kenji Sakakibara, Kentaro Maeda, Yohei Iguchi, Jiayi Li, Yosuke Ogura, Masaki Iizuka, Tomohiro Akashi, Kunihiko Hinohara, Shouta Sugio, Hiroaki Wake, Masahiro Nakatochi, Masahisa Katsuno
View: Text | PDF
Research Article Cell biology Neuroscience

Dysregulated synaptic gene expression in oligodendrocytes of spinal and bulbar muscular atrophy

  • Text
  • PDF
Abstract

Spinal and bulbar muscular atrophy (SBMA) is a neuromuscular disease caused by an expanded CAG repeat in the androgen receptor (AR) gene. To elucidate the cell type–specific temporal gene expression in SBMA, we performed single-nucleus RNA sequencing on the spinal cords of an SBMA mouse model (AR-97Q). Among all cell types, oligodendrocytes had the highest number of differentially expressed genes before disease onset. Analysis of oligodendrocyte clusters suggested that pathways associated with cation channels and synaptic function were activated before disease onset, with increased output from oligodendrocytes to neurons in AR-97Q mice compared with wild-type mice. These changes in the early stages were abrogated at the advanced stages. An oligodendrocyte model of SBMA showed phenotypes similar to those of AR-97Q mice at early stages, such as increased transcriptional changes in synapse organization, and Ca2+ imaging of oligodendrocytes in AR-97Q mice revealed the increased Ca2+ responses. A coculture system of primary rat oligodendrocytes and neurons revealed that the mutant AR in oligodendrocytes affected the activity and synchronization of neurons. These findings suggest that dysregulated cell-to-cell communication plays a critical role in early SBMA pathology and that synaptic or ion channel–related proteins, such as contactin associated protein 2 (Cntnap2) and NALCN channel auxiliary factor 1 (Fam155a), are potential therapeutic targets for SBMA.

Authors

Madoka Iida, Kentaro Sahashi, Tomoki Hirunagi, Kenji Sakakibara, Kentaro Maeda, Yohei Iguchi, Jiayi Li, Yosuke Ogura, Masaki Iizuka, Tomohiro Akashi, Kunihiko Hinohara, Shouta Sugio, Hiroaki Wake, Masahiro Nakatochi, Masahisa Katsuno

×

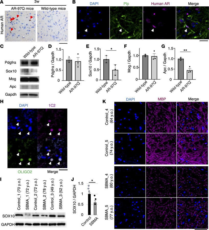
Figure 2

Oligodendrocytes are impaired in AR-97Q mice and patients with SBMA.

Options: View larger image (or click on image) Download as PowerPoint
Oligodendrocytes are impaired in AR-97Q mice and patients with SBMA.
(A)...
(A) Immunostaining of human androgen receptor (AR) in the glial cells of AR-97Q mice at 3 weeks. The arrows indicate glial cells expressing human AR. (B) Immunofluorescence staining of human AR in the oligodendrocytes of AR-97Q mice at 3 weeks. The arrow indicates a cell of interest. (C) Immunoblotting of Pdgfrα, Sox10, Mog, and Apc in the spinal cord of AR-97Q mice at 13 weeks. (D–G) Quantitative immunoblot analysis of Pdgfrα (D), Sox10 (E), Mog (F), and Apc (G) in the spinal cord of AR-97Q mice at 13 weeks. (H) Immunofluorescence staining of polyglutamine in the oligodendrocytes of the spinal cord from patients with SBMA. The arrows indicate oligodendrocytes with 1C2-positive aggregation. (I) Immunoblotting of SOX10 in autopsied spinal cords in disease controls and SBMA participants. All participants were males. (J) Quantitative immunoblot analysis of SOX10 in the spinal cords of control and SBMA participants (n = 3 participants per group). (K) Immunohistochemical analysis of MBP in the autopsied spinal cords of control and SBMA participants. Error bars indicate the SEM. *P < 0.05 and **P < 0.01, unpaired 2-sided t test. Scale bars: 50 μm (A and K) or 25 μm (B and H). y.o., years old.

Copyright © 2026 American Society for Clinical Investigation
ISSN 2379-3708

Sign up for email alerts