Go to The Journal of Clinical Investigation
  • About
  • Editors
  • Consulting Editors
  • For authors
  • Publication ethics
  • Publication alerts by email
  • Transfers
  • Advertising
  • Job board
  • Contact
  • Physician-Scientist Development
  • Current issue
  • Past issues
  • By specialty
    • COVID-19
    • Cardiology
    • Immunology
    • Metabolism
    • Nephrology
    • Oncology
    • Pulmonology
    • All ...
  • Videos
  • Collections
    • In-Press Preview
    • Resource and Technical Advances
    • Clinical Research and Public Health
    • Research Letters
    • Editorials
    • Perspectives
    • Physician-Scientist Development
    • Reviews
    • Top read articles

  • Current issue
  • Past issues
  • Specialties
  • In-Press Preview
  • Resource and Technical Advances
  • Clinical Research and Public Health
  • Research Letters
  • Editorials
  • Perspectives
  • Physician-Scientist Development
  • Reviews
  • Top read articles
  • About
  • Editors
  • Consulting Editors
  • For authors
  • Publication ethics
  • Publication alerts by email
  • Transfers
  • Advertising
  • Job board
  • Contact
TRPC1 links calcium signaling to cellular senescence in the protection against posttraumatic osteoarthritis
Meike Sambale, Starlee Lively, Osvaldo Espin-Garcia, Pratibha Potla, Chiara Pastrello, Sarah Bödecker, Linda Wessendorf, Simon Kleimann, Peter Paruzel, Rojiar Asgarian, Alexandra Tosun, Johanna Intemann, Jessica Bertrand, Francesco Dell’Accio, Mohit Kapoor, Thomas Pap, Joanna Sherwood
Meike Sambale, Starlee Lively, Osvaldo Espin-Garcia, Pratibha Potla, Chiara Pastrello, Sarah Bödecker, Linda Wessendorf, Simon Kleimann, Peter Paruzel, Rojiar Asgarian, Alexandra Tosun, Johanna Intemann, Jessica Bertrand, Francesco Dell’Accio, Mohit Kapoor, Thomas Pap, Joanna Sherwood
View: Text | PDF
Research Article Bone biology Cell biology

TRPC1 links calcium signaling to cellular senescence in the protection against posttraumatic osteoarthritis

  • Text
  • PDF
Abstract

Transient receptor potential channel 1 (TRPC1) is a widely expressed mechanosensitive ion channel located within the endoplasmic reticulum membrane, crucial for refilling depleted internal calcium stores during activation of calcium-dependent signaling pathways. Here, we have demonstrated that TRPC1 activity is protective within cartilage homeostasis in the prevention of cellular senescence–associated cartilage breakdown during mechanical and inflammatory challenge. We revealed that TRPC1 loss is associated with early stages of osteoarthritis (OA) and plays a nonredundant role in calcium signaling in chondrocytes. Trpc1–/– mice subjected to destabilization of the medial meniscus–induced OA developed a more severe OA phenotype than WT controls. During early OA development, Trpc1–/– mice displayed an increased chondrocyte survival rate; however, remaining cells displayed features of senescence including p16INK4a expression and decreased Sox9. RNA-Seq identified differentially expressed genes related to cell number, apoptosis, and extracellular matrix organization. Trpc1–/– chondrocytes exhibited accelerated dedifferentiation, while demonstrating an increased susceptibility to cellular senescence. Targeting the mechanism of TRPC1 activation may be a promising therapeutic strategy in OA prevention.

Authors

Meike Sambale, Starlee Lively, Osvaldo Espin-Garcia, Pratibha Potla, Chiara Pastrello, Sarah Bödecker, Linda Wessendorf, Simon Kleimann, Peter Paruzel, Rojiar Asgarian, Alexandra Tosun, Johanna Intemann, Jessica Bertrand, Francesco Dell’Accio, Mohit Kapoor, Thomas Pap, Joanna Sherwood

×

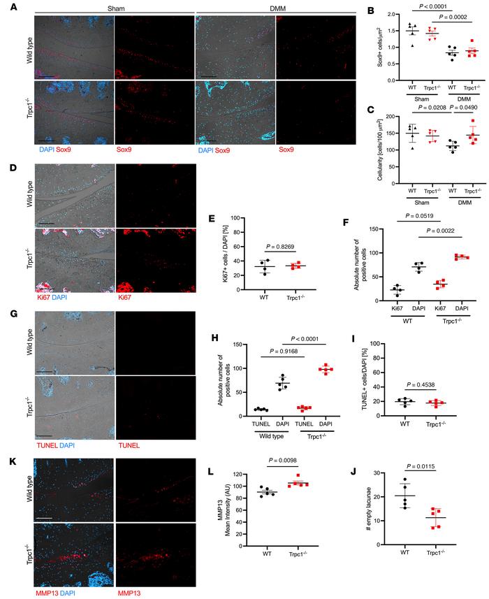
Figure 4

TRPC1-dependent phenotypic changes in cartilage during early stages of OA development in mice.

Options: View larger image (or click on image) Download as PowerPoint
TRPC1-dependent phenotypic changes in cartilage during early stages of O...
(A) Immunofluorescence detection of Sox9 in the medial compartments of WT and Trpc1–/– knee joints 2 weeks after DMM. DAPI used as a nuclear counterstain. (B) Quantification of density of Sox9+ cells within the medial tibial articular cartilage. One-way ANOVA with Tukey’s multiple-comparison test. (n = 5). (C) Comparison of overall cellularity of medial tibial articular cartilage in WT and Trpc1–/– 2 week after DMM and sham mice as defined by number of DAPI+ cells per 100 μm2. One-way ANOVA with Tukey’s multiple-comparison test. (n = 5). (D) Immunofluorescence detection of Ki67 as a marker of cell proliferation in medial compartments of murine knee joints 2 weeks after DMM. DAPI used as a nuclear counterstain. (E) Quantification of number of Ki67+ cells within the medial tibial articular cartilage normalized for the total number of DAPI+ cells. Unpaired t test (n = 4). (F) Absolute quantification of the number of Ki67+ cells and number of DAPI+ cells within the medial tibial articular cartilage 2 weeks after DMM. One-way ANOVA with Tukey’s multiple-comparison test (n = 4). (G) TUNEL staining of medial compartments of murine knee joints 2 weeks after DMM. DAPI used as a nuclear counterstain. (H) Quantification of number of TUNEL+ cells normalized for total number of cells within the tibial articular cartilage. One-way ANOVA with Tukey’s multiple-comparison test (n = 5). (I) Absolute numbers of TUNEL+ and DAPI+ cells within the tibial articular cartilage 2 weeks after DMM. (J) Quantification of number of empty lacunae within the tibial articular cartilage 2 weeks after DMM. (K) Immunofluorescence detection of MMP13 in medial compartments of WT and Trpc1–/– knee joints 2 weeks after DMM. DAPI used as a nuclei counterstain. (L) Quantification of mean MMP13 staining intensity. Unpaired t test (n = 5) unless stated otherwise. Scale bars: 100 μm. For isotype negative control stainings, see Supplemental Figure 3.

Copyright © 2026 American Society for Clinical Investigation
ISSN 2379-3708

Sign up for email alerts