Go to The Journal of Clinical Investigation
  • About
  • Editors
  • Consulting Editors
  • For authors
  • Publication ethics
  • Publication alerts by email
  • Transfers
  • Advertising
  • Job board
  • Contact
  • Physician-Scientist Development
  • Current issue
  • Past issues
  • By specialty
    • COVID-19
    • Cardiology
    • Immunology
    • Metabolism
    • Nephrology
    • Oncology
    • Pulmonology
    • All ...
  • Videos
  • Collections
    • In-Press Preview
    • Resource and Technical Advances
    • Clinical Research and Public Health
    • Research Letters
    • Editorials
    • Perspectives
    • Physician-Scientist Development
    • Reviews
    • Top read articles

  • Current issue
  • Past issues
  • Specialties
  • In-Press Preview
  • Resource and Technical Advances
  • Clinical Research and Public Health
  • Research Letters
  • Editorials
  • Perspectives
  • Physician-Scientist Development
  • Reviews
  • Top read articles
  • About
  • Editors
  • Consulting Editors
  • For authors
  • Publication ethics
  • Publication alerts by email
  • Transfers
  • Advertising
  • Job board
  • Contact
CAR-engineered cytolytic Tregs reverse pulmonary fibrosis and remodel the fibrotic niche with limited CRS
Yun-Han Jiang, … , Sai Chen, Ying-Qiang Guo
Yun-Han Jiang, … , Sai Chen, Ying-Qiang Guo
Published July 8, 2025
Citation Information: JCI Insight. 2025;10(15):e182050. https://doi.org/10.1172/jci.insight.182050.
View: Text | PDF
Research Article Immunology Pulmonology Therapeutics

CAR-engineered cytolytic Tregs reverse pulmonary fibrosis and remodel the fibrotic niche with limited CRS

  • Text
  • PDF
Abstract

Idiopathic pulmonary fibrosis (IPF) is a severe, diffuse, progressive, and fibrosing interstitial disease leading to respiratory failure and death in the absence of organ transplantation. Substantial evidence has confirmed the pivotal role of fibroblasts in the progression of IPF, yet effective therapeutic options are scarce. Single-cell transcriptomics profiling revealed that among the diverse fibroblast subsets, FAP1+ alveolar fibroblasts (AFs) were pivotal for the progression of IPF. On the basis of these findings, we developed FAP1-targeting chimeric antigen receptor cytotoxic effector regulatory T cells (CAR-cTregs), which leveraged the targeted killing advantage of the currently trending CAR-based immunotherapy for tumors and incorporated the immunosuppressive functions of Tregs to mitigate the inflammation caused by both the disease itself and CAR-T cell infusion. Accordingly, CAR-cTregs were constructed to effectively eliminate FAP1+ fibroblasts in vitro. This cytotoxic effect could be abrogated by inhibitors of the granzyme B/perforin pathway. In the bleomycin-induced PF model, CAR-cTregs were found to reverse fibrosis characterized by diminished recruitment of fibrocytes and improved remodeling of epithelial cells. Together, our results demonstrate that CAR-cTregs can serve as a promising therapeutic option for IPF and provide an alternative strategy for treating multiple chronic inflammatory diseases by inducing both cytotoxicity and immunosuppression.

Authors

Yun-Han Jiang, Meng Zhou, Meng-Di Cheng, Sai Chen, Ying-Qiang Guo

×

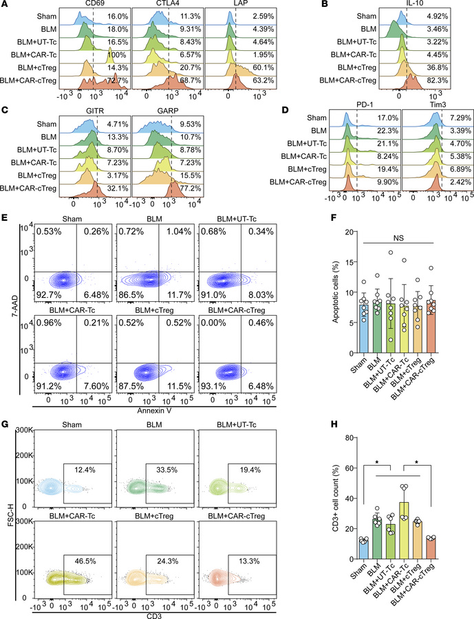
Figure 5

Changes in the phenotype and polyfunctionality of CAR-cTregs in lung tissue.

Options: View larger image (or click on image) Download as PowerPoint
Changes in the phenotype and polyfunctionality of CAR-cTregs in lung tis...
(A) The expression of activation markers (CD69, CTLA4, and LAP) was measured by flow cytometry after T cell infusion. (B) The secretion of IL-10 was evaluated by intracellular flow cytometry following T cell infusion. (C) The expression of Treg activation–associated markers (GITR and GARP) was measured by flow cytometry after T cell infusion. (D) The expression of exhaustion markers (PD-1 and Tim3) was measured by flow cytometry after T-cell infusion. (E) The percentage of apoptotic T cells in the lung at 2 weeks after T cell infusion is presented as a representative density plot. (F) Bar chart of T cell apoptosis in the lung at 2 weeks after T cell infusion (n = 8 each group). (G) The infiltration of CD3+ T cells was evaluated via representative density plots. (H) Bar chart of the infiltration of CD3+ T cells (n = 8). *P < 0.05 by 1-way ANOVA with Tukey’s post hoc test (F and H). The data in F and H are presented as the mean ± SD. n = 8 (F), n = 6 (H). CAR-cTreg, chimeric antigen receptor cytotoxic effector Treg cell; cTreg, cytotoxic effector Treg cell; CAR-Tc, chimeric antigen receptor cytotoxic T cell; UT-Tc, untransduced cytotoxic T cell.

Copyright © 2025 American Society for Clinical Investigation
ISSN 2379-3708

Sign up for email alerts