Go to The Journal of Clinical Investigation
  • About
  • Editors
  • Consulting Editors
  • For authors
  • Publication ethics
  • Publication alerts by email
  • Transfers
  • Advertising
  • Job board
  • Contact
  • Physician-Scientist Development
  • Current issue
  • Past issues
  • By specialty
    • COVID-19
    • Cardiology
    • Immunology
    • Metabolism
    • Nephrology
    • Oncology
    • Pulmonology
    • All ...
  • Videos
  • Collections
    • In-Press Preview
    • Resource and Technical Advances
    • Clinical Research and Public Health
    • Research Letters
    • Editorials
    • Perspectives
    • Physician-Scientist Development
    • Reviews
    • Top read articles

  • Current issue
  • Past issues
  • Specialties
  • In-Press Preview
  • Resource and Technical Advances
  • Clinical Research and Public Health
  • Research Letters
  • Editorials
  • Perspectives
  • Physician-Scientist Development
  • Reviews
  • Top read articles
  • About
  • Editors
  • Consulting Editors
  • For authors
  • Publication ethics
  • Publication alerts by email
  • Transfers
  • Advertising
  • Job board
  • Contact
Macrophage-derived Spp1 promotes intramuscular fat in dystrophic muscle
Philip K. Farahat, Chino Kumagai-Cresse, Raquel L. Aragón, Feiyang Ma, Justin K. Amakor, Alejandro Espinoza, Irina Kramerova, Robert J. Jimenez, Bradley M. Smith, Jesus Perez, Rachelle H. Crosbie, Apoorva H. Nagendra, Jackie McCourt-Towner, Gerald Coulis, Oluwatayo F. Ikotun, April D. Pyle, Matteo Pellegrini, Elizabeth M. McNally, S. Armando Villalta, Melissa J. Spencer
Philip K. Farahat, Chino Kumagai-Cresse, Raquel L. Aragón, Feiyang Ma, Justin K. Amakor, Alejandro Espinoza, Irina Kramerova, Robert J. Jimenez, Bradley M. Smith, Jesus Perez, Rachelle H. Crosbie, Apoorva H. Nagendra, Jackie McCourt-Towner, Gerald Coulis, Oluwatayo F. Ikotun, April D. Pyle, Matteo Pellegrini, Elizabeth M. McNally, S. Armando Villalta, Melissa J. Spencer
View: Text | PDF
Research Article Genetics Muscle biology

Macrophage-derived Spp1 promotes intramuscular fat in dystrophic muscle

  • Text
  • PDF
Abstract

Duchenne muscular dystrophy (DMD) is a progressive muscle wasting disorder involving cycles of muscle degeneration and regeneration, leading to accumulation of intramuscular fibrosis and fat. Ablation of Osteopontin/Spp1 in a murine model of DMD (mdx) improves the dystrophic phenotype, but the source of Spp1 and its impact on target cells in dystrophic muscles remain unknown. In dystrophic muscles, macrophages are the predominate infiltrating leukocyte and express high levels of Spp1. We used macrophage-specific ablation combined with single-cell transcriptional profiling to uncover the impact of macrophage-derived Spp1 on cell-cell interactions in mdx muscles. Ablation of macrophage-specific Spp1 (cKO) correlated with reduction of 2 PDGFRa+ stromal cell populations, expressing Lifr+ and Procr+. Sorting and transcriptional profiling of these populations confirmed that they are enriched in adipogenesis genes and are highly related to fibroadipogenic precursors (FAPS). These adipogenic stromal cells (ASC) displayed more adipogenic potential in vitro compared with FAPS, likely due to a more differentiated state. Reduction of ASCs correlated with reduced intramuscular diaphragmatic fat and improved diaphragm function. These data suggest a role for myeloid-derived Spp1 in the differentiation of stromal cells towards an adipogenic fate, leading to accumulation of intramuscular fat in dystrophic muscles.

Authors

Philip K. Farahat, Chino Kumagai-Cresse, Raquel L. Aragón, Feiyang Ma, Justin K. Amakor, Alejandro Espinoza, Irina Kramerova, Robert J. Jimenez, Bradley M. Smith, Jesus Perez, Rachelle H. Crosbie, Apoorva H. Nagendra, Jackie McCourt-Towner, Gerald Coulis, Oluwatayo F. Ikotun, April D. Pyle, Matteo Pellegrini, Elizabeth M. McNally, S. Armando Villalta, Melissa J. Spencer

×

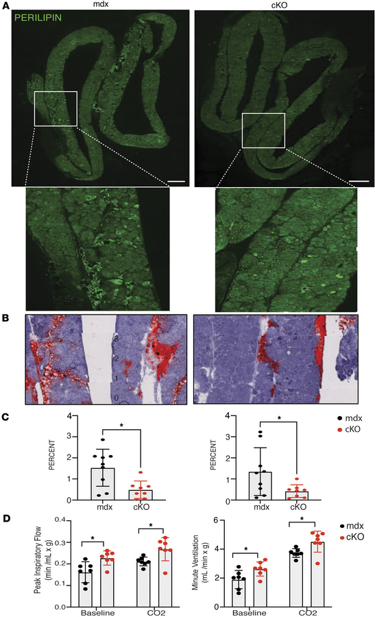
Figure 6

Intramuscular fat is reduced in cKO dystrophic muscles.

Options: View larger image (or click on image) Download as PowerPoint
Intramuscular fat is reduced in cKO dystrophic muscles.
(A) Immunostaini...
(A) Immunostaining of perilipin in diaphragms from 6-month-old mdx (left) and cKO mdx muscles (right). The white box shown in the top micrographs is enlarged in the panel below. Note the presence of mature adipocytes in both genotypes of dystrophic mice. Scale bar: 500 μm. (B) Oil Red O stain of 6-month-old mdx (left) and cKO (right) diaphragms. The full diaphragm section can be viewed in Supplemental Figure 6, where a black box denotes the area used. (C) Quantification of perilipin (left) and Oil red O staining (right) normalized to cross-sectional area in diaphragms from mdx (black) and cKO/mdx (red) 3–6-month-old mice. Each dot represents 2 sections collected and averaged from each mouse. (D) Plethysmography to assess pulmonary function in live mice. Left graph shows increased peak inspiratory flow at baseline and in response to a hypercapnic (CO2) challenge in cKO mice (red) compared with mdx mice (black). Right graph shows increased minute ventilation in cKO compared with mdx. Each dot represents a single mouse (n = 7 each genotype). Statistics used included a 2-tailed t-test.

Copyright © 2026 American Society for Clinical Investigation
ISSN 2379-3708

Sign up for email alerts