Go to The Journal of Clinical Investigation
  • About
  • Editors
  • Consulting Editors
  • For authors
  • Publication ethics
  • Publication alerts by email
  • Transfers
  • Advertising
  • Job board
  • Contact
  • Physician-Scientist Development
  • Current issue
  • Past issues
  • By specialty
    • COVID-19
    • Cardiology
    • Immunology
    • Metabolism
    • Nephrology
    • Oncology
    • Pulmonology
    • All ...
  • Videos
  • Collections
    • In-Press Preview
    • Resource and Technical Advances
    • Clinical Research and Public Health
    • Research Letters
    • Editorials
    • Perspectives
    • Physician-Scientist Development
    • Reviews
    • Top read articles

  • Current issue
  • Past issues
  • Specialties
  • In-Press Preview
  • Resource and Technical Advances
  • Clinical Research and Public Health
  • Research Letters
  • Editorials
  • Perspectives
  • Physician-Scientist Development
  • Reviews
  • Top read articles
  • About
  • Editors
  • Consulting Editors
  • For authors
  • Publication ethics
  • Publication alerts by email
  • Transfers
  • Advertising
  • Job board
  • Contact
A hypomorphic Mpi mutation unlocks an in vivo tool for studying global N-glycosylation deficiency
Elisa B. Lin, Steve Meregini, Zhao Zhang, Avishek Roy, Tandav Argula, James M. Mitchell, William J. Israelsen, Sara Ludwig, Jamie Russell, Jiexia Quan, Sara Hildebrand, Evan Nair-Gill, Bruce Beutler, Jeffrey A. SoRelle
Elisa B. Lin, Steve Meregini, Zhao Zhang, Avishek Roy, Tandav Argula, James M. Mitchell, William J. Israelsen, Sara Ludwig, Jamie Russell, Jiexia Quan, Sara Hildebrand, Evan Nair-Gill, Bruce Beutler, Jeffrey A. SoRelle
View: Text | PDF
Research Article Gastroenterology Genetics

A hypomorphic Mpi mutation unlocks an in vivo tool for studying global N-glycosylation deficiency

  • Text
  • PDF
Abstract

Glycans are one of the 4 major macromolecules essential for life and are the most abundant family of organic molecules. However, in contrast with DNA and RNA, glycan structures have no template; this results in limited tools to study this challenging macromolecule with a diversity of glycan structures. A central bottleneck in studying glycosylation in vivo is that inhibitors and complete KOs are lethal. In a forward genetic screen, we identified a viable, hypomorphic mutation at a conserved site in mannose phosphate isomerase (Mpi) that causes a multisystemic phenotype affecting RBCs, liver, stomach, intestines, skin, size, fat, and fluid balance in mice. The phenotype could be rescued with mannose. Analyses of glycopeptides in mice with this mutation showed a 500% increase in unoccupied N-glycan sites. This is equivalent to a “glycan knockdown,” which would be useful for examining the role of glycans in biology and disease. Therefore, we report an in vivo tool to study global N-glycosylation deficiency with tissue-specific targeting and a rescue mechanism with mannose.

Authors

Elisa B. Lin, Steve Meregini, Zhao Zhang, Avishek Roy, Tandav Argula, James M. Mitchell, William J. Israelsen, Sara Ludwig, Jamie Russell, Jiexia Quan, Sara Hildebrand, Evan Nair-Gill, Bruce Beutler, Jeffrey A. SoRelle

×

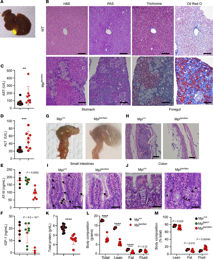
Figure 5

Liver and gastrointestinal tract are histologically and biochemically abnormal in Mpi-deficient mice.

Options: View larger image (or click on image) Download as PowerPoint
Liver and gastrointestinal tract are histologically and biochemically ab...
(A) Gross examination of benadryl mouse shows an enlarged gallbladder. (B) Representative histologic sections were stained with H&E, periodic acid–Schiff (PAS), trichrome, or Oil Red O in WT (top) or Mpiben/ben mice (bottom). (C and D) Aspartate aminotransferase (AST) and alanine transaminase (ALT) were measured in Mpi+/+ and Mpiben/ben mice (n = 18, 8 for AST/ALT). (E) Antithrombin III (ATIII) and (F) insulin like growth factor 1 (IGF-1) levels were measured in 10-month-old Mpi+/+, Mpi+/ben, and Mpiben/ben littermates (ATIII: n = 5, 7, 7, IGF-1: n = 5, 8, 3). (G and H) Gross and microscopic images of Mpi+/+ and Mpiben/ben stomachs, focusing on the foregut. (I and J) H&E-stained small and large intestine tissues from Mpi+/+ and Mpiben/ben mice (arrows = goblet cells, arrowheads = immature goblet cells). (K) Serum total protein was measured by the VITROS 350 System in Mpi+/+ and Mpiben/ben mice (n = 18, 8). (L and M) Whole-body DEXA scan was used to measure lean soft tissue, adipose tissue, and fluid in total or as a percentage of total mass in Mpi+/+ and Mpiben/ben mice (n = 4, 8). Data points represent individual mice from the aggregate of 2 experiments (C–F and K) or a single experiment (L and M). Black scale bars = 100 µm. Error bars indicate SD. P values were determined by Student’s t test (C, D, and K–M) or CRISPR-calculator (55, 63) for recessive inheritance. **P < 0.01, ***P < 0.001, ****P < 0.0001. Lines in histology images represent 100 µm.

Copyright © 2026 American Society for Clinical Investigation
ISSN 2379-3708

Sign up for email alerts