Go to The Journal of Clinical Investigation
  • About
  • Editors
  • Consulting Editors
  • For authors
  • Publication ethics
  • Publication alerts by email
  • Transfers
  • Advertising
  • Job board
  • Contact
  • Physician-Scientist Development
  • Current issue
  • Past issues
  • By specialty
    • COVID-19
    • Cardiology
    • Immunology
    • Metabolism
    • Nephrology
    • Oncology
    • Pulmonology
    • All ...
  • Videos
  • Collections
    • In-Press Preview
    • Resource and Technical Advances
    • Clinical Research and Public Health
    • Research Letters
    • Editorials
    • Perspectives
    • Physician-Scientist Development
    • Reviews
    • Top read articles

  • Current issue
  • Past issues
  • Specialties
  • In-Press Preview
  • Resource and Technical Advances
  • Clinical Research and Public Health
  • Research Letters
  • Editorials
  • Perspectives
  • Physician-Scientist Development
  • Reviews
  • Top read articles
  • About
  • Editors
  • Consulting Editors
  • For authors
  • Publication ethics
  • Publication alerts by email
  • Transfers
  • Advertising
  • Job board
  • Contact
A hypomorphic Mpi mutation unlocks an in vivo tool for studying global N-glycosylation deficiency
Elisa B. Lin, Steve Meregini, Zhao Zhang, Avishek Roy, Tandav Argula, James M. Mitchell, William J. Israelsen, Sara Ludwig, Jamie Russell, Jiexia Quan, Sara Hildebrand, Evan Nair-Gill, Bruce Beutler, Jeffrey A. SoRelle
Elisa B. Lin, Steve Meregini, Zhao Zhang, Avishek Roy, Tandav Argula, James M. Mitchell, William J. Israelsen, Sara Ludwig, Jamie Russell, Jiexia Quan, Sara Hildebrand, Evan Nair-Gill, Bruce Beutler, Jeffrey A. SoRelle
View: Text | PDF
Research Article Gastroenterology Genetics

A hypomorphic Mpi mutation unlocks an in vivo tool for studying global N-glycosylation deficiency

  • Text
  • PDF
Abstract

Glycans are one of the 4 major macromolecules essential for life and are the most abundant family of organic molecules. However, in contrast with DNA and RNA, glycan structures have no template; this results in limited tools to study this challenging macromolecule with a diversity of glycan structures. A central bottleneck in studying glycosylation in vivo is that inhibitors and complete KOs are lethal. In a forward genetic screen, we identified a viable, hypomorphic mutation at a conserved site in mannose phosphate isomerase (Mpi) that causes a multisystemic phenotype affecting RBCs, liver, stomach, intestines, skin, size, fat, and fluid balance in mice. The phenotype could be rescued with mannose. Analyses of glycopeptides in mice with this mutation showed a 500% increase in unoccupied N-glycan sites. This is equivalent to a “glycan knockdown,” which would be useful for examining the role of glycans in biology and disease. Therefore, we report an in vivo tool to study global N-glycosylation deficiency with tissue-specific targeting and a rescue mechanism with mannose.

Authors

Elisa B. Lin, Steve Meregini, Zhao Zhang, Avishek Roy, Tandav Argula, James M. Mitchell, William J. Israelsen, Sara Ludwig, Jamie Russell, Jiexia Quan, Sara Hildebrand, Evan Nair-Gill, Bruce Beutler, Jeffrey A. SoRelle

×

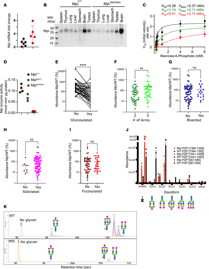
Figure 2

Benadryl variant decreases enzyme activity and substrate binding affinity, causing broad hypoglycosylation.

Options: View larger image (or click on image) Download as PowerPoint

Benadryl variant decreases enzyme activity and substrate binding affini...
(A) Mpi RNA analysis of peripheral mononuclear blood cells from Mpi+/+ or Mpiben/ben mice; Mpi RNA normalized by levels of GAPDH. (B) Mpi protein expression in tissues from Mpi+/+ or Mpiben/ben mice. (C) Enzyme activity was measured by generation of NADPH from mannose-6-phosphate (M6P) upon the addition of cell lysate obtained from peripheral blood. Initial velocity slope, V0 (nM/min), was measured across a range of M6P concentrations (0.306–8 mM). P values were determined by Student’s t test. Nonlinear regression of Michaelis-Menten kinetics was used by GraphPad to calculate VMax and the Km. (D) Mpi enzyme activity was calculated as NADPH generated (nmol)/min/protein from cell lysate (μg) for Mpi+/+ (n = 4), Mpi+/ben (n = 3), or Mpiben/ben mice (n = 4). (E) Glycan mass spectrometry reveals there are more unoccupied glycan sites in benadryl mice than in WT mice; (F) there is a difference when comparing glycoforms with 2 arms compared with 3 or more arms, but it is not as appreciable; (G–I) there is no significant difference when comparing nonbisected to bisected forms, nonsialylated to sialylated forms, or non-fucosylated to fucosylated forms. (J) For example, an abundant glycoprotein, pregnancy zone protein (PZP), reveals more unoccupied sites in benadryl mice than in WT across multiple sites. (K) Mass spectrometry data for PZP site [567–585]. Data are representative of 2 (A and B) or 3 (C and D–J) experiments, and n = 3 benadryl and n = 4 WT mice (E–K). Black = WT, green = Mpi+/ben, and red = Mpiben/ben. P values were determined by Student’s t test. **P < 0.01, ****P < 0.0001.

Copyright © 2026 American Society for Clinical Investigation
ISSN 2379-3708

Sign up for email alerts