Go to The Journal of Clinical Investigation
  • About
  • Editors
  • Consulting Editors
  • For authors
  • Publication ethics
  • Publication alerts by email
  • Transfers
  • Advertising
  • Job board
  • Contact
  • Physician-Scientist Development
  • Current issue
  • Past issues
  • By specialty
    • COVID-19
    • Cardiology
    • Immunology
    • Metabolism
    • Nephrology
    • Oncology
    • Pulmonology
    • All ...
  • Videos
  • Collections
    • In-Press Preview
    • Resource and Technical Advances
    • Clinical Research and Public Health
    • Research Letters
    • Editorials
    • Perspectives
    • Physician-Scientist Development
    • Reviews
    • Top read articles

  • Current issue
  • Past issues
  • Specialties
  • In-Press Preview
  • Resource and Technical Advances
  • Clinical Research and Public Health
  • Research Letters
  • Editorials
  • Perspectives
  • Physician-Scientist Development
  • Reviews
  • Top read articles
  • About
  • Editors
  • Consulting Editors
  • For authors
  • Publication ethics
  • Publication alerts by email
  • Transfers
  • Advertising
  • Job board
  • Contact
SPOP mediates apoptosis and protects against necroptosis by regulating ubiquitination of RIPK1 and RIPK3
Yuzhong Ye, Changjie Yue, Zaosong Zheng, Hailong Ruan, Yuanpeng Zhang, Qi Miao, Xiaoping Zhang, Wen Xiao, Lei Liu
Yuzhong Ye, Changjie Yue, Zaosong Zheng, Hailong Ruan, Yuanpeng Zhang, Qi Miao, Xiaoping Zhang, Wen Xiao, Lei Liu
View: Text | PDF
Research Article Cell biology Oncology

SPOP mediates apoptosis and protects against necroptosis by regulating ubiquitination of RIPK1 and RIPK3

  • Text
  • PDF
Abstract

Apoptosis and necroptosis are 2 distinct destinies of cells stimulated with TNF-α; however, it remains unclear how apoptosis and necroptosis are differentially regulated. This study validates the key regulatory role of speckle-type POZ protein (SPOP) in balancing apoptosis and necroptosis. SPOP promotes the polyubiquitination and degradation of receptor-interacting serine/threonine-protein kinase 3 (RIPK3), thereby inhibiting necrosome formation and decreasing cellular sensitivity to necroptosis. Conversely, SPOP interacted with RIPK1 independently of its E3 ubiquitin ligase activity, protecting it from ubiquitination and degradation, thereby enhancing RIPK1 expression and cellular sensitivity to apoptosis. Inhibiting RIPK1 kinase activity with 7-Cl-O-Nec-1 impeded both SPOP-mediated apoptosis and SPOP deficiency–mediated necroptosis. Besides, inhibition or loss of RIPK3 rescued SPOP deficiency–mediated necroptosis. Pancancer analyses indicated that the SPOP/RIPK1/RIPK3 axis is dysfunctional in a variety of tumors. In 3 representative tumor types with high expression of SPOP and RIPK1, kidney renal clear cell carcinoma, liver hepatocellular carcinoma, and breast invasive carcinoma, this regulatory mechanism remains applicable. Based on these findings, a combination therapy using the second mitochondria-derived activator of caspases (Smac) mimetic SM164 and sunitinib was developed, demonstrating a more pronounced efficacy than sunitinib monotherapy, and this sensitizing effect was dependent on the expression level of RIPK1. These results suggest that the combination of Smac mimetics with tyrosine kinase inhibitors holds potential clinical value for tumors with dysregulated SPOP/RIPK1/RIPK3 signaling.

Authors

Yuzhong Ye, Changjie Yue, Zaosong Zheng, Hailong Ruan, Yuanpeng Zhang, Qi Miao, Xiaoping Zhang, Wen Xiao, Lei Liu

×

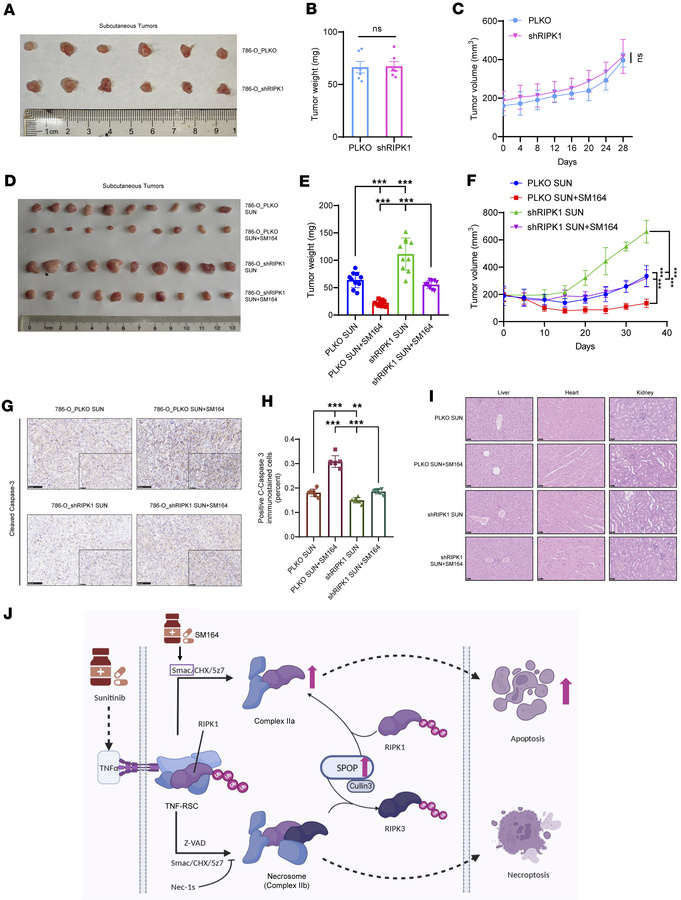
Figure 7

SM164 enhances antitumor activity of sunitinib on xenograft models.

Options: View larger image (or click on image) Download as PowerPoint
SM164 enhances antitumor activity of sunitinib on xenograft models.
(A–C...
(A–C) Nude mice were injected subcutaneously with 786-O_PLKO or 786-O shRIPK1 cells without treatment. (A) Images of isolated tumors. (B and C) Tumor weights and tumor volume curves of 786-O xenografts (n = 6). (D–H) Nude mice were injected subcutaneously with indicated 786-O cells treated with sunitinib alone or combination of sunitinib and SM164. Sunitinib: 40 mg/kg, orally administered; SM164: 5 mg/kg, intraperitoneal injection. (D) Images of isolated tumors. (E and F) Tumor weights and tumor volume curves of 786-O xenografts in each treatment group (n = 10). (G) Immunohistochemical analysis of cleaved caspase-3 expression was performed. (H) Analysis of positive cleaved caspase-3 (n = 7). (I) H&E staining tissue images obtained from major organs of xenograft mice for the in vivo toxicity evaluation. Scale bars: 100 µm (G), 50 µm (G insets), and 50 µm (I). (J) Schematic diagram illustrated how SM164 and sunitinib promote apoptosis based on SPOP-mediated overexpression of RIPK1. The mean ± SD is shown. Statistical significance was determined using 1-way or 2-way ANOVA with Tukey’s post hoc test. Evaluation of morphology was performed by a board-certified pathologist in a blinded manner. The significance of differences was revealed based on unpaired Student’s t test for 2 independent groups and 1-way or 2-way ANOVA with Tukey’s post hoc test for multiple groups (***P < 0.001, **P < 0.01).

Copyright © 2026 American Society for Clinical Investigation
ISSN 2379-3708

Sign up for email alerts