Go to The Journal of Clinical Investigation
  • About
  • Editors
  • Consulting Editors
  • For authors
  • Publication ethics
  • Publication alerts by email
  • Transfers
  • Advertising
  • Job board
  • Contact
  • Physician-Scientist Development
  • Current issue
  • Past issues
  • By specialty
    • COVID-19
    • Cardiology
    • Immunology
    • Metabolism
    • Nephrology
    • Oncology
    • Pulmonology
    • All ...
  • Videos
  • Collections
    • In-Press Preview
    • Resource and Technical Advances
    • Clinical Research and Public Health
    • Research Letters
    • Editorials
    • Perspectives
    • Physician-Scientist Development
    • Reviews
    • Top read articles

  • Current issue
  • Past issues
  • Specialties
  • In-Press Preview
  • Resource and Technical Advances
  • Clinical Research and Public Health
  • Research Letters
  • Editorials
  • Perspectives
  • Physician-Scientist Development
  • Reviews
  • Top read articles
  • About
  • Editors
  • Consulting Editors
  • For authors
  • Publication ethics
  • Publication alerts by email
  • Transfers
  • Advertising
  • Job board
  • Contact
Microglia drive diurnal variation in susceptibility to inflammatory blood-brain barrier breakdown
Jennifer H. Lawrence, Asha Patel, Melvin W. King, Collin J. Nadarajah, Richard Daneman, Erik S. Musiek
Jennifer H. Lawrence, Asha Patel, Melvin W. King, Collin J. Nadarajah, Richard Daneman, Erik S. Musiek
View: Text | PDF
Research Article Inflammation Neuroscience

Microglia drive diurnal variation in susceptibility to inflammatory blood-brain barrier breakdown

  • Text
  • PDF
Abstract

The blood-brain barrier (BBB) is critical for maintaining brain homeostasis but is susceptible to inflammatory dysfunction. While transporter-dependent efflux of some lipophilic substrates across the BBB shows circadian variation due to rhythmic transporter expression, basal transporter–independent permeability and leakage is nonrhythmic. Whether daily timing influences BBB permeability in response to inflammation is unknown. Here, we induced systemic inflammation through repeated LPS injections either in the morning (ZT1) or evening (ZT13) under standard lighting conditions; we then examined BBB permeability to a polar molecule that is not a transporter substrate, sodium fluorescein. We observed clear diurnal variation in inflammatory BBB permeability, with a striking increase in paracellular leak across the BBB specifically following evening LPS injection. Evening LPS led to persisting glia activation as well as inflammation in the brain that was not observed in the periphery. The exaggerated evening neuroinflammation and BBB disruption were suppressed by microglial depletion or through keeping mice in constant darkness. Our data show that diurnal rhythms in microglial inflammatory responses to LPS drive daily variability in BBB breakdown and reveal time of day as a key regulator of inflammatory BBB disruption.

Authors

Jennifer H. Lawrence, Asha Patel, Melvin W. King, Collin J. Nadarajah, Richard Daneman, Erik S. Musiek

×

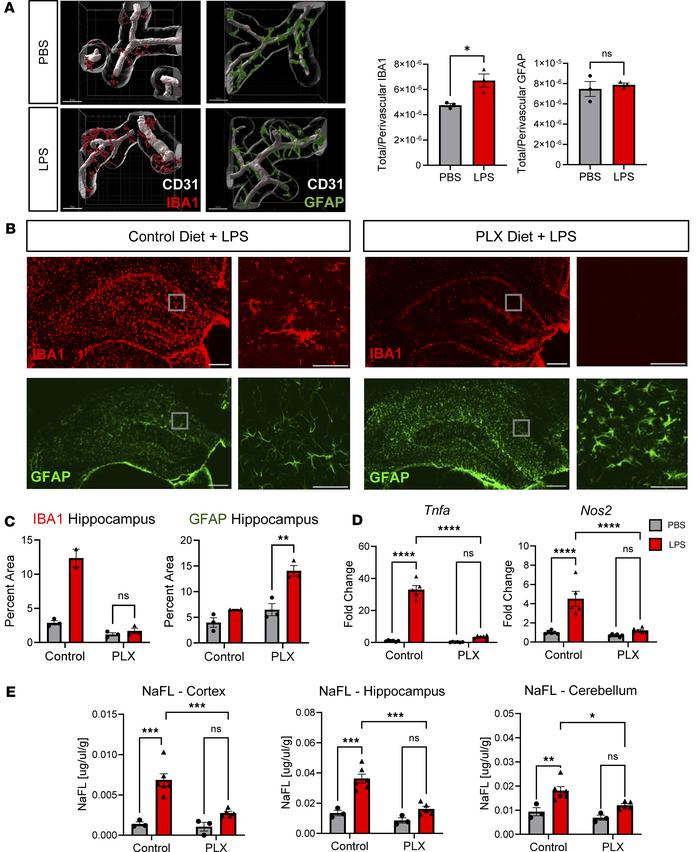
Figure 6

Microglia are required for LPS-induced inflammatory BBB breakdown at ZT13.

Options: View larger image (or click on image) Download as PowerPoint
Microglia are required for LPS-induced inflammatory BBB breakdown at ZT1...
(A) Volume of IBA1 and GFAP colocalized within 8 μm of CD31, normalized to total volume, at ZT13 24 hpi. n = 3 mice per group; 3–6 vessels imaged per mouse. (B) Representative images of hippocampal IBA1 and GFAP staining in control and PLX LPS-treated mice. Inset images are of the hippocampus at 40× magnification. (C) Quantification of IBA1 and GFAP hippocampal percent area. n = 2–3 mice per group. (D) LPS-induced cortical cytokine expression in PBS or LPS-treated mice given control or PLX chow. n = 5–6 mice per group. (E) NaFL assay in PBS or LPS-treated mice given either PLX or control chow. Scale bars: 200 μm (B), 50 μm (inset).

Copyright © 2026 American Society for Clinical Investigation
ISSN 2379-3708

Sign up for email alerts