Go to The Journal of Clinical Investigation
  • About
  • Editors
  • Consulting Editors
  • For authors
  • Publication ethics
  • Publication alerts by email
  • Transfers
  • Advertising
  • Job board
  • Contact
  • Physician-Scientist Development
  • Current issue
  • Past issues
  • By specialty
    • COVID-19
    • Cardiology
    • Immunology
    • Metabolism
    • Nephrology
    • Oncology
    • Pulmonology
    • All ...
  • Videos
  • Collections
    • In-Press Preview
    • Resource and Technical Advances
    • Clinical Research and Public Health
    • Research Letters
    • Editorials
    • Perspectives
    • Physician-Scientist Development
    • Reviews
    • Top read articles

  • Current issue
  • Past issues
  • Specialties
  • In-Press Preview
  • Resource and Technical Advances
  • Clinical Research and Public Health
  • Research Letters
  • Editorials
  • Perspectives
  • Physician-Scientist Development
  • Reviews
  • Top read articles
  • About
  • Editors
  • Consulting Editors
  • For authors
  • Publication ethics
  • Publication alerts by email
  • Transfers
  • Advertising
  • Job board
  • Contact
Microglia drive diurnal variation in susceptibility to inflammatory blood-brain barrier breakdown
Jennifer H. Lawrence, Asha Patel, Melvin W. King, Collin J. Nadarajah, Richard Daneman, Erik S. Musiek
Jennifer H. Lawrence, Asha Patel, Melvin W. King, Collin J. Nadarajah, Richard Daneman, Erik S. Musiek
View: Text | PDF
Research Article Inflammation Neuroscience

Microglia drive diurnal variation in susceptibility to inflammatory blood-brain barrier breakdown

  • Text
  • PDF
Abstract

The blood-brain barrier (BBB) is critical for maintaining brain homeostasis but is susceptible to inflammatory dysfunction. While transporter-dependent efflux of some lipophilic substrates across the BBB shows circadian variation due to rhythmic transporter expression, basal transporter–independent permeability and leakage is nonrhythmic. Whether daily timing influences BBB permeability in response to inflammation is unknown. Here, we induced systemic inflammation through repeated LPS injections either in the morning (ZT1) or evening (ZT13) under standard lighting conditions; we then examined BBB permeability to a polar molecule that is not a transporter substrate, sodium fluorescein. We observed clear diurnal variation in inflammatory BBB permeability, with a striking increase in paracellular leak across the BBB specifically following evening LPS injection. Evening LPS led to persisting glia activation as well as inflammation in the brain that was not observed in the periphery. The exaggerated evening neuroinflammation and BBB disruption were suppressed by microglial depletion or through keeping mice in constant darkness. Our data show that diurnal rhythms in microglial inflammatory responses to LPS drive daily variability in BBB breakdown and reveal time of day as a key regulator of inflammatory BBB disruption.

Authors

Jennifer H. Lawrence, Asha Patel, Melvin W. King, Collin J. Nadarajah, Richard Daneman, Erik S. Musiek

×

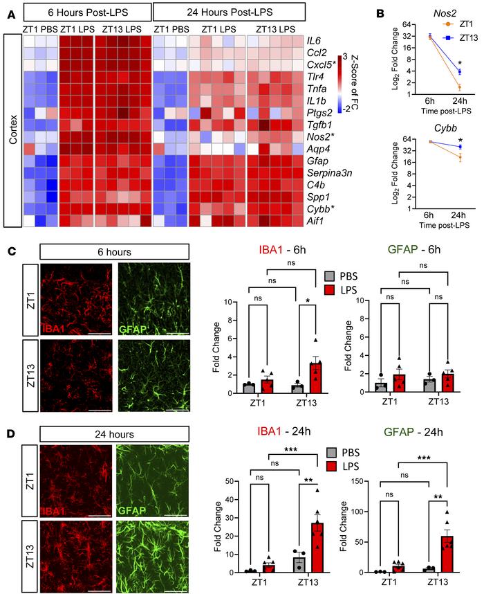
Figure 4

Evening LPS causes persisting inflammation and gliosis.

Options: View larger image (or click on image) Download as PowerPoint
Evening LPS causes persisting inflammation and gliosis.
(A) Heatmap of s...
(A) Heatmap of selected gene expression in mouse cortex 6 versus 24 hours after final LPS injection at ZT1 or ZT12. Gene expression is normalized to ZT1 PBS 6 hpi group. Transcripts with significant time-of-day (TOD) effect at 24 hpi are denoted with asterisks. Scale is Z score of Log2FC. (B) Nos2 and Cybb graphed across time. (C) Representative images of IBA1 and GFAP after 6 hours of PBS or LPS treatment with quantification of percent area in the hippocampus 6 or 24 hpi, normalized to ZT1 PBS group. (D) Representative images of IBA1 and GFAP after 24 hours of PBS or LPS treatment with quantification of percent area in the hippocampus 6 or 24 hpi, normalized to ZT1 PBS group. n = 3–5 mice per group. For the 6-hour time point, only main effect of LPS was significant for IBA1, while in the 24-hour time point, the main effect of LPS and interaction are significant for both proteins; post hoc test results are shown. *P < 0.05, **P < 0.01, ***P < 0.005. Scale bars: 50 μm.

Copyright © 2026 American Society for Clinical Investigation
ISSN 2379-3708

Sign up for email alerts