Go to The Journal of Clinical Investigation
  • About
  • Editors
  • Consulting Editors
  • For authors
  • Publication ethics
  • Publication alerts by email
  • Transfers
  • Advertising
  • Job board
  • Contact
  • Physician-Scientist Development
  • Current issue
  • Past issues
  • By specialty
    • COVID-19
    • Cardiology
    • Immunology
    • Metabolism
    • Nephrology
    • Oncology
    • Pulmonology
    • All ...
  • Videos
  • Collections
    • In-Press Preview
    • Resource and Technical Advances
    • Clinical Research and Public Health
    • Research Letters
    • Editorials
    • Perspectives
    • Physician-Scientist Development
    • Reviews
    • Top read articles

  • Current issue
  • Past issues
  • Specialties
  • In-Press Preview
  • Resource and Technical Advances
  • Clinical Research and Public Health
  • Research Letters
  • Editorials
  • Perspectives
  • Physician-Scientist Development
  • Reviews
  • Top read articles
  • About
  • Editors
  • Consulting Editors
  • For authors
  • Publication ethics
  • Publication alerts by email
  • Transfers
  • Advertising
  • Job board
  • Contact
AMPK activator ATX-304 reduces oxidative stress and improves MASLD via metabolic switching
Emanuel Holm, Isabeau Vermeulen, Saba Parween, Ana López-Pérez, Berta Cillero-Pastor, Michiel Vandenbosch, Silvia Remeseiro, Andreas Hörnblad
Emanuel Holm, Isabeau Vermeulen, Saba Parween, Ana López-Pérez, Berta Cillero-Pastor, Michiel Vandenbosch, Silvia Remeseiro, Andreas Hörnblad
View: Text | PDF
Research Article Gastroenterology Hepatology Metabolism

AMPK activator ATX-304 reduces oxidative stress and improves MASLD via metabolic switching

  • Text
  • PDF
Abstract

Metabolic dysfunction–associated steatotic liver disease (MASLD) is the most common chronic liver disease worldwide for which there is only one approved treatment. Adenosine monophosphate–activated protein kinase (AMPK) is an interesting therapeutic target since it acts as a central regulator of cellular metabolism. Despite efforts to target AMPK, no direct activators have yet been approved for treatment of this disease. This study investigated the effect of the AMPK activator ATX-304 in a preclinical mouse model of progressive fatty liver disease. The data demonstrated that ATX-304 diminishes body fat mass, lowers blood cholesterol levels, and mitigates general liver steatosis and the development of liver fibrosis, but with pronounced local heterogeneities. The beneficial effects of ATX-304 treatment were accompanied by a shift in the liver metabolic program, including increased fatty acid oxidation, reduced lipid synthesis, as well as remodeling of cholesterol and lipid transport. We also observed variations in lipid distribution among liver lobes in response to ATX-304, and a shift in the zonal distribution of lipid droplets upon treatment. Taken together, our data suggested that ATX-304 holds promise as a potential treatment for MASLD.

Authors

Emanuel Holm, Isabeau Vermeulen, Saba Parween, Ana López-Pérez, Berta Cillero-Pastor, Michiel Vandenbosch, Silvia Remeseiro, Andreas Hörnblad

×

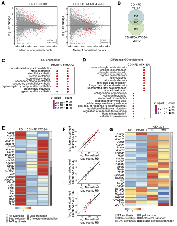
Figure 4

ATX-304 mediates a transcriptional switch in liver lipid metabolism.

Options: View larger image (or click on image) Download as PowerPoint
ATX-304 mediates a transcriptional switch in liver lipid metabolism.
(A)...
(A) Differentially expressed genes (DEGs, red dots) in CD-HFD (left) and CD-HFD+ATX-304 (right) compared to RD control livers (P < 0.01, FDR < 0.01) (B) Intersection of DEGs for CD-HFD and CD-HFD+ATX-304 livers. (C) Top 10 GO terms enriched for CD-HFD and CD-HFD+ATX-304 DEGs. (D) Bottom panel: Top 10 enriched GO terms unique for CD-HFD (left) or CD-HFD+ATX-304 DEGs (right). (P value: hypergeometric test with Benjamini’s correction). (E) Heatmap of normalized RNA-seq read counts for key lipid metabolism DEGs in long-term cohort at T = 31 weeks. Scale from blue to red indicates fold change over average read count for each row. (F) Gene expression levels of DEGs between left lobe of CD-HFD livers and RD livers (top) and the same genes plotted for the left lobe (LL, middle) and right median lobe (RML, bottom) of HFD-ATX-304 livers compared to the left lobe of RD liver. Red dots indicate genes that are differentially expressed in each condition (FDR < 0.01) (G) Heatmap of normalized RNA-seq read counts for key lipid metabolism DEGs in livers from short-term cohort at T = 10 weeks.

Copyright © 2026 American Society for Clinical Investigation
ISSN 2379-3708

Sign up for email alerts