Go to The Journal of Clinical Investigation
  • About
  • Editors
  • Consulting Editors
  • For authors
  • Publication ethics
  • Publication alerts by email
  • Transfers
  • Advertising
  • Job board
  • Contact
  • Physician-Scientist Development
  • Current issue
  • Past issues
  • By specialty
    • COVID-19
    • Cardiology
    • Immunology
    • Metabolism
    • Nephrology
    • Oncology
    • Pulmonology
    • All ...
  • Videos
  • Collections
    • In-Press Preview
    • Resource and Technical Advances
    • Clinical Research and Public Health
    • Research Letters
    • Editorials
    • Perspectives
    • Physician-Scientist Development
    • Reviews
    • Top read articles

  • Current issue
  • Past issues
  • Specialties
  • In-Press Preview
  • Resource and Technical Advances
  • Clinical Research and Public Health
  • Research Letters
  • Editorials
  • Perspectives
  • Physician-Scientist Development
  • Reviews
  • Top read articles
  • About
  • Editors
  • Consulting Editors
  • For authors
  • Publication ethics
  • Publication alerts by email
  • Transfers
  • Advertising
  • Job board
  • Contact
AMPK activator ATX-304 reduces oxidative stress and improves MASLD via metabolic switching
Emanuel Holm, Isabeau Vermeulen, Saba Parween, Ana López-Pérez, Berta Cillero-Pastor, Michiel Vandenbosch, Silvia Remeseiro, Andreas Hörnblad
Emanuel Holm, Isabeau Vermeulen, Saba Parween, Ana López-Pérez, Berta Cillero-Pastor, Michiel Vandenbosch, Silvia Remeseiro, Andreas Hörnblad
View: Text | PDF
Research Article Gastroenterology Hepatology Metabolism

AMPK activator ATX-304 reduces oxidative stress and improves MASLD via metabolic switching

  • Text
  • PDF
Abstract

Metabolic dysfunction–associated steatotic liver disease (MASLD) is the most common chronic liver disease worldwide for which there is only one approved treatment. Adenosine monophosphate–activated protein kinase (AMPK) is an interesting therapeutic target since it acts as a central regulator of cellular metabolism. Despite efforts to target AMPK, no direct activators have yet been approved for treatment of this disease. This study investigated the effect of the AMPK activator ATX-304 in a preclinical mouse model of progressive fatty liver disease. The data demonstrated that ATX-304 diminishes body fat mass, lowers blood cholesterol levels, and mitigates general liver steatosis and the development of liver fibrosis, but with pronounced local heterogeneities. The beneficial effects of ATX-304 treatment were accompanied by a shift in the liver metabolic program, including increased fatty acid oxidation, reduced lipid synthesis, as well as remodeling of cholesterol and lipid transport. We also observed variations in lipid distribution among liver lobes in response to ATX-304, and a shift in the zonal distribution of lipid droplets upon treatment. Taken together, our data suggested that ATX-304 holds promise as a potential treatment for MASLD.

Authors

Emanuel Holm, Isabeau Vermeulen, Saba Parween, Ana López-Pérez, Berta Cillero-Pastor, Michiel Vandenbosch, Silvia Remeseiro, Andreas Hörnblad

×

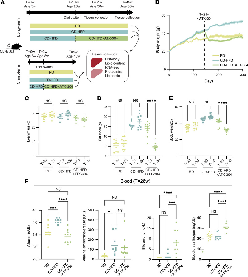
Figure 1

ATX-304 reduces body fat mass in male CD-HFD mice.

Options: View larger image (or click on image) Download as PowerPoint
ATX-304 reduces body fat mass in male CD-HFD mice.
(A) Overview of mouse...
(A) Overview of mouse cohorts and experimental workflow. (B) Weight curve for long-term RD, CD-HFD, and CD-HFD+ATX-304 mice. Dashed line indicates start of ATX-304 treatment (T = 21 weeks [21w]). Colored shade depicts standard error of the mean (SEM). Lean (C), fat (D), and total body mass (E) before (T = 20w) and after (T = 30w) ATX-304 treatment. (F) VetScan blood profiling of albumin (left), alanine aminotransferase, bile acid, and blood urea nitrogen for RD, CD-HFD, and CD-HFD+ATX-304 mice. *P < 0.05; ***P < 0.001; ****P < 0.0001 by 1-way ANOVA with Tukey’s multiple-comparison test. Individual data points, mean ± SEM are indicated in all graphs (n = 10 for all groups).

Copyright © 2026 American Society for Clinical Investigation
ISSN 2379-3708

Sign up for email alerts