Go to The Journal of Clinical Investigation
  • About
  • Editors
  • Consulting Editors
  • For authors
  • Publication ethics
  • Publication alerts by email
  • Transfers
  • Advertising
  • Job board
  • Contact
  • Physician-Scientist Development
  • Current issue
  • Past issues
  • By specialty
    • COVID-19
    • Cardiology
    • Immunology
    • Metabolism
    • Nephrology
    • Oncology
    • Pulmonology
    • All ...
  • Videos
  • Collections
    • In-Press Preview
    • Resource and Technical Advances
    • Clinical Research and Public Health
    • Research Letters
    • Editorials
    • Perspectives
    • Physician-Scientist Development
    • Reviews
    • Top read articles

  • Current issue
  • Past issues
  • Specialties
  • In-Press Preview
  • Resource and Technical Advances
  • Clinical Research and Public Health
  • Research Letters
  • Editorials
  • Perspectives
  • Physician-Scientist Development
  • Reviews
  • Top read articles
  • About
  • Editors
  • Consulting Editors
  • For authors
  • Publication ethics
  • Publication alerts by email
  • Transfers
  • Advertising
  • Job board
  • Contact
Periarticular myositis and muscle fibrosis are cytokine-dependent complications of inflammatory arthritis
Jessica Day, … , Gordon S. Lynch, Ian P. Wicks
Jessica Day, … , Gordon S. Lynch, Ian P. Wicks
Published March 4, 2025
Citation Information: JCI Insight. 2025;10(7):e179928. https://doi.org/10.1172/jci.insight.179928.
View: Text | PDF
Research Article Inflammation Muscle biology

Periarticular myositis and muscle fibrosis are cytokine-dependent complications of inflammatory arthritis

  • Text
  • PDF
Abstract

The deleterious consequences of chronic synovitis on cartilage, tendon, and bone in rheumatoid arthritis (RA) are well described. In contrast, its effects on periarticular skeletal muscle are under-studied. Furthermore, while TNF inhibition is an effective therapy for RA synovitis, it exacerbates fibrosis in muscle injury models. We aimed to investigate whether myositis and muscle fibrosis are features of inflammatory arthritis and evaluate whether targeted RA therapies influence these disease features. Periarticular muscle was analyzed in murine models of poly- and monoarticular inflammatory arthritis: serum transfer–induced arthritis, collagen-induced arthritis, K/BxN, and antigen-induced arthritis (AIA). Periarticular myositis and an increase in muscle fibroadipocyte progenitors (FAPs) were observed in all models, despite diverse arthritogenic mechanisms. Periarticular muscle fibrosis was observed from day 15 in AIA. Neither etanercept nor baricitinib suppressed periarticular myositis or subsequent fibrosis compared to vehicle, despite reducing arthritis. Notably, etanercept failed to prevent muscle fibrosis even when initiated early, but this was not linked to increased FAP survival or collagen production. Corroborating these data, radiographic and histological analyses revealed periarticular myositis in patients with RA. We conclude that periarticular myositis and fibrosis are under-recognized features of inflammatory arthritis. Targeted RA therapies may not prevent periarticular muscle sequelae, despite controlling arthritis.

Authors

Jessica Day, Cynthia Louis, Kristy Swiderski, Angus Stock, Huon Wong, Wentao Yao, Bonnia Liu, Suba Nadesapillai, Gordon S. Lynch, Ian P. Wicks

×

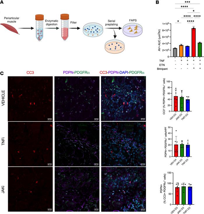
Figure 5

TNF inhibition alters cell death of periarticular muscle FAPs in vitro but not in vivo.

Options: View larger image (or click on image) Download as PowerPoint
TNF inhibition alters cell death of periarticular muscle FAPs in vitro b...
(A) Primary muscle fibroblast cell cultures were generated from digested and filtered periarticular muscle using a preplating technique. (B) Periarticular muscle fibroblast cultures were treated with TNF, birinapant, etanercept (ETN), or combinations thereof (n = 4 per group). Cells were stained with annexin V (AV) and imaged hourly over 24 hours using the IncuCyte platform. Data presented as AV+ area under the curve (AUC). (C) Periarticular quadriceps muscles from AIA mice treated with etanercept (TNFi, n = 5), baricitinib (JAKi, n = 5) or vehicle (n = 6) were collected on day 3 after arthritis induction, stained for cleaved caspase 3 (CC3, to detect apoptotic cells), PDGFRα, and podoplanin (PDPN, to detect activated FAPs), and analyzed using immunofluorescence confocal microscopy. The number of cells per high-power field was quantified and relevant proportions calculated. Scale bars: 20 μm. Isotype control staining is shown in Supplemental Figure 5. Statistical significance was determined using 1-way ANOVA followed by Tukey’s post hoc correction (B and C). Mean ± SD presented. *P < 0.05; ***P < 0.001; ****P < 0.0001.

Copyright © 2025 American Society for Clinical Investigation
ISSN 2379-3708

Sign up for email alerts