Go to The Journal of Clinical Investigation
  • About
  • Editors
  • Consulting Editors
  • For authors
  • Publication ethics
  • Publication alerts by email
  • Transfers
  • Advertising
  • Job board
  • Contact
  • Physician-Scientist Development
  • Current issue
  • Past issues
  • By specialty
    • COVID-19
    • Cardiology
    • Immunology
    • Metabolism
    • Nephrology
    • Oncology
    • Pulmonology
    • All ...
  • Videos
  • Collections
    • In-Press Preview
    • Resource and Technical Advances
    • Clinical Research and Public Health
    • Research Letters
    • Editorials
    • Perspectives
    • Physician-Scientist Development
    • Reviews
    • Top read articles

  • Current issue
  • Past issues
  • Specialties
  • In-Press Preview
  • Resource and Technical Advances
  • Clinical Research and Public Health
  • Research Letters
  • Editorials
  • Perspectives
  • Physician-Scientist Development
  • Reviews
  • Top read articles
  • About
  • Editors
  • Consulting Editors
  • For authors
  • Publication ethics
  • Publication alerts by email
  • Transfers
  • Advertising
  • Job board
  • Contact
Tape strip expression profiling of juvenile dermatomyositis skin reveals mitochondrial dysfunction contributing to disease endotype
Jessica L. Turnier, Sarah M.H. Vandenbergen, Madison E. McClune, Christine Goudsmit, Sophia Matossian, Meredith Riebschleger, Nadine Saad, Jacqueline A. Madison, Smriti Mohan, Johann E. Gudjonsson, Lam C. Tsoi, Celine C. Berthier, J. Michelle Kahlenberg
Jessica L. Turnier, Sarah M.H. Vandenbergen, Madison E. McClune, Christine Goudsmit, Sophia Matossian, Meredith Riebschleger, Nadine Saad, Jacqueline A. Madison, Smriti Mohan, Johann E. Gudjonsson, Lam C. Tsoi, Celine C. Berthier, J. Michelle Kahlenberg
View: Text | PDF
Research Article Dermatology Inflammation

Tape strip expression profiling of juvenile dermatomyositis skin reveals mitochondrial dysfunction contributing to disease endotype

  • Text
  • PDF
Abstract

Skin inflammation in juvenile dermatomyositis (JDM) can signal disease onset or flare, and the persistence of cutaneous disease can prevent complete disease remission. The noninvasive study of cutaneous expression signatures through tape stripping (TS) holds the potential to reveal mechanisms underlying disease heterogeneity and organ-specific inflammation. The objectives of this study were to (a) define TS expression signatures in lesional and nonlesional JDM skin, (b) analyze TS signatures to identify JDM disease endotypes, and (c) compare TS and blood signatures. Although JDM lesional skin demonstrated interferon signaling as the top upregulated pathway, nonlesional skin uniquely highlighted pathways involved in metabolism, angiogenesis, and calcium signaling. Both lesional and nonlesional skin shared inflammasome pathway dysregulation. Using unsupervised clustering of skin expression data, we identified a treatment-refractory JDM subgroup distinguished by upregulation of genes associated with mitochondrial dysfunction. The treatment-refractory JDM subgroup also demonstrated higher interferon, angiogenesis, and innate immune expression scores in skin and blood, though scores were more pronounced in skin as compared with blood. TS expression signatures in JDM provided insight into disease mechanisms and molecular subgroups. Skin, as compared with blood, transcriptional profiles served as more sensitive markers to classify disease subgroups and identify candidate treatment targets.

Authors

Jessica L. Turnier, Sarah M.H. Vandenbergen, Madison E. McClune, Christine Goudsmit, Sophia Matossian, Meredith Riebschleger, Nadine Saad, Jacqueline A. Madison, Smriti Mohan, Johann E. Gudjonsson, Lam C. Tsoi, Celine C. Berthier, J. Michelle Kahlenberg

×

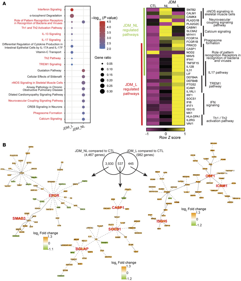
Figure 1

Biological signatures identified in JDM L and NL skin compared with CTL.

Options: View larger image (or click on image) Download as PowerPoint
Biological signatures identified in JDM L and NL skin compared with CTL....
(A) The left panel displays the top 10 biological pathways (P value < 0.05) regulated in JDM L (n = 17) and NL skin (n = 28) compared with CTL skin (n = 20); the right panel displays selected genes from relevant pathways. Canonical pathway P values were computed by the Ingenuity Pathway Analysis (IPA; QIAGEN) software. nNOS, neuronal nitric oxide synthase. (B) Literature-based network analysis of shared and unique genes in JDM L and NL compared with control skin.

Copyright © 2026 American Society for Clinical Investigation
ISSN 2379-3708

Sign up for email alerts