Go to The Journal of Clinical Investigation
  • About
  • Editors
  • Consulting Editors
  • For authors
  • Publication ethics
  • Publication alerts by email
  • Transfers
  • Advertising
  • Job board
  • Contact
  • Physician-Scientist Development
  • Current issue
  • Past issues
  • By specialty
    • COVID-19
    • Cardiology
    • Immunology
    • Metabolism
    • Nephrology
    • Oncology
    • Pulmonology
    • All ...
  • Videos
  • Collections
    • In-Press Preview
    • Resource and Technical Advances
    • Clinical Research and Public Health
    • Research Letters
    • Editorials
    • Perspectives
    • Physician-Scientist Development
    • Reviews
    • Top read articles

  • Current issue
  • Past issues
  • Specialties
  • In-Press Preview
  • Resource and Technical Advances
  • Clinical Research and Public Health
  • Research Letters
  • Editorials
  • Perspectives
  • Physician-Scientist Development
  • Reviews
  • Top read articles
  • About
  • Editors
  • Consulting Editors
  • For authors
  • Publication ethics
  • Publication alerts by email
  • Transfers
  • Advertising
  • Job board
  • Contact
A metabolic redox relay supports ER proinsulin export in pancreatic islet β cells
Kristen E. Rohli, Nicole J. Stubbe, Emily M. Walker, Gemma L. Pearson, Scott A. Soleimanpour, Samuel B. Stephens
Kristen E. Rohli, Nicole J. Stubbe, Emily M. Walker, Gemma L. Pearson, Scott A. Soleimanpour, Samuel B. Stephens
View: Text | PDF
Research Article Cell biology Endocrinology

A metabolic redox relay supports ER proinsulin export in pancreatic islet β cells

  • Text
  • PDF
Abstract

ER stress and proinsulin misfolding are heralded as contributing factors to β cell dysfunction in type 2 diabetes, yet how ER function becomes compromised is not well understood. Recent data identify altered ER redox homeostasis as a critical mechanism that contributes to insulin granule loss in diabetes. Hyperoxidation of the ER delays proinsulin export and limits the proinsulin supply available for insulin granule formation. In this report, we identified glucose metabolism as a critical determinant in the redox homeostasis of the ER. Using multiple β cell models, we showed that loss of mitochondrial function or inhibition of cellular metabolism elicited ER hyperoxidation and delayed ER proinsulin export. Our data further demonstrated that β cell ER redox homeostasis was supported by the metabolic supply of reductive redox donors. We showed that limiting NADPH and thioredoxin flux delayed ER proinsulin export, whereas thioredoxin-interacting protein suppression restored ER redox and proinsulin trafficking. Taken together, we propose that β cell ER redox homeostasis is buffered by cellular redox donor cycles, which are maintained through active glucose metabolism.

Authors

Kristen E. Rohli, Nicole J. Stubbe, Emily M. Walker, Gemma L. Pearson, Scott A. Soleimanpour, Samuel B. Stephens

×

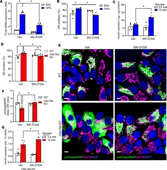
Figure 8

Txnip suppression restores ER redox homeostasis, proinsulin trafficking, and β cell function.

Options: View larger image (or click on image) Download as PowerPoint

Txnip suppression restores ER redox homeostasis, proinsulin trafficking...
(A–C) INS-1 832/3 cells were cultured for 72 hours in BSA or OPG with either vehicle (veh) control or SRI-37330 (1 μM) added in the last 24 hours. (A) Txnip mRNA expression was quantified by RT-qPCR (n = 6). (B) ER redox was measured via ratiometric imaging of ERroGFP (AdRIP) (n = 5). (C) Insulin secretion was measured by static incubation in media containing 2.5 mM Glc followed by 12 mM Glc for 1 hour each (n = 4). (D–G) Islets from male Clec16afl/fl (WT) and Clec16afl/fl Ins1-Cre (Clec16a-KO) mice (12–16 weeks old) were treated with SRI-37330 (1 μM) for 24 hours. (D) ER redox was measured via ratiometric imaging of ERroGFP (AdRIP) (n = 7). (E and F) Islets expressing proCpepSNAP (AdRIP) were pulse-labeled with SNAP-505 (green) and chased for 10 minutes. Cells were fixed, immunostained for GM130 (magenta) and BiP, and counterstained with DAPI (blue). Representative images are shown (E) and the ratio of proCpepSNAP (green) fluorescence coincident with the Golgi (GM130) versus ER (BiP) was quantified (F). (G) Insulin secretion was measured by static incubation in media containing 2.5 mM Glc followed by 12 mM Glc for 1 hour each (n = 5). (A–D, F, and G) Data represent the mean ± SEM. *P < 0.05 by 2-way ANOVA with Tukey’s posttest analysis (A, B, D, and F) or 2-way ANOVA with Holm-Šídák posttest analysis (C and G). Scale bar = 5 μm.

Copyright © 2026 American Society for Clinical Investigation
ISSN 2379-3708

Sign up for email alerts