Go to The Journal of Clinical Investigation
  • About
  • Editors
  • Consulting Editors
  • For authors
  • Publication ethics
  • Publication alerts by email
  • Transfers
  • Advertising
  • Job board
  • Contact
  • Physician-Scientist Development
  • Current issue
  • Past issues
  • By specialty
    • COVID-19
    • Cardiology
    • Immunology
    • Metabolism
    • Nephrology
    • Oncology
    • Pulmonology
    • All ...
  • Videos
  • Collections
    • In-Press Preview
    • Resource and Technical Advances
    • Clinical Research and Public Health
    • Research Letters
    • Editorials
    • Perspectives
    • Physician-Scientist Development
    • Reviews
    • Top read articles

  • Current issue
  • Past issues
  • Specialties
  • In-Press Preview
  • Resource and Technical Advances
  • Clinical Research and Public Health
  • Research Letters
  • Editorials
  • Perspectives
  • Physician-Scientist Development
  • Reviews
  • Top read articles
  • About
  • Editors
  • Consulting Editors
  • For authors
  • Publication ethics
  • Publication alerts by email
  • Transfers
  • Advertising
  • Job board
  • Contact
A metabolic redox relay supports ER proinsulin export in pancreatic islet β cells
Kristen E. Rohli, … , Scott A. Soleimanpour, Samuel B. Stephens
Kristen E. Rohli, … , Scott A. Soleimanpour, Samuel B. Stephens
Published June 27, 2024
Citation Information: JCI Insight. 2024;9(15):e178725. https://doi.org/10.1172/jci.insight.178725.
View: Text | PDF
Research Article Cell biology Endocrinology

A metabolic redox relay supports ER proinsulin export in pancreatic islet β cells

  • Text
  • PDF
Abstract

ER stress and proinsulin misfolding are heralded as contributing factors to β cell dysfunction in type 2 diabetes, yet how ER function becomes compromised is not well understood. Recent data identify altered ER redox homeostasis as a critical mechanism that contributes to insulin granule loss in diabetes. Hyperoxidation of the ER delays proinsulin export and limits the proinsulin supply available for insulin granule formation. In this report, we identified glucose metabolism as a critical determinant in the redox homeostasis of the ER. Using multiple β cell models, we showed that loss of mitochondrial function or inhibition of cellular metabolism elicited ER hyperoxidation and delayed ER proinsulin export. Our data further demonstrated that β cell ER redox homeostasis was supported by the metabolic supply of reductive redox donors. We showed that limiting NADPH and thioredoxin flux delayed ER proinsulin export, whereas thioredoxin-interacting protein suppression restored ER redox and proinsulin trafficking. Taken together, we propose that β cell ER redox homeostasis is buffered by cellular redox donor cycles, which are maintained through active glucose metabolism.

Authors

Kristen E. Rohli, Nicole J. Stubbe, Emily M. Walker, Gemma L. Pearson, Scott A. Soleimanpour, Samuel B. Stephens

×

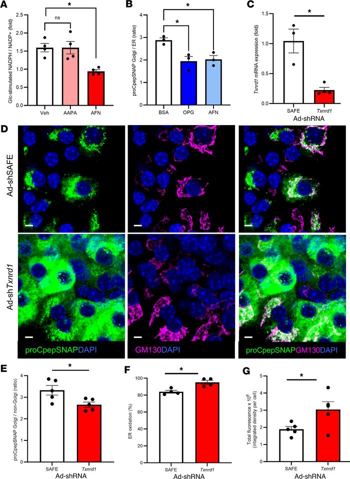
Figure 7

Inhibition of GSR1 or TXNRD1 impairs ER redox homeostasis and ER-Golgi transport of proinsulin.

Options: View larger image (or click on image) Download as PowerPoint
Inhibition of GSR1 or TXNRD1 impairs ER redox homeostasis and ER-Golgi t...
(A and B) Male and female 12- to 16-week-old mouse islets or INS-1 832/3 cells were treated with vehicle (veh), 2-AAPA (25 μM), or auranofin (AFN; 10 μM) for 4 hours before imaging. (A) NADPH/NADP+ were measured in islets (n = 4) by sequential incubation in 2 mM Glc followed by 20 mM Glc for 12 minutes each via ratiometric imaging of iNAP (AdRIP). Responses were normalized to 2 mM Glc. (B) INS-1 832/3 cells stably expressing proCpepSNAP were pulse-labeled with SNAP-505, chased for 10 minutes, immunostained for BiP and TGN38, and counterstained with DAPI. The ratio of proCpepSNAP fluorescence coincident with the Golgi (TGN38) versus the ER (BiP) was quantified (n = 3). (C–G) Male and female 12- to 16-week-old mouse islets were treated with Ad-shSAFE or Ad-shTxnrd1 as indicated and analyzed 96 hours after infection. (C) Txnrd1 mRNA expression was quantified by RT-qPCR (n = 3–4). (D, E, and G) Male and female 12- to 16-week-old mouse islets expressing proCpepSNAP (AdRIP) were pulse-labeled with SNAP-505 (green) and chased for 10 minutes. Cells were fixed, immunostained for GM130 (magenta), and counterstained for DAPI (blue). Representative images are shown (D) and the ratio of proCpepSNAP coincident with the Golgi (GM130) versus non-Golgi region in mCherry+ cells (n = 5) was quantified (E) and total fluorescence intensity calculated (G). (F) ER redox was measured in mCherry+ islet cells (Ad-shRNA; n = 4) via ratiometric imaging of ERroGFP (AdRIP). (A–C and E–G) Data represent the mean ± SEM. *P < 0.05 by 1-way ANOVA with Dunnett’s posttest analysis (A), 1-way ANOVA with Tukey’s posttest analysis (B), or 2-tailed Student’s t test (C and E–G). Scale bar = 5 μm.

Copyright © 2025 American Society for Clinical Investigation
ISSN 2379-3708

Sign up for email alerts