Go to The Journal of Clinical Investigation
  • About
  • Editors
  • Consulting Editors
  • For authors
  • Publication ethics
  • Publication alerts by email
  • Transfers
  • Advertising
  • Job board
  • Contact
  • Physician-Scientist Development
  • Current issue
  • Past issues
  • By specialty
    • COVID-19
    • Cardiology
    • Immunology
    • Metabolism
    • Nephrology
    • Oncology
    • Pulmonology
    • All ...
  • Videos
  • Collections
    • In-Press Preview
    • Resource and Technical Advances
    • Clinical Research and Public Health
    • Research Letters
    • Editorials
    • Perspectives
    • Physician-Scientist Development
    • Reviews
    • Top read articles

  • Current issue
  • Past issues
  • Specialties
  • In-Press Preview
  • Resource and Technical Advances
  • Clinical Research and Public Health
  • Research Letters
  • Editorials
  • Perspectives
  • Physician-Scientist Development
  • Reviews
  • Top read articles
  • About
  • Editors
  • Consulting Editors
  • For authors
  • Publication ethics
  • Publication alerts by email
  • Transfers
  • Advertising
  • Job board
  • Contact
Kidney mitochondrial DNA contributes to systemic IL-6 release in sepsis-associated acute kidney injury
Avnee J. Kumar, Katharine Epler, Jing Wang, Alice Shen, Negin Samandari, Mark L. Rolfsen, Laura A. Barnes, Gerald S. Shadel, Alexandra G. Moyzis, Alva G. Sainz, Karlen Ulubabyan, Kefeng Li, Kristen Jepsen, Xinrui Li, Mark M. Fuster, Roger G. Spragg, Roman Sasik, Volker Vallon, Helen Goodluck, Joachim H. Ix, Prabhleen Singh, Mark L. Hepokoski
Avnee J. Kumar, Katharine Epler, Jing Wang, Alice Shen, Negin Samandari, Mark L. Rolfsen, Laura A. Barnes, Gerald S. Shadel, Alexandra G. Moyzis, Alva G. Sainz, Karlen Ulubabyan, Kefeng Li, Kristen Jepsen, Xinrui Li, Mark M. Fuster, Roger G. Spragg, Roman Sasik, Volker Vallon, Helen Goodluck, Joachim H. Ix, Prabhleen Singh, Mark L. Hepokoski
View: Text | PDF
Research Article Inflammation Nephrology

Kidney mitochondrial DNA contributes to systemic IL-6 release in sepsis-associated acute kidney injury

  • Text
  • PDF
Abstract

Mitochondrial dysfunction is a major mechanism of acute kidney injury (AKI), and increased circulating interleukin 6 (IL-6) is associated with systemic inflammation and death due to sepsis. We tested whether kidney mitochondrial DNA (mtDNA) contributes to IL-6 release in sepsis-associated AKI via Toll-like receptor 9 (TLR9). In a murine model of sepsis via cecal ligation and puncture (CLP), we used next-generation sequencing of plasma mtDNA to inform the design of optimal target sequences for quantification by droplet digital PCR, and to identify single-nucleotide polymorphisms (SNPs) to infer tissue origin. We found significantly higher concentrations of plasma mtDNA after CLP versus shams and that plasma mtDNA SNPs matched kidney SNPs more than other organs. Kidney mtDNA contributed directly to IL-6 and mtDNA release from dendritic cells in vitro and kidney mitochondria solution led to higher IL-6 concentrations in vivo. IL-6 release was mitigated by a TLR9 inhibitor. Finally, plasma mtDNA was significantly higher in septic patients with AKI compared with those without AKI and correlated significantly with plasma IL-6. We conclude that AKI contributes to increased circulating IL-6 in sepsis via mtDNA release. Targeting kidney mitochondria and mtDNA release are potential translational avenues to decrease mortality from sepsis-associated AKI.

Authors

Avnee J. Kumar, Katharine Epler, Jing Wang, Alice Shen, Negin Samandari, Mark L. Rolfsen, Laura A. Barnes, Gerald S. Shadel, Alexandra G. Moyzis, Alva G. Sainz, Karlen Ulubabyan, Kefeng Li, Kristen Jepsen, Xinrui Li, Mark M. Fuster, Roger G. Spragg, Roman Sasik, Volker Vallon, Helen Goodluck, Joachim H. Ix, Prabhleen Singh, Mark L. Hepokoski

×

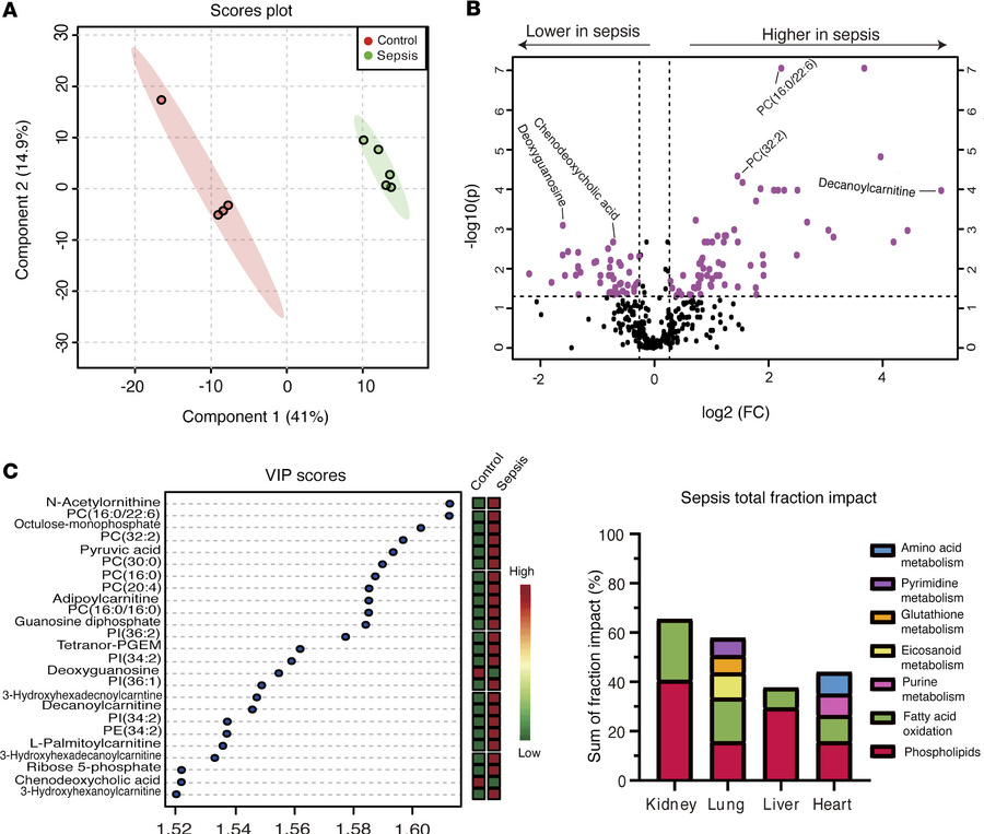
Figure 5

Kidney metabolomic changes are increased compared with other organs after sepsis by cecal ligation and puncture.

Options: View larger image (or click on image) Download as PowerPoint
Kidney metabolomic changes are increased compared with other organs afte...
Next-generation metabolomics was used to evaluate metabolic changes in the kidney after cecal ligation and puncture (CLP) compared to those in the lung, liver, and heart. (A) PLS-DA, a supervised multivariate analysis, showing a significant difference in the metabolomic profile in kidney tissue of mice after CLP versus sham operation. (B) Volcano plot analysis shows the number of significantly increased or decreased metabolites in kidney tissue of mice after CLP versus sham operation, with 20% of the 483 total metabolites analyzed showing significant differences. Fold change greater than 1.2 and FDR-adjusted P value of less than 0.05 were considered significant. (C) Top 25 metabolites contributing to metabolomic differences between CLP versus sham groups as ranked by VIP scores showed majority of the most significantly altered metabolites were phospholipids, i.e., phosphatidylcholine [PC(32:2)], or medium- and long-chain acylcarnitines (i.e., adipoylcarnitine). (D) Comparison of the sum of the fractional impact of all significantly altered metabolites shows the greatest sum in the kidney followed by the lung, heart, and liver, respectively. n = 4 for sham, n = 5 for CLP.

Copyright © 2026 American Society for Clinical Investigation
ISSN 2379-3708

Sign up for email alerts