Go to The Journal of Clinical Investigation
  • About
  • Editors
  • Consulting Editors
  • For authors
  • Publication ethics
  • Publication alerts by email
  • Transfers
  • Advertising
  • Job board
  • Contact
  • Physician-Scientist Development
  • Current issue
  • Past issues
  • By specialty
    • COVID-19
    • Cardiology
    • Immunology
    • Metabolism
    • Nephrology
    • Oncology
    • Pulmonology
    • All ...
  • Videos
  • Collections
    • In-Press Preview
    • Resource and Technical Advances
    • Clinical Research and Public Health
    • Research Letters
    • Editorials
    • Perspectives
    • Physician-Scientist Development
    • Reviews
    • Top read articles

  • Current issue
  • Past issues
  • Specialties
  • In-Press Preview
  • Resource and Technical Advances
  • Clinical Research and Public Health
  • Research Letters
  • Editorials
  • Perspectives
  • Physician-Scientist Development
  • Reviews
  • Top read articles
  • About
  • Editors
  • Consulting Editors
  • For authors
  • Publication ethics
  • Publication alerts by email
  • Transfers
  • Advertising
  • Job board
  • Contact
Seizure-induced LIN28A disrupts pattern separation via aberrant hippocampal neurogenesis
In-Young Choi, … , Jenny Hsieh, Kyung-Ok Cho
In-Young Choi, … , Jenny Hsieh, Kyung-Ok Cho
Published January 9, 2024
Citation Information: JCI Insight. 2024;9(1):e175627. https://doi.org/10.1172/jci.insight.175627.
View: Text | PDF
Research Article Neuroscience Stem cells

Seizure-induced LIN28A disrupts pattern separation via aberrant hippocampal neurogenesis

  • Text
  • PDF
Abstract

Prolonged seizures can disrupt stem cell behavior in the adult hippocampus, an important brain structure for spatial memory. Here, using a mouse model of pilocarpine-induced status epilepticus (SE), we characterized spatiotemporal expression of Lin28a mRNA and proteins after SE. Unlike Lin28a transcripts, induction of LIN28A protein after SE was detected mainly in the subgranular zone, where immunoreactivity was found in progenitors, neuroblasts, and immature and mature granule neurons. To investigate roles of LIN28A in epilepsy, we generated Nestin-Cre:Lin28aloxP/loxP (conditional KO [cKO]) and Nestin-Cre:Lin28a+/+ (WT) mice to block LIN28A upregulation in all neuronal lineages after acute seizure. Adult-generated neuron- and hippocampus-associated cognitive impairments were absent in epileptic LIN28A-cKO mice, as evaluated by pattern separation and contextual fear conditioning tests, respectively, while sham-manipulated WT and cKO animals showed comparable memory function. Moreover, numbers of hilar PROX1-expressing ectopic granule cells (EGCs), together with PROX1+/NEUN+ mature EGCs, were significantly reduced in epileptic cKO mice. Transcriptomics analysis and IHC validation at 3 days after pilocarpine administration provided potential LIN28A downstream targets such as serotonin receptor 4. Collectively, our findings indicate that LIN28A is a potentially novel target for regulation of newborn neuron-associated memory dysfunction in epilepsy by modulating seizure-induced aberrant neurogenesis.

Authors

In-Young Choi, Jung-Ho Cha, Seong Yun Kim, Jenny Hsieh, Kyung-Ok Cho

×

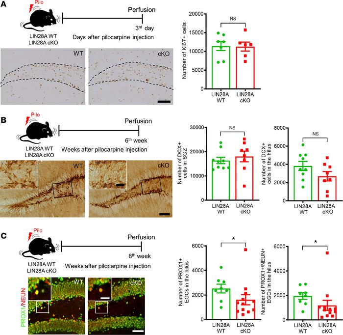
Figure 6

Effects of LIN28A conditional deletion on seizure-induced aberrant hippocampal neurogenesis.

Options: View larger image (or click on image) Download as PowerPoint
Effects of LIN28A conditional deletion on seizure-induced aberrant hippo...
(A) Three days after pilocarpine-induced status epilepticus (SE), Ki67-expressing cells in the subgranular zone (SGZ) were compared between LIN28A WT and LIN28A-cKO mice. Microscopic images showing Ki67-expressing cells in the SGZ and hilus. The number of Ki67-immunoreactive cells in the SGZ of LIN28A WT and LIN28A-cKO groups was similar. Scale bar: 50 μm. Student’s t test, P = 0.936, t(11) = 0.082. WT (n = 7), cKO (n = 6). (B) Six weeks after acute seizures, DCX expression in the SGZ and the hilus was assessed. The number of DCX+ cells in the SGZ and the hilus did not differ significantly between LIN28A WT and LIN28A-cKO mice. Scale bars: 50 μm and 20 μm (low-magnified image and inset, respectively). Student’s t test was used. P = 0.516, t(15) = 0.666 for the left graph, and P = 0.136, t(15) = 1.577 for the right graph. WT (n = 9), cKO (n = 8). (C) Eight weeks after acute seizures, double immunofluorescence staining for PROX1 and NEUN was used to study hilar ectopic granule cells (EGCs) and their cellular phenotypes in LIN28A WT and LIN28A-cKO mice. LIN28A-cKO mice showed a significant reduction in the number of hilar EGCs compared with WT mice, in addition to the number of PROX1/NEUN-expressing EGCs, suggesting that LIN28A deletion caused a reduction in mature EGCs after acute seizures. Scale bars: 50 μm and 20 μm (low-magnified image and inset, respectively). Mann-Whitney U test was used. P = 0.003, U = 19.500 for the left graph, and P = 0.015, U = 17.000 for the right graph. WT (n = 8), cKO (n = 12). Data are presented as mean ± SEM. *P < 0.05.

Copyright © 2025 American Society for Clinical Investigation
ISSN 2379-3708

Sign up for email alerts