Go to The Journal of Clinical Investigation
  • About
  • Editors
  • Consulting Editors
  • For authors
  • Publication ethics
  • Publication alerts by email
  • Transfers
  • Advertising
  • Job board
  • Contact
  • Physician-Scientist Development
  • Current issue
  • Past issues
  • By specialty
    • COVID-19
    • Cardiology
    • Immunology
    • Metabolism
    • Nephrology
    • Oncology
    • Pulmonology
    • All ...
  • Videos
  • Collections
    • In-Press Preview
    • Resource and Technical Advances
    • Clinical Research and Public Health
    • Research Letters
    • Editorials
    • Perspectives
    • Physician-Scientist Development
    • Reviews
    • Top read articles

  • Current issue
  • Past issues
  • Specialties
  • In-Press Preview
  • Resource and Technical Advances
  • Clinical Research and Public Health
  • Research Letters
  • Editorials
  • Perspectives
  • Physician-Scientist Development
  • Reviews
  • Top read articles
  • About
  • Editors
  • Consulting Editors
  • For authors
  • Publication ethics
  • Publication alerts by email
  • Transfers
  • Advertising
  • Job board
  • Contact
DAZAP1 maintains gastric cancer stemness by inducing mitophagy
Peiling Zhang, Wei Wang, Hong Xiang, Yun Zhou, Qian Peng, Guolong Liu, Zhi-Xiang Xu, Lin Lu
Peiling Zhang, Wei Wang, Hong Xiang, Yun Zhou, Qian Peng, Guolong Liu, Zhi-Xiang Xu, Lin Lu
View: Text | PDF
Research Article Cell biology Oncology Stem cells

DAZAP1 maintains gastric cancer stemness by inducing mitophagy

  • Text
  • PDF
Abstract

Stem cells play a pivotal role in the malignant behavior of gastric cancer (GC), complicating its treatment and prognosis. However, the regulatory mechanisms of GC stem cells (GCSCs) remain poorly understood. DAZ-associated protein 1 (DAZAP1), a splicing regulator linked to various malignancies, has an unclear role in GC. This study investigated DAZAP1’s impact on GC stemness and its mechanisms. DAZAP1 promoted tumor progression in GCSCs, as shown by sphere formation assays and stemness marker analysis. Functional enrichment analysis suggested that DAZAP1 enhanced tumor stemness by promoting oxidative phosphorylation (OXPHOS), which was validated through Seahorse assays and measurements of mitochondrial potential. Transmission electron microscopy and immunofluorescence analyses demonstrated that DAZAP1 promoted mitophagy. RNA immunoprecipitation and PCR analysis revealed that DAZAP1 regulated the splicing and expression of the mitophagy-related gene ULK1 through nonsense-mediated mRNA decay. Rescue experiments showed that overexpression of ULK1 reversed the suppression of GC stemness and OXPHOS levels induced by DAZAP1 silencing. Our findings indicate that DAZAP1 reduces ULK1 decay, thereby activating mitophagy and enhancing OXPHOS to fulfill the metabolic demands of cancer stem cells. These findings highlight the therapeutic potential of DAZAP1 as a target for treating GC.

Authors

Peiling Zhang, Wei Wang, Hong Xiang, Yun Zhou, Qian Peng, Guolong Liu, Zhi-Xiang Xu, Lin Lu

×

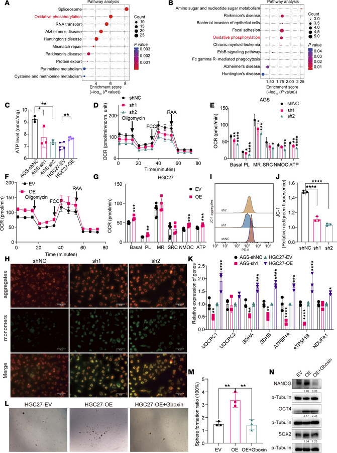
Figure 5

DAZAP1 enhances OXPHOS activity and GC cell stemness.

Options: View larger image (or click on image) Download as PowerPoint
DAZAP1 enhances OXPHOS activity and GC cell stemness.
(A and B) KEGG fun...
(A and B) KEGG functional enrichment analysis revealed that differentially expressed genes were markedly involved in OXPHOS processes following DAZAP1 knockdown or overexpression. (C) Measurement of ATP content indicated reduced ATP levels with DAZAP1 knockdown and increased levels with overexpression. (D) Seahorse XF Analyzer data confirmed that DAZAP1 knockdown decreased OXPHOS activity, as evidenced by a reduction in OCR. (E) Specific inhibitor and substrate assays revealed suppressed basal OCR, spare respiratory capacity, and ATP production in DAZAP1-knockdown cells, with no change in proton leak. PL, proton leak; MR, maximal respiration; SRC, spare respiratory capacity; NMOC, non-mitochondrial oxygen consumption. (F and G) DAZAP1 overexpression increased basal OCR, proton leak, spare respiratory capacity, and ATP production. (H–J) JC-1 assay demonstrated decreased mitochondrial membrane potential in DAZAP1-knockdown cells, indicated by a lower red/green fluorescence ratio. Scale bars: 50 μm. (K) Gene expression analysis showed a decrease in the expression of OXPHOS complex subunit genes in DAZAP1-knockdown cells and an increase in these genes with overexpression. (L and M) Sphere formation assays demonstrated that the OXPHOS inhibitor Gboxin weakened the sphere-forming capacity enhanced by DAZAP1 overexpression. (N) Western blot analysis revealed that the elevation of stemness markers (OCT4, NANOG, and SOX2) induced by DAZAP1 overexpression was counteracted by the OXPHOS inhibitor Gboxin. Quantitative data are expressed as the mean ± SD from a minimum of 3 independent experiments. Statistical analysis by unpaired Student’s t test (HGC27-EV vs. HGC27-OE) for comparisons between 2 groups and 1-way ANOVA followed by Tukey’s HSD post hoc test (AGS-shNC vs. AGS-sh1 and AGS-sh2) for comparisons among 3 groups (C), 1-way ANOVA followed by Tukey’s HSD post hoc test (E, J, and M), or unpaired Student’s t test (G and K). *P < 0.05; **P < 0.01; ***P < 0.001; ****P < 0.0001.

Copyright © 2026 American Society for Clinical Investigation
ISSN 2379-3708

Sign up for email alerts