Go to The Journal of Clinical Investigation
  • About
  • Editors
  • Consulting Editors
  • For authors
  • Publication ethics
  • Publication alerts by email
  • Transfers
  • Advertising
  • Job board
  • Contact
  • Physician-Scientist Development
  • Current issue
  • Past issues
  • By specialty
    • COVID-19
    • Cardiology
    • Immunology
    • Metabolism
    • Nephrology
    • Oncology
    • Pulmonology
    • All ...
  • Videos
  • Collections
    • In-Press Preview
    • Resource and Technical Advances
    • Clinical Research and Public Health
    • Research Letters
    • Editorials
    • Perspectives
    • Physician-Scientist Development
    • Reviews
    • Top read articles

  • Current issue
  • Past issues
  • Specialties
  • In-Press Preview
  • Resource and Technical Advances
  • Clinical Research and Public Health
  • Research Letters
  • Editorials
  • Perspectives
  • Physician-Scientist Development
  • Reviews
  • Top read articles
  • About
  • Editors
  • Consulting Editors
  • For authors
  • Publication ethics
  • Publication alerts by email
  • Transfers
  • Advertising
  • Job board
  • Contact
Glucose-dependent insulinotropic polypeptide receptor signaling alleviates gut inflammation in mice
Rola Hammoud, Kiran Deep Kaur, Jacqueline A. Koehler, Laurie L. Baggio, Chi Kin Wong, Katie E. Advani, Bernardo Yusta, Irina Efimova, Fiona M. Gribble, Frank Reimann, Sigal Fishman, Chen Varol, Daniel J. Drucker
Rola Hammoud, Kiran Deep Kaur, Jacqueline A. Koehler, Laurie L. Baggio, Chi Kin Wong, Katie E. Advani, Bernardo Yusta, Irina Efimova, Fiona M. Gribble, Frank Reimann, Sigal Fishman, Chen Varol, Daniel J. Drucker
View: Text | PDF
Research Article Endocrinology

Glucose-dependent insulinotropic polypeptide receptor signaling alleviates gut inflammation in mice

  • Text
  • PDF
Abstract

Glucose-dependent insulinotropic polypeptide (GIP) and glucagon-like peptide 1 (GLP-1) are gut-derived peptide hormones that potentiate glucose-dependent insulin secretion. The clinical development of GIP receptor–GLP-1 receptor (GIPR–GLP-1R) multiagonists exemplified by tirzepatide and emerging GIPR antagonist–GLP-1R agonist therapeutics such as maritide is increasing interest in the extrapancreatic actions of incretin therapies. Both GLP-1 and GIP modulate inflammation, with GLP-1 also acting locally to alleviate gut inflammation in part through antiinflammatory actions on GLP-1R+ intestinal intraepithelial lymphocytes. In contrast, whether GIP modulates gut inflammation is not known. Here, using gain- and loss-of-function studies, we show that GIP alleviates 5-fluorouracil–induced (5FU-induced) gut inflammation, whereas genetic deletion of Gipr exacerbates the proinflammatory response to 5FU in the murine small bowel (SB). Bone marrow (BM) transplant studies demonstrated that BM-derived Gipr-expressing cells suppress 5FU-induced gut inflammation in the context of global Gipr deficiency. Within the gut, Gipr was localized to nonimmune cells, specifically stromal CD146+ cells. Hence, the extrapancreatic actions of GIPR signaling extend to the attenuation of gut inflammation, findings with potential translational relevance for clinical strategies modulating GIPR action in people with type 2 diabetes or obesity.

Authors

Rola Hammoud, Kiran Deep Kaur, Jacqueline A. Koehler, Laurie L. Baggio, Chi Kin Wong, Katie E. Advani, Bernardo Yusta, Irina Efimova, Fiona M. Gribble, Frank Reimann, Sigal Fishman, Chen Varol, Daniel J. Drucker

×

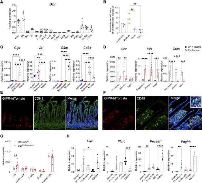
Figure 7

Gipr is predominantly expressed in nonimmune cells within the lamina propria of the small bowel.

Options: View larger image (or click on image) Download as PowerPoint

Gipr is predominantly expressed in nonimmune cells within the lamina pr...
(A) Relative Gipr expression across various tissues. (B) Relative radiant efficiency expression levels of tdTomato from GiprCre–tdTomato+/+ mice normalized to the average radiant efficiency expression of tdTomatofl/fl across gut segments (n = 3). (C) Gene expression relative to Rpl32 in manually dissected small bowel compartments (n = 6). (D) mRNA expression relative to Rpl32 in lamina propria (LP) + muscle and epithelium throughout distinct segments of the small bowel (n = 5–6). (E and F) Confocal microscopy of jejunum segments showing expression of GIPR-tdTomato (red), DAPI (blue), and E-cadherin (CDH1) (green) (E) or CD45 (green) (F) (magnification, 40×). Scale bar: 20 mm. (G) GIPR-tdTomato mean fluorescence intensity (MFI) of distinct cell populations isolated from the small bowel (n = 4–8). (H) Gene expression in whole jejunum, LP + muscle, total cells after digestion (crude cells), and isolated CD146– and CD146+ cells via magnetic cell separation (n = 5–11). Data are presented as mean ± SD from samples from 1 experiment (A–F) and pooled from 2 independent experiments (G and H) with each data value corresponding to 1 mouse. *P ≤ 0.05, **P ≤ 0.01, ***P ≤ 0.001, ****P ≤ 0.0001 by 1-way ANOVA followed by Tukey post hoc tests. BAT, brown adipose tissue; BS, brain stem; Duo, duodenum; ECs, endothelial cells; Hypo, hypothalamus; Ile, ileum; Jej, jejunum; Kid, kidney; M. Col, medial colon; M. Fat, mesenteric fat; ND, not detected; P. Col, proximal colon; P. Fat, perirenal fat; Panc, pancreas; Sk. M, skeletal muscle.

Copyright © 2026 American Society for Clinical Investigation
ISSN 2379-3708

Sign up for email alerts