Go to The Journal of Clinical Investigation
  • About
  • Editors
  • Consulting Editors
  • For authors
  • Publication ethics
  • Publication alerts by email
  • Transfers
  • Advertising
  • Job board
  • Contact
  • Physician-Scientist Development
  • Current issue
  • Past issues
  • By specialty
    • COVID-19
    • Cardiology
    • Immunology
    • Metabolism
    • Nephrology
    • Oncology
    • Pulmonology
    • All ...
  • Videos
  • Collections
    • In-Press Preview
    • Resource and Technical Advances
    • Clinical Research and Public Health
    • Research Letters
    • Editorials
    • Perspectives
    • Physician-Scientist Development
    • Reviews
    • Top read articles

  • Current issue
  • Past issues
  • Specialties
  • In-Press Preview
  • Resource and Technical Advances
  • Clinical Research and Public Health
  • Research Letters
  • Editorials
  • Perspectives
  • Physician-Scientist Development
  • Reviews
  • Top read articles
  • About
  • Editors
  • Consulting Editors
  • For authors
  • Publication ethics
  • Publication alerts by email
  • Transfers
  • Advertising
  • Job board
  • Contact
Liver sinusoidal endothelial cells contribute to portal hypertension through collagen type IV–driven sinusoidal remodeling
Can Gan, Usman Yaqoob, Jianwen Lu, Man Xie, Abid Anwar, Nidhi Jalan-Sakrikar, Sofia Jerez, Tejasav S. Sehrawat, Amaia Navarro-Corcuera, Enis Kostallari, Nawras W. Habash, Sheng Cao, Vijay H. Shah
Can Gan, Usman Yaqoob, Jianwen Lu, Man Xie, Abid Anwar, Nidhi Jalan-Sakrikar, Sofia Jerez, Tejasav S. Sehrawat, Amaia Navarro-Corcuera, Enis Kostallari, Nawras W. Habash, Sheng Cao, Vijay H. Shah
View: Text | PDF
Research Article Cell biology Hepatology

Liver sinusoidal endothelial cells contribute to portal hypertension through collagen type IV–driven sinusoidal remodeling

  • Text
  • PDF
Abstract

Portal hypertension (PHTN) is a severe complication of liver cirrhosis and is associated with intrahepatic sinusoidal remodeling induced by sinusoidal resistance and angiogenesis. Collagen type IV (COL4), a major component of basement membrane, forms in liver sinusoids upon chronic liver injury. However, the role, cellular source, and expression regulation of COL4 in liver diseases are unknown. Here, we examined how COL4 is produced and how it regulates sinusoidal remodeling in fibrosis and PHTN. Human cirrhotic liver sample RNA sequencing showed increased COL4 expression, which was further verified via immunofluorescence staining. Single-cell RNA sequencing identified liver sinusoidal endothelial cells (LSECs) as the predominant source of COL4 upregulation in mouse fibrotic liver. In addition, COL4 was upregulated in a TNF-α/NF-κB–dependent manner through an epigenetic mechanism in LSECs in vitro. Indeed, by utilizing a CRISPRi-dCas9-KRAB epigenome-editing approach, epigenetic repression of the enhancer-promoter interaction showed silencing of COL4 gene expression. LSEC-specific COL4 gene mutation or repression in vivo abrogated sinusoidal resistance and angiogenesis, which thereby alleviated sinusoidal remodeling and PHTN. Our findings reveal that LSECs promote sinusoidal remodeling and PHTN during liver fibrosis through COL4 deposition.

Authors

Can Gan, Usman Yaqoob, Jianwen Lu, Man Xie, Abid Anwar, Nidhi Jalan-Sakrikar, Sofia Jerez, Tejasav S. Sehrawat, Amaia Navarro-Corcuera, Enis Kostallari, Nawras W. Habash, Sheng Cao, Vijay H. Shah

×

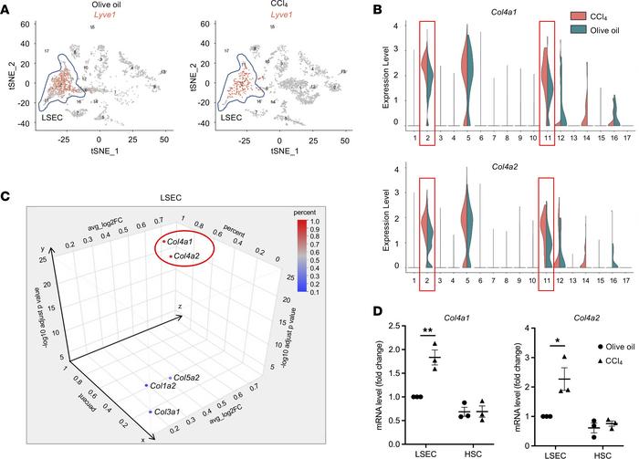
Figure 2

LSECs are the main source of Col4a1 and Col4a2 in healthy and pathologic conditions.

Options: View larger image (or click on image) Download as PowerPoint
LSECs are the main source of Col4a1 and Col4a2 in healthy and pathologic...
Single-cell RNA-sequencing (scRNA-Seq) analysis was performed on normal (olive oil) and fibrotic (CCl4) mouse livers. (A) t-Distributed stochastic neighbor embedding (t-SNE) analysis identified 17 main cell clusters (numbered) in the liver using distinct gene markers. Among them, Lyve1 was a marker for LSECs, which represent clusters 2 and 11. Each orange dot represents an individual LSEC. Other cell clusters were also identified based on the conserved genes of each cell type. Clusters 1, 4, 9, and 13 were identified as hepatocytes; cluster 5 as HSCs; cluster 3 as Kupffer cells; clusters 10 and 12 as macrophages; and cluster 16 as cholangiocytes. The rest of clusters represent other immune cells, including T cells, B cells, and neutrophils. (B) Violin plots for scRNA-Seq data from the 17 cell clusters show that Col4a1 and Col4a2 were mainly expressed by LSECs, and the expressions were higher in fibrotic livers. (C) By analyzing percentage of cells expressing the gene, log2FC of gene in fibrotic versus healthy livers, and adjusted P < 0.05 (adjusted P value from DESeq2), the 3D plot showed increased Col4a1 and Col4a2 in LSEC clusters in mouse fibrotic livers. (D) By quantitative real-time polymerase chain reaction (qPCR) assays of isolated LSECs and HSCs from mouse normal and fibrotic livers, LSECs, but not HSCs, from fibrotic livers showed markedly increased Col4a1 and Col4a2 gene expression (n = 3/group). Graphs represent mean ± SEM. *P < 0.05, **P < 0.01, 2-tailed unpaired t test.

Copyright © 2026 American Society for Clinical Investigation
ISSN 2379-3708

Sign up for email alerts