Go to The Journal of Clinical Investigation
  • About
  • Editors
  • Consulting Editors
  • For authors
  • Publication ethics
  • Publication alerts by email
  • Transfers
  • Advertising
  • Job board
  • Contact
  • Physician-Scientist Development
  • Current issue
  • Past issues
  • By specialty
    • COVID-19
    • Cardiology
    • Immunology
    • Metabolism
    • Nephrology
    • Oncology
    • Pulmonology
    • All ...
  • Videos
  • Collections
    • In-Press Preview
    • Resource and Technical Advances
    • Clinical Research and Public Health
    • Research Letters
    • Editorials
    • Perspectives
    • Physician-Scientist Development
    • Reviews
    • Top read articles

  • Current issue
  • Past issues
  • Specialties
  • In-Press Preview
  • Resource and Technical Advances
  • Clinical Research and Public Health
  • Research Letters
  • Editorials
  • Perspectives
  • Physician-Scientist Development
  • Reviews
  • Top read articles
  • About
  • Editors
  • Consulting Editors
  • For authors
  • Publication ethics
  • Publication alerts by email
  • Transfers
  • Advertising
  • Job board
  • Contact
The genomic landscape of lung cancer in never-smokers from the Women’s Health Initiative
Sitapriya Moorthi, Amy Paguirigan, Pushpa Itagi, Minjeong Ko, Mary Pettinger, Anna C.H. Hoge, Anwesha Nag, Neil A. Patel, Feinan Wu, Cassie Sather, Kevin M. Levine, Matthew P. Fitzgibbon, Aaron R. Thorner, Garnet L. Anderson, Gavin Ha, Alice H. Berger
Sitapriya Moorthi, Amy Paguirigan, Pushpa Itagi, Minjeong Ko, Mary Pettinger, Anna C.H. Hoge, Anwesha Nag, Neil A. Patel, Feinan Wu, Cassie Sather, Kevin M. Levine, Matthew P. Fitzgibbon, Aaron R. Thorner, Garnet L. Anderson, Gavin Ha, Alice H. Berger
View: Text | PDF
Research Article Genetics Therapeutics

The genomic landscape of lung cancer in never-smokers from the Women’s Health Initiative

  • Text
  • PDF
Abstract

Over 200,000 individuals are diagnosed with lung cancer in the United States every year, with a growing proportion of cases, especially lung adenocarcinoma, occurring in individuals who have never smoked. Women over the age of 50 comprise the largest affected demographic. To understand the genomic drivers of lung adenocarcinoma and therapeutic response in this population, we performed whole genome and/or whole exome sequencing on 73 matched lung tumor/normal pairs from postmenopausal women who participated in the Women’s Health Initiative. Somatic copy number alterations showed little variation by smoking status, suggesting that aneuploidy may be a general characteristic of lung cancer regardless of smoke exposure. Similarly, clock-like and APOBEC mutation signatures were prevalent but did not differ in tumors from smokers and never-smokers. However, mutations in both EGFR and KRAS showed unique allelic differences determined by smoking status that are known to alter tumor response to targeted therapy. Mutations in the MYC-network member MGA were more prevalent in tumors from smokers. Fusion events in ALK, RET, and ROS1 were absent, likely due to age-related differences in fusion prevalence. Our work underscores the profound effect of smoking status, age, and sex on the tumor mutational landscape and identifies areas of unmet medical need.

Authors

Sitapriya Moorthi, Amy Paguirigan, Pushpa Itagi, Minjeong Ko, Mary Pettinger, Anna C.H. Hoge, Anwesha Nag, Neil A. Patel, Feinan Wu, Cassie Sather, Kevin M. Levine, Matthew P. Fitzgibbon, Aaron R. Thorner, Garnet L. Anderson, Gavin Ha, Alice H. Berger

×

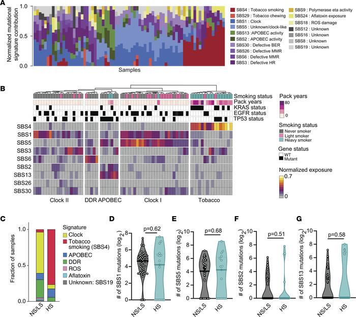
Figure 2

Somatic mutational signatures distinguish tumors from never-/light and heavy smokers.

Options: View larger image (or click on image) Download as PowerPoint
Somatic mutational signatures distinguish tumors from never-/light and h...
(A) Contribution of each SBS mutational signature to the total repertoire of mutations in each tumor. The fractional contribution is calculated by normalizing each signature exposure to the total signature exposure in each tumor. Each stacked bar represents 1 tumor. (B) Heatmap of unsupervised clustering of 9 normalized mutational signatures using Ward’s minimum variance method for both samples and signatures. The clustering is based on the normalized signature exposures. (C) Stacked bar graph indicating the mutational signature contributing to the maximal mutational burden for each sample. (D–G) Comparison of the estimated absolute number of mutations attributable to clock signatures (SBS1 and SBS5) and APOBEC signatures (SBS2 and SBS13) in never-/light smokers and heavy smokers. Exact P values are shown for testing by Mann-Whitney U test (2-tailed).

Copyright © 2026 American Society for Clinical Investigation
ISSN 2379-3708

Sign up for email alerts