Go to The Journal of Clinical Investigation
  • About
  • Editors
  • Consulting Editors
  • For authors
  • Publication ethics
  • Publication alerts by email
  • Transfers
  • Advertising
  • Job board
  • Contact
  • Physician-Scientist Development
  • Current issue
  • Past issues
  • By specialty
    • COVID-19
    • Cardiology
    • Immunology
    • Metabolism
    • Nephrology
    • Oncology
    • Pulmonology
    • All ...
  • Videos
  • Collections
    • In-Press Preview
    • Resource and Technical Advances
    • Clinical Research and Public Health
    • Research Letters
    • Editorials
    • Perspectives
    • Physician-Scientist Development
    • Reviews
    • Top read articles

  • Current issue
  • Past issues
  • Specialties
  • In-Press Preview
  • Resource and Technical Advances
  • Clinical Research and Public Health
  • Research Letters
  • Editorials
  • Perspectives
  • Physician-Scientist Development
  • Reviews
  • Top read articles
  • About
  • Editors
  • Consulting Editors
  • For authors
  • Publication ethics
  • Publication alerts by email
  • Transfers
  • Advertising
  • Job board
  • Contact
Lipodystrophy in methylmalonic acidemia associated with elevated FGF21 and abnormal methylmalonylation
Irini Manoli, Justin R. Sysol, PamelaSara E. Head, Madeline W. Epping, Oksana Gavrilova, Melissa K. Crocker, Jennifer L. Sloan, Stefanos A. Koutsoukos, Cindy Wang, Yiouli P. Ktena, Sophia Mendelson, Alexandra R. Pass, Patricia M. Zerfas, Victoria Hoffmann, Hilary J. Vernon, Laura A. Fletcher, James C. Reynolds, Maria G. Tsokos, Constantine A. Stratakis, Stephan D. Voss, Kong Y. Chen, Rebecca J. Brown, Ada Hamosh, Gerard T. Berry, Xiaoyuan Shawn Chen, Jack A. Yanovski, Charles P. Venditti
Irini Manoli, Justin R. Sysol, PamelaSara E. Head, Madeline W. Epping, Oksana Gavrilova, Melissa K. Crocker, Jennifer L. Sloan, Stefanos A. Koutsoukos, Cindy Wang, Yiouli P. Ktena, Sophia Mendelson, Alexandra R. Pass, Patricia M. Zerfas, Victoria Hoffmann, Hilary J. Vernon, Laura A. Fletcher, James C. Reynolds, Maria G. Tsokos, Constantine A. Stratakis, Stephan D. Voss, Kong Y. Chen, Rebecca J. Brown, Ada Hamosh, Gerard T. Berry, Xiaoyuan Shawn Chen, Jack A. Yanovski, Charles P. Venditti
View: Text | PDF
Research Article Genetics Therapeutics

Lipodystrophy in methylmalonic acidemia associated with elevated FGF21 and abnormal methylmalonylation

  • Text
  • PDF
Abstract

A distinct adipose tissue distribution pattern was observed in patients with methylmalonyl-CoA mutase deficiency, an inborn error of branched-chain amino acid (BCAA) metabolism, characterized by centripetal obesity with proximal upper and lower extremity fat deposition and paucity of visceral fat, that resembles familial multiple lipomatosis syndrome. To explore brown and white fat physiology in methylmalonic acidemia (MMA), body composition, adipokines, and inflammatory markers were assessed in 46 patients with MMA and 99 matched controls. Fibroblast growth factor 21 levels were associated with acyl-CoA accretion, aberrant methylmalonylation in adipose tissue, and an attenuated inflammatory cytokine profile. In parallel, brown and white fat were examined in a liver-specific transgenic MMA mouse model (Mmut–/– TgINS-Alb-Mmut). The MMA mice exhibited abnormal nonshivering thermogenesis with whitened brown fat and had an ineffective transcriptional response to cold stress. Treatment of the MMA mice with bezafibrates led to clinical improvement with beiging of subcutaneous fat depots, which resembled the distribution seen in the patients. These studies defined what we believe to be a novel lipodystrophy phenotype in patients with defects in the terminal steps of BCAA oxidation and demonstrated that beiging of subcutaneous adipose tissue in MMA could readily be induced with small molecules.

Authors

Irini Manoli, Justin R. Sysol, PamelaSara E. Head, Madeline W. Epping, Oksana Gavrilova, Melissa K. Crocker, Jennifer L. Sloan, Stefanos A. Koutsoukos, Cindy Wang, Yiouli P. Ktena, Sophia Mendelson, Alexandra R. Pass, Patricia M. Zerfas, Victoria Hoffmann, Hilary J. Vernon, Laura A. Fletcher, James C. Reynolds, Maria G. Tsokos, Constantine A. Stratakis, Stephan D. Voss, Kong Y. Chen, Rebecca J. Brown, Ada Hamosh, Gerard T. Berry, Xiaoyuan Shawn Chen, Jack A. Yanovski, Charles P. Venditti

×

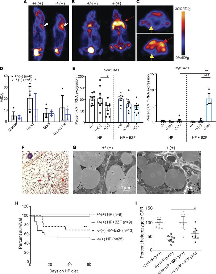
Figure 4

Bezafibrates reverse the brown fat mitochondrial dysfunction of mutant mice and induce beiging of subcutaneous fat depots in the regions of fat accumulation in participants with MMA.

Options: View larger image (or click on image) Download as PowerPoint
Bezafibrates reverse the brown fat mitochondrial dysfunction of mutant m...
(A) Representative sagittal, (B) coronal, and (C) transaxial micro-PET images of mice after injection with 18F-FDG. Mice were fed high-protein chow with 0.5% bezafibrate (BZF) for 2 months. White arrowheads point to the interscapular brown fat, while the red arrow in the coronal section (B) points to a markedly enhanced uptake of radioactive label in the shoulder region of the mutant animals. This area appears superimposed to the normal location of BAT 18FDG uptake (red arrow in C). Yellow arrows (C) point to the myocardium of a heterozygote and mutant animal, respectively. (D) 18FDG biodistribution in various tissues shows no significant differences between control and mutant mice treated with BZF. (E) Quantitative RT-PCR of Ucp1 mRNA expression in BAT (interscapular fat) and WAT (inguinal fat) showed no difference between mutant and control animals in BAT but a significant increase of Ucp1 expression in the subcutaneous WAT of the inguinal region in the mice fed high protein and 0.5% BZF (P < 0.0001 compared with heterozygotes, 1-way ANOVA with Tukey’s correction for multiple comparisons). (F) Immunohistochemistry staining for Ucp1 in subcutaneous adipose tissue of the shoulder region in a mutant mouse fed high protein and 0.5% BZF. Red arrows show multilocular lipid droplets staining densely for Ucp1 in the subcutaneous WAT resembling BAT (characteristic properties of beige fat). Blue arrow points to a hair follicle. Original magnification, 20×. (G) Ultrastructural studies demonstrated multinodular lipid droplets and numerous mitochondria with normal cristae in BAT from both heterozygous and mutant animals (scale bars: 2 μm). (H) Mmut–/– TgINS-Alb-Mmut fed high-protein chow with 0.5% BZF show improved survival compared with high-protein chow only (Mantel-Cox survival curve comparison, P = 0.009). (I) Glomerular filtration rate (GFR) was measured with the FITC-inulin plasma decay method. Mutant mice fed high-protein chow showed a significantly reduced GFR (42.14% ± 3.35% compared with heterozygous mice on the same diet). GFR was improved to 61.29% ± 7.24% with BZF treatment (P = 0.02, compared with mutant mice on high protein only). *P < 0.05, **P < 0.01, ***P < 0.001.

Copyright © 2026 American Society for Clinical Investigation
ISSN 2379-3708

Sign up for email alerts