Go to The Journal of Clinical Investigation
  • About
  • Editors
  • Consulting Editors
  • For authors
  • Publication ethics
  • Publication alerts by email
  • Transfers
  • Advertising
  • Job board
  • Contact
  • Physician-Scientist Development
  • Current issue
  • Past issues
  • By specialty
    • COVID-19
    • Cardiology
    • Immunology
    • Metabolism
    • Nephrology
    • Oncology
    • Pulmonology
    • All ...
  • Videos
  • Collections
    • In-Press Preview
    • Resource and Technical Advances
    • Clinical Research and Public Health
    • Research Letters
    • Editorials
    • Perspectives
    • Physician-Scientist Development
    • Reviews
    • Top read articles

  • Current issue
  • Past issues
  • Specialties
  • In-Press Preview
  • Resource and Technical Advances
  • Clinical Research and Public Health
  • Research Letters
  • Editorials
  • Perspectives
  • Physician-Scientist Development
  • Reviews
  • Top read articles
  • About
  • Editors
  • Consulting Editors
  • For authors
  • Publication ethics
  • Publication alerts by email
  • Transfers
  • Advertising
  • Job board
  • Contact
Lipodystrophy in methylmalonic acidemia associated with elevated FGF21 and abnormal methylmalonylation
Irini Manoli, Justin R. Sysol, PamelaSara E. Head, Madeline W. Epping, Oksana Gavrilova, Melissa K. Crocker, Jennifer L. Sloan, Stefanos A. Koutsoukos, Cindy Wang, Yiouli P. Ktena, Sophia Mendelson, Alexandra R. Pass, Patricia M. Zerfas, Victoria Hoffmann, Hilary J. Vernon, Laura A. Fletcher, James C. Reynolds, Maria G. Tsokos, Constantine A. Stratakis, Stephan D. Voss, Kong Y. Chen, Rebecca J. Brown, Ada Hamosh, Gerard T. Berry, Xiaoyuan Shawn Chen, Jack A. Yanovski, Charles P. Venditti
Irini Manoli, Justin R. Sysol, PamelaSara E. Head, Madeline W. Epping, Oksana Gavrilova, Melissa K. Crocker, Jennifer L. Sloan, Stefanos A. Koutsoukos, Cindy Wang, Yiouli P. Ktena, Sophia Mendelson, Alexandra R. Pass, Patricia M. Zerfas, Victoria Hoffmann, Hilary J. Vernon, Laura A. Fletcher, James C. Reynolds, Maria G. Tsokos, Constantine A. Stratakis, Stephan D. Voss, Kong Y. Chen, Rebecca J. Brown, Ada Hamosh, Gerard T. Berry, Xiaoyuan Shawn Chen, Jack A. Yanovski, Charles P. Venditti
View: Text | PDF
Research Article Genetics Therapeutics

Lipodystrophy in methylmalonic acidemia associated with elevated FGF21 and abnormal methylmalonylation

  • Text
  • PDF
Abstract

A distinct adipose tissue distribution pattern was observed in patients with methylmalonyl-CoA mutase deficiency, an inborn error of branched-chain amino acid (BCAA) metabolism, characterized by centripetal obesity with proximal upper and lower extremity fat deposition and paucity of visceral fat, that resembles familial multiple lipomatosis syndrome. To explore brown and white fat physiology in methylmalonic acidemia (MMA), body composition, adipokines, and inflammatory markers were assessed in 46 patients with MMA and 99 matched controls. Fibroblast growth factor 21 levels were associated with acyl-CoA accretion, aberrant methylmalonylation in adipose tissue, and an attenuated inflammatory cytokine profile. In parallel, brown and white fat were examined in a liver-specific transgenic MMA mouse model (Mmut–/– TgINS-Alb-Mmut). The MMA mice exhibited abnormal nonshivering thermogenesis with whitened brown fat and had an ineffective transcriptional response to cold stress. Treatment of the MMA mice with bezafibrates led to clinical improvement with beiging of subcutaneous fat depots, which resembled the distribution seen in the patients. These studies defined what we believe to be a novel lipodystrophy phenotype in patients with defects in the terminal steps of BCAA oxidation and demonstrated that beiging of subcutaneous adipose tissue in MMA could readily be induced with small molecules.

Authors

Irini Manoli, Justin R. Sysol, PamelaSara E. Head, Madeline W. Epping, Oksana Gavrilova, Melissa K. Crocker, Jennifer L. Sloan, Stefanos A. Koutsoukos, Cindy Wang, Yiouli P. Ktena, Sophia Mendelson, Alexandra R. Pass, Patricia M. Zerfas, Victoria Hoffmann, Hilary J. Vernon, Laura A. Fletcher, James C. Reynolds, Maria G. Tsokos, Constantine A. Stratakis, Stephan D. Voss, Kong Y. Chen, Rebecca J. Brown, Ada Hamosh, Gerard T. Berry, Xiaoyuan Shawn Chen, Jack A. Yanovski, Charles P. Venditti

×

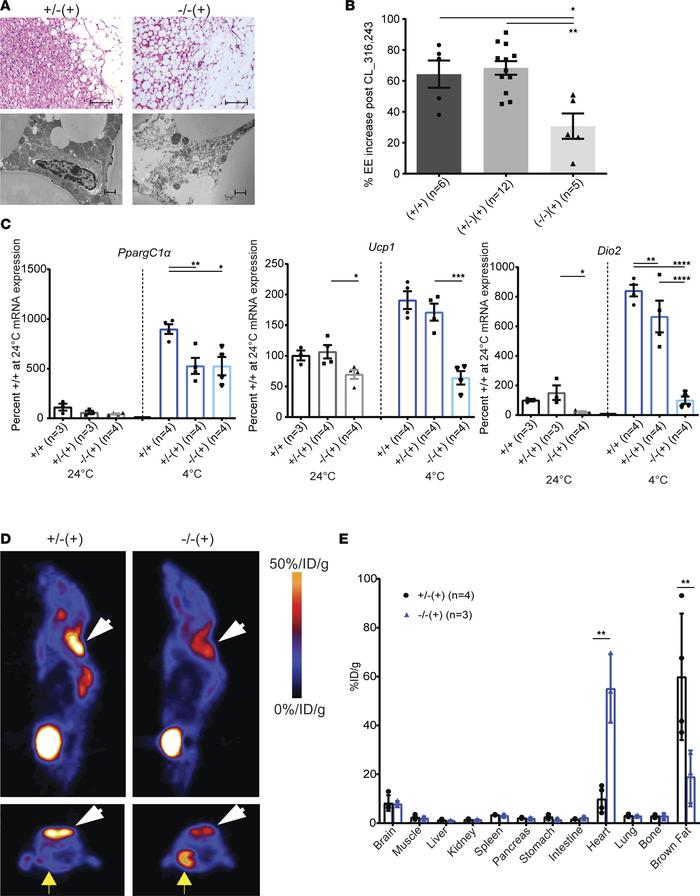
Figure 3

MMA mice display cold intolerance associated with abnormal brown fat pathology and function.

Options: View larger image (or click on image) Download as PowerPoint
MMA mice display cold intolerance associated with abnormal brown fat pat...
(A) Sets of 4- to 5-month-old mutant mice, Mmut–/– TgINS-Alb-Mmut, depicted as (–/–) (+), and heterozygous littermates (+/–) (+) exposed to high-protein diet for 2 months were euthanized and their interscapular brown adipose tissue (BAT) sectioned and H&E-stained. Mutant mice display markedly abnormal BAT with decreased cellular content (fewer nuclei) and large lipid droplets as opposed to controls (scale bars: 100 μm). Ultrastructural studies demonstrated multinodular lipid droplets and numerous mitochondria with normal cristae in BAT from heterozygous mice, as opposed to large lipid lobules and sparse mitochondria with abnormal density and cristae in the mutant animals (scale bars: 1 μm). (B) Effects of acute β3-adrenergic stimulation on energy expenditure. Mmut–/– TgINS-Alb-Mmut showed a 50% lower increase in their metabolic rate in response to a single dose of β-agonist, CL-316,243, compared with their control littermates (P = 0.0016, 1-way ANOVA with Bonferroni correction). (C) Quantitative RT-PCR results showing fold-change mRNA expression for PpargC-1α, Ucp1, and Dio2 at room temperature and after cold exposure (4°C for 3 hours). PpargC-1α showed increased transcription after cold exposure, albeit to a lesser degree than in WT animals in both mutant and heterozygous mice, while Ucp1 and Dio2 had lower expression at baseline and showed no to little change with cold stress. (D) Sagittal and transaxial micro-PET images of mice, reared on high-protein chow for 2 months, after injection with 18F-fluoro-d-glucose (18F-FDG). White arrowheads point to the interscapular BAT. Mutant mice had significantly decreased uptake in the BAT, while they showed high uptake in the heart tissue (yellow arrows, bottom panels), compared with heterozygotes. %ID/g, injected dose%/gram. (E) Biodistribution of radioactive label in various tissues. *P < 0.01, **P < 0.001, ***P < 0.0001, and ****P < 0.00001.

Copyright © 2026 American Society for Clinical Investigation
ISSN 2379-3708

Sign up for email alerts