Go to The Journal of Clinical Investigation
  • About
  • Editors
  • Consulting Editors
  • For authors
  • Publication ethics
  • Publication alerts by email
  • Transfers
  • Advertising
  • Job board
  • Contact
  • Physician-Scientist Development
  • Current issue
  • Past issues
  • By specialty
    • COVID-19
    • Cardiology
    • Immunology
    • Metabolism
    • Nephrology
    • Oncology
    • Pulmonology
    • All ...
  • Videos
  • Collections
    • In-Press Preview
    • Resource and Technical Advances
    • Clinical Research and Public Health
    • Research Letters
    • Editorials
    • Perspectives
    • Physician-Scientist Development
    • Reviews
    • Top read articles

  • Current issue
  • Past issues
  • Specialties
  • In-Press Preview
  • Resource and Technical Advances
  • Clinical Research and Public Health
  • Research Letters
  • Editorials
  • Perspectives
  • Physician-Scientist Development
  • Reviews
  • Top read articles
  • About
  • Editors
  • Consulting Editors
  • For authors
  • Publication ethics
  • Publication alerts by email
  • Transfers
  • Advertising
  • Job board
  • Contact
CCL5 paradoxically regulates glomerular injury by skewing macrophage polarization
Ika N. Kadariswantiningsih, Issei Okunaga, Kaho Yamasaki, Maulana A. Empitu, Hiroyuki Yamada, Shin-ichi Makino, Akitsu Hotta, Hideo Yagita, Masashi Aizawa, Ryo Koyama-Nasu, Motoko Y. Kimura, Narihito Tatsumoto, Katsuhiko Asanuma
Ika N. Kadariswantiningsih, Issei Okunaga, Kaho Yamasaki, Maulana A. Empitu, Hiroyuki Yamada, Shin-ichi Makino, Akitsu Hotta, Hideo Yagita, Masashi Aizawa, Ryo Koyama-Nasu, Motoko Y. Kimura, Narihito Tatsumoto, Katsuhiko Asanuma
View: Text | PDF
Research Article Inflammation Nephrology

CCL5 paradoxically regulates glomerular injury by skewing macrophage polarization

  • Text
  • PDF
Abstract

Glomerular inflammation and podocyte loss are the hallmarks of chronic kidney disease (CKD) progression. Understanding how podocytes and their microenvironment regulate inflammation is critical for developing effective therapies. In this study, we identified C-C chemokine ligand 5 (CCL5) as an inflammatory mediator elevated in injured podocytes, based on analyses of both human kidney biopsies and mouse models of CKD. We discovered that CCL5 exerts paradoxical effects in nephropathy; while it protects podocytes in vitro, it exacerbates glomerular injury in vivo. Recombinant CCL5 and podocyte-specific CCL5 overexpression promoted cell survival and reduced apoptosis in cultured podocytes. However, in adriamycin-induced nephropathy, CCL5 worsened glomerular injury, increasing proteinuria, glomerulosclerosis, and podocyte loss. Bone marrow (BM) transplantation experiments revealed that CCL5 in BM-derived cells — not kidney-resident cells — drove disease progression. CCL5 deficiency in BM-derived cells conferred protection by increasing reparative M2 macrophages, whereas endogenous CCL5 promoted M1 polarization, inhibited M2 differentiation, and triggered M2-to-M1 transition. These findings demonstrate that while CCL5 supports podocyte survival, its expression in BM-derived cells promotes inflammatory macrophage phenotypes and glomerular injury. The harmful immune effects of CCL5 in BM-derived cells outweigh its podocyte-protective role, highlighting the importance of cell-targeted strategies to mitigate kidney damage.

Authors

Ika N. Kadariswantiningsih, Issei Okunaga, Kaho Yamasaki, Maulana A. Empitu, Hiroyuki Yamada, Shin-ichi Makino, Akitsu Hotta, Hideo Yagita, Masashi Aizawa, Ryo Koyama-Nasu, Motoko Y. Kimura, Narihito Tatsumoto, Katsuhiko Asanuma

×

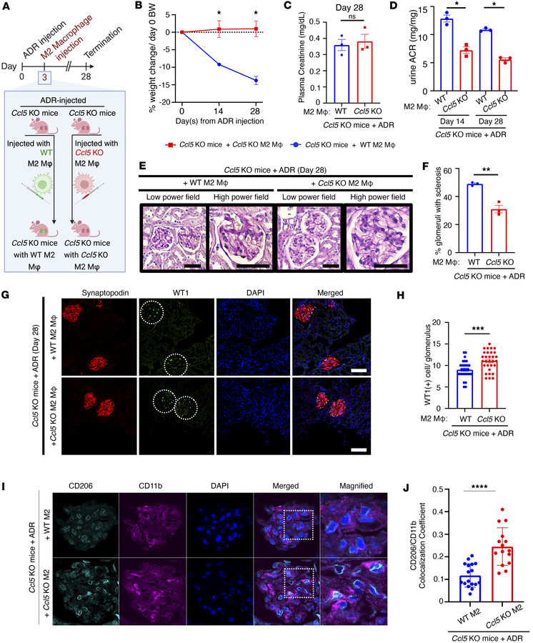
Figure 7

CCL5 in macrophages exacerbates ADR-induced nephropathy by limiting glomerular M2 macrophage accumulation.

Options: View larger image (or click on image) Download as PowerPoint
CCL5 in macrophages exacerbates ADR-induced nephropathy by limiting glom...
(A) Experimental diagram of the adoptive transfer of M2 macrophages in ADR-treated Ccl5-KO mice. ADR-treated Ccl5-KO mice were injected with WT M2 macrophages (n = 3) or with Ccl5-KO M2 macrophages (n = 3). (B) Percentage of body weight change from the initial body weight of ADR-induced nephropathy Ccl5-KO mice receiving WT M2 macrophages and Ccl5-KO M2 macrophages. (C) Plasma creatinine on day 28 after ADR injection. (D) Urine ACR on day 14 and 28 after ADR injection. (E) Representative PAS staining image of the kidney, sacrificed on day 28 after ADR injection. Scale bars: 50 μm. (F) Quantification of sclerotic glomeruli per total glomeruli. (G) Representative confocal microscopy analysis of WT-1 and synaptopodin immunofluorescent staining in ADR-induced nephropathy Ccl5-KO mice receiving WT M2 macrophages and Ccl5-KO M2 macrophages. Scale bars: 50 μm. (H) Quantification of the number of cells with positive WT-1 staining per glomerulus (10 glomeruli counted per mouse), analyzed by confocal microscopy of immunofluorescent staining. (I) Representative confocal microscopy analysis of CD11b and CD206 immunofluorescent staining in ADR-induced nephropathy Ccl5-KO mice receiving WT M2 macrophages or Ccl5-KO M2 macrophages. Original magnification, ×40. (J) Quantification of CD11b and CD 206 colocalization in ADR-induced nephropathy Ccl5-KO mice receiving WT M2 macrophages and Ccl5-KO M2 macrophages. All data are expressed as mean ± SEM. Unpaired 2-tailed t tests were performed to calculate the P values. *P < 0.05, **P < 0.01, ***P < 0.001, ****P < 0.0001. NS, not significant; Mφ, macrophages; urine ACR, urine albumin-to-creatinine ratio.

Copyright © 2026 American Society for Clinical Investigation
ISSN 2379-3708

Sign up for email alerts