Go to The Journal of Clinical Investigation
  • About
  • Editors
  • Consulting Editors
  • For authors
  • Publication ethics
  • Publication alerts by email
  • Transfers
  • Advertising
  • Job board
  • Contact
  • Physician-Scientist Development
  • Current issue
  • Past issues
  • By specialty
    • COVID-19
    • Cardiology
    • Immunology
    • Metabolism
    • Nephrology
    • Oncology
    • Pulmonology
    • All ...
  • Videos
  • Collections
    • In-Press Preview
    • Resource and Technical Advances
    • Clinical Research and Public Health
    • Research Letters
    • Editorials
    • Perspectives
    • Physician-Scientist Development
    • Reviews
    • Top read articles

  • Current issue
  • Past issues
  • Specialties
  • In-Press Preview
  • Resource and Technical Advances
  • Clinical Research and Public Health
  • Research Letters
  • Editorials
  • Perspectives
  • Physician-Scientist Development
  • Reviews
  • Top read articles
  • About
  • Editors
  • Consulting Editors
  • For authors
  • Publication ethics
  • Publication alerts by email
  • Transfers
  • Advertising
  • Job board
  • Contact
CCL5 paradoxically regulates glomerular injury by skewing macrophage polarization
Ika N. Kadariswantiningsih, Issei Okunaga, Kaho Yamasaki, Maulana A. Empitu, Hiroyuki Yamada, Shin-ichi Makino, Akitsu Hotta, Hideo Yagita, Masashi Aizawa, Ryo Koyama-Nasu, Motoko Y. Kimura, Narihito Tatsumoto, Katsuhiko Asanuma
Ika N. Kadariswantiningsih, Issei Okunaga, Kaho Yamasaki, Maulana A. Empitu, Hiroyuki Yamada, Shin-ichi Makino, Akitsu Hotta, Hideo Yagita, Masashi Aizawa, Ryo Koyama-Nasu, Motoko Y. Kimura, Narihito Tatsumoto, Katsuhiko Asanuma
View: Text | PDF
Research Article Inflammation Nephrology

CCL5 paradoxically regulates glomerular injury by skewing macrophage polarization

  • Text
  • PDF
Abstract

Glomerular inflammation and podocyte loss are the hallmarks of chronic kidney disease (CKD) progression. Understanding how podocytes and their microenvironment regulate inflammation is critical for developing effective therapies. In this study, we identified C-C chemokine ligand 5 (CCL5) as an inflammatory mediator elevated in injured podocytes, based on analyses of both human kidney biopsies and mouse models of CKD. We discovered that CCL5 exerts paradoxical effects in nephropathy; while it protects podocytes in vitro, it exacerbates glomerular injury in vivo. Recombinant CCL5 and podocyte-specific CCL5 overexpression promoted cell survival and reduced apoptosis in cultured podocytes. However, in adriamycin-induced nephropathy, CCL5 worsened glomerular injury, increasing proteinuria, glomerulosclerosis, and podocyte loss. Bone marrow (BM) transplantation experiments revealed that CCL5 in BM-derived cells — not kidney-resident cells — drove disease progression. CCL5 deficiency in BM-derived cells conferred protection by increasing reparative M2 macrophages, whereas endogenous CCL5 promoted M1 polarization, inhibited M2 differentiation, and triggered M2-to-M1 transition. These findings demonstrate that while CCL5 supports podocyte survival, its expression in BM-derived cells promotes inflammatory macrophage phenotypes and glomerular injury. The harmful immune effects of CCL5 in BM-derived cells outweigh its podocyte-protective role, highlighting the importance of cell-targeted strategies to mitigate kidney damage.

Authors

Ika N. Kadariswantiningsih, Issei Okunaga, Kaho Yamasaki, Maulana A. Empitu, Hiroyuki Yamada, Shin-ichi Makino, Akitsu Hotta, Hideo Yagita, Masashi Aizawa, Ryo Koyama-Nasu, Motoko Y. Kimura, Narihito Tatsumoto, Katsuhiko Asanuma

×

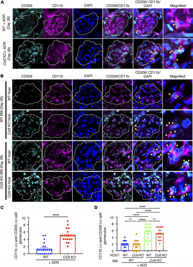
Figure 6

CCL5 in BM-derived cells limits glomerular M2 macrophage accumulation in ADR-induced nephropathy.

Options: View larger image (or click on image) Download as PowerPoint
CCL5 in BM-derived cells limits glomerular M2 macrophage accumulation in...
ADR-injected mouse kidneys were stained for CD11b (pan macrophage marker) and CD206 (M2 macrophage marker) to evaluate M2 macrophages in the glomeruli. The dashed white line circle represents the glomerulus. (A) Representative image of M2 macrophage infiltration in the glomeruli of WT (n = 3) and Ccl5-KO mice (n = 3) treated after ADR injection. (B) Representative images of M2 macrophage in the glomeruli of ADR-treated BMT mice (n = 3 for each group). (C) Quantification of M2 macrophage per glomeruli in WT and Ccl5-KO mice treated with ADR (7 glomeruli counted per mouse). (D) Quantification of M2 macrophages per glomeruli in ADR-treated BMT mice (7 glomeruli counted per mouse). All data are represented as mean ± SEM. Unpaired 2-tailed t tests and 1-way ANOVA with uncorrected Fisher’s LSD were performed to calculate the P values. NS, not significant. ****P < 0.0001.

Copyright © 2026 American Society for Clinical Investigation
ISSN 2379-3708

Sign up for email alerts