Go to The Journal of Clinical Investigation
  • About
  • Editors
  • Consulting Editors
  • For authors
  • Publication ethics
  • Publication alerts by email
  • Transfers
  • Advertising
  • Job board
  • Contact
  • Physician-Scientist Development
  • Current issue
  • Past issues
  • By specialty
    • COVID-19
    • Cardiology
    • Immunology
    • Metabolism
    • Nephrology
    • Oncology
    • Pulmonology
    • All ...
  • Videos
  • Collections
    • In-Press Preview
    • Resource and Technical Advances
    • Clinical Research and Public Health
    • Research Letters
    • Editorials
    • Perspectives
    • Physician-Scientist Development
    • Reviews
    • Top read articles

  • Current issue
  • Past issues
  • Specialties
  • In-Press Preview
  • Resource and Technical Advances
  • Clinical Research and Public Health
  • Research Letters
  • Editorials
  • Perspectives
  • Physician-Scientist Development
  • Reviews
  • Top read articles
  • About
  • Editors
  • Consulting Editors
  • For authors
  • Publication ethics
  • Publication alerts by email
  • Transfers
  • Advertising
  • Job board
  • Contact
CCL5 paradoxically regulates glomerular injury by skewing macrophage polarization
Ika N. Kadariswantiningsih, Issei Okunaga, Kaho Yamasaki, Maulana A. Empitu, Hiroyuki Yamada, Shin-ichi Makino, Akitsu Hotta, Hideo Yagita, Masashi Aizawa, Ryo Koyama-Nasu, Motoko Y. Kimura, Narihito Tatsumoto, Katsuhiko Asanuma
Ika N. Kadariswantiningsih, Issei Okunaga, Kaho Yamasaki, Maulana A. Empitu, Hiroyuki Yamada, Shin-ichi Makino, Akitsu Hotta, Hideo Yagita, Masashi Aizawa, Ryo Koyama-Nasu, Motoko Y. Kimura, Narihito Tatsumoto, Katsuhiko Asanuma
View: Text | PDF
Research Article Inflammation Nephrology

CCL5 paradoxically regulates glomerular injury by skewing macrophage polarization

  • Text
  • PDF
Abstract

Glomerular inflammation and podocyte loss are the hallmarks of chronic kidney disease (CKD) progression. Understanding how podocytes and their microenvironment regulate inflammation is critical for developing effective therapies. In this study, we identified C-C chemokine ligand 5 (CCL5) as an inflammatory mediator elevated in injured podocytes, based on analyses of both human kidney biopsies and mouse models of CKD. We discovered that CCL5 exerts paradoxical effects in nephropathy; while it protects podocytes in vitro, it exacerbates glomerular injury in vivo. Recombinant CCL5 and podocyte-specific CCL5 overexpression promoted cell survival and reduced apoptosis in cultured podocytes. However, in adriamycin-induced nephropathy, CCL5 worsened glomerular injury, increasing proteinuria, glomerulosclerosis, and podocyte loss. Bone marrow (BM) transplantation experiments revealed that CCL5 in BM-derived cells — not kidney-resident cells — drove disease progression. CCL5 deficiency in BM-derived cells conferred protection by increasing reparative M2 macrophages, whereas endogenous CCL5 promoted M1 polarization, inhibited M2 differentiation, and triggered M2-to-M1 transition. These findings demonstrate that while CCL5 supports podocyte survival, its expression in BM-derived cells promotes inflammatory macrophage phenotypes and glomerular injury. The harmful immune effects of CCL5 in BM-derived cells outweigh its podocyte-protective role, highlighting the importance of cell-targeted strategies to mitigate kidney damage.

Authors

Ika N. Kadariswantiningsih, Issei Okunaga, Kaho Yamasaki, Maulana A. Empitu, Hiroyuki Yamada, Shin-ichi Makino, Akitsu Hotta, Hideo Yagita, Masashi Aizawa, Ryo Koyama-Nasu, Motoko Y. Kimura, Narihito Tatsumoto, Katsuhiko Asanuma

×

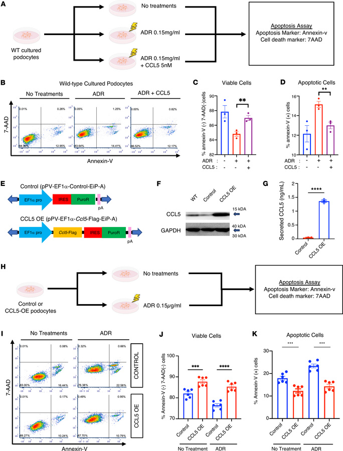
Figure 2

The effect of exogenous and endogenous CCL5 in the apoptosis of podocytes.

Options: View larger image (or click on image) Download as PowerPoint
The effect of exogenous and endogenous CCL5 in the apoptosis of podocyte...
(A) Experimental scheme of the apoptosis assay in WT murine cultured podocytes that were untreated (n = 3) or treated with 0.15 μg/mL ADR (n = 3) or a combination of 0.15 μg/mL ADR and 5 nM CCL5 (n = 3). (B) Representative result of the flow cytometry–based apoptosis assay, measuring death cell marker 7-AAD and apoptosis marker Annexin V in untreated, ADR-treated, and ADR+CCL5-treated WT cultured podocytes. (C and D) Percentage of viable and apoptotic cells in untreated, ADR-treated, and ADR+CCL5-treated cultured podocytes. (E) Schematic design of transfected plasmid DNA of control and CCL5-OE cultured podocytes. (F) Western blot analysis of WT, control, and CCL5-OE cultured podocytes. (G) Concentration of CCL5 secreted by control and CCL5-OE cultured podocytes. (H) Experimental scheme of the apoptosis assay in the untreated control (n = 6), untreated CCL5-OE (n = 6), ADR-treated control (n = 6), and ADR-treated CCL5-OE cultured podocytes (n = 6). (I) Representative flow cytometry–based apoptosis assay result, measuring death cell marker 7-AAD and apoptosis marker Annexin V in untreated and ADR-treated control and CCL5-OE cultured podocytes. (J and K) Percentage of viable and apoptotic cells in untreated control, untreated CCL5-OE, ADR-treated control, and ADR-treated CCL5-OE cultured podocytes. All data are expressed as mean ± SEM. Unpaired 2-tailed t tests, 1-way ANOVA tests, and Tukey’s multiple comparison test for panels C, D, J, and K were performed to calculate the P values. **P < 0.01; ***P < 0.001; ****P < 0.0001. IRES, internal ribosome entry site; Puro, puromycin.

Copyright © 2026 American Society for Clinical Investigation
ISSN 2379-3708

Sign up for email alerts