Go to The Journal of Clinical Investigation
  • About
  • Editors
  • Consulting Editors
  • For authors
  • Publication ethics
  • Publication alerts by email
  • Transfers
  • Advertising
  • Job board
  • Contact
  • Physician-Scientist Development
  • Current issue
  • Past issues
  • By specialty
    • COVID-19
    • Cardiology
    • Immunology
    • Metabolism
    • Nephrology
    • Oncology
    • Pulmonology
    • All ...
  • Videos
  • Collections
    • In-Press Preview
    • Resource and Technical Advances
    • Clinical Research and Public Health
    • Research Letters
    • Editorials
    • Perspectives
    • Physician-Scientist Development
    • Reviews
    • Top read articles

  • Current issue
  • Past issues
  • Specialties
  • In-Press Preview
  • Resource and Technical Advances
  • Clinical Research and Public Health
  • Research Letters
  • Editorials
  • Perspectives
  • Physician-Scientist Development
  • Reviews
  • Top read articles
  • About
  • Editors
  • Consulting Editors
  • For authors
  • Publication ethics
  • Publication alerts by email
  • Transfers
  • Advertising
  • Job board
  • Contact
CCL5 paradoxically regulates glomerular injury by skewing macrophage polarization
Ika N. Kadariswantiningsih, Issei Okunaga, Kaho Yamasaki, Maulana A. Empitu, Hiroyuki Yamada, Shin-ichi Makino, Akitsu Hotta, Hideo Yagita, Masashi Aizawa, Ryo Koyama-Nasu, Motoko Y. Kimura, Narihito Tatsumoto, Katsuhiko Asanuma
Ika N. Kadariswantiningsih, Issei Okunaga, Kaho Yamasaki, Maulana A. Empitu, Hiroyuki Yamada, Shin-ichi Makino, Akitsu Hotta, Hideo Yagita, Masashi Aizawa, Ryo Koyama-Nasu, Motoko Y. Kimura, Narihito Tatsumoto, Katsuhiko Asanuma
View: Text | PDF
Research Article Inflammation Nephrology

CCL5 paradoxically regulates glomerular injury by skewing macrophage polarization

  • Text
  • PDF
Abstract

Glomerular inflammation and podocyte loss are the hallmarks of chronic kidney disease (CKD) progression. Understanding how podocytes and their microenvironment regulate inflammation is critical for developing effective therapies. In this study, we identified C-C chemokine ligand 5 (CCL5) as an inflammatory mediator elevated in injured podocytes, based on analyses of both human kidney biopsies and mouse models of CKD. We discovered that CCL5 exerts paradoxical effects in nephropathy; while it protects podocytes in vitro, it exacerbates glomerular injury in vivo. Recombinant CCL5 and podocyte-specific CCL5 overexpression promoted cell survival and reduced apoptosis in cultured podocytes. However, in adriamycin-induced nephropathy, CCL5 worsened glomerular injury, increasing proteinuria, glomerulosclerosis, and podocyte loss. Bone marrow (BM) transplantation experiments revealed that CCL5 in BM-derived cells — not kidney-resident cells — drove disease progression. CCL5 deficiency in BM-derived cells conferred protection by increasing reparative M2 macrophages, whereas endogenous CCL5 promoted M1 polarization, inhibited M2 differentiation, and triggered M2-to-M1 transition. These findings demonstrate that while CCL5 supports podocyte survival, its expression in BM-derived cells promotes inflammatory macrophage phenotypes and glomerular injury. The harmful immune effects of CCL5 in BM-derived cells outweigh its podocyte-protective role, highlighting the importance of cell-targeted strategies to mitigate kidney damage.

Authors

Ika N. Kadariswantiningsih, Issei Okunaga, Kaho Yamasaki, Maulana A. Empitu, Hiroyuki Yamada, Shin-ichi Makino, Akitsu Hotta, Hideo Yagita, Masashi Aizawa, Ryo Koyama-Nasu, Motoko Y. Kimura, Narihito Tatsumoto, Katsuhiko Asanuma

×

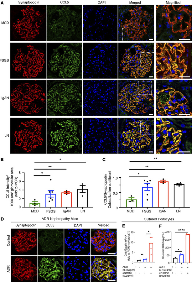
Figure 1

CCL5 expression in podocytes of human glomerular diseases and ADR-induced nephropathy mice.

Options: View larger image (or click on image) Download as PowerPoint
CCL5 expression in podocytes of human glomerular diseases and ADR-induce...
(A) Representative glomerular immunofluorescence images of synaptopodin (red) and CCL5 (green) in human glomerular diseases of MCD (n = 3), FSGS (n = 6), IgAN (n = 3), and LN (n = 3). (B and C) Quantification of CCL5 immunofluorescence intensity and colocalization of synaptopodin and CCL5 in human glomerular diseases. (D) Glomerular immunofluorescence images of synaptopodin (red) and CCL5 (green) in control or WT mice 3 days after ADR injection. (E) Relative mRNA expression of Ccl5 in cultured podocytes that were untreated (n = 3) or stimulated with 0.15 μg/mL ADR (n = 3) or a combination of 0.15 μg/mL ADR and 50 μg/mL αNotch2 (n = 3) for 6 hours. Measured values were normalized to Gapdh and calculated by the ΔΔCt method. (F) The concentration of CCL5 secreted by cultured podocytes that were untreated (n = 3) or stimulated with 0.15 μg/mL ADR (n = 3) or a combination of 0.15 μg/mL ADR and 50 μg/mL αNotch2 (n = 3) for 12 hours. All data are expressed as mean ± SEM. Unpaired 2-tailed t tests; 1-way ANOVA; Dunnett’s multiple comparison test for B, C, and F; and Tukey’s multiple comparison test for E were performed to calculate the P values. *P < 0.05; **P < 0.01; ****P < 0.0001. Scale bars: 20 μm.

Copyright © 2026 American Society for Clinical Investigation
ISSN 2379-3708

Sign up for email alerts