Go to The Journal of Clinical Investigation
  • About
  • Editors
  • Consulting Editors
  • For authors
  • Publication ethics
  • Publication alerts by email
  • Transfers
  • Advertising
  • Job board
  • Contact
  • Physician-Scientist Development
  • Current issue
  • Past issues
  • By specialty
    • COVID-19
    • Cardiology
    • Immunology
    • Metabolism
    • Nephrology
    • Oncology
    • Pulmonology
    • All ...
  • Videos
  • Collections
    • In-Press Preview
    • Resource and Technical Advances
    • Clinical Research and Public Health
    • Research Letters
    • Editorials
    • Perspectives
    • Physician-Scientist Development
    • Reviews
    • Top read articles

  • Current issue
  • Past issues
  • Specialties
  • In-Press Preview
  • Resource and Technical Advances
  • Clinical Research and Public Health
  • Research Letters
  • Editorials
  • Perspectives
  • Physician-Scientist Development
  • Reviews
  • Top read articles
  • About
  • Editors
  • Consulting Editors
  • For authors
  • Publication ethics
  • Publication alerts by email
  • Transfers
  • Advertising
  • Job board
  • Contact
The homing of exogenous hair follicle mesenchymal stem cells into hair follicle niches
Kaitao Li, Fang Liu, Ye He, Qian Qu, Pingping Sun, Lijuan Du, Jin Wang, Ruosi Chen, Yuyang Gan, Danlan Fu, Zhexiang Fan, Bingcheng Liu, Zhiqi Hu, Yong Miao
Kaitao Li, Fang Liu, Ye He, Qian Qu, Pingping Sun, Lijuan Du, Jin Wang, Ruosi Chen, Yuyang Gan, Danlan Fu, Zhexiang Fan, Bingcheng Liu, Zhiqi Hu, Yong Miao
View: Text | PDF
Research Article Dermatology Stem cells

The homing of exogenous hair follicle mesenchymal stem cells into hair follicle niches

  • Text
  • PDF
Abstract

Hair loss is a debilitating condition associated with the depletion of dermal papilla cells (DPCs), which can be replenished by dermal sheath cells (DSCs). Hence, strategies aimed at increasing the populations of DPCs and DSCs hold promise for the treatment of hair loss. In this study, we demonstrated in mice that introduced exogenous DPCs and DSCs (hair follicle mesenchymal stem cells) could effectively migrate and integrate into the dermal papilla and dermal sheath niches, leading to enhanced hair growth and prolonged anagen phases. However, the homing rates of DPCs and DSCs were influenced by various factors, including recipient mouse depilation, cell passage number, cell dose, and immune rejection. Through in vitro and in vivo experiments, we also discovered that the CXCL13/CXCR5 pathway mediated the homing of DPCs and DSCs into hair follicle niches. This study underscores the potential of cell-based therapies for hair loss by targeted delivery of DPCs and DSCs to their respective niches and sheds light on the intriguing concept that isolated mesenchymal stem cells can home back to their original niche microenvironment.

Authors

Kaitao Li, Fang Liu, Ye He, Qian Qu, Pingping Sun, Lijuan Du, Jin Wang, Ruosi Chen, Yuyang Gan, Danlan Fu, Zhexiang Fan, Bingcheng Liu, Zhiqi Hu, Yong Miao

×

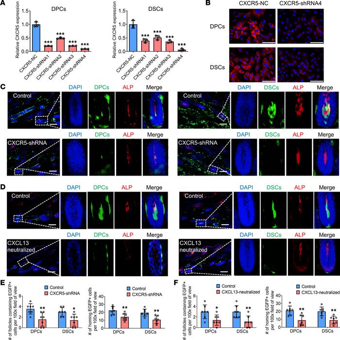
Figure 10

The CXCL13/CXCR5 axis mediates the homing of exogenous hfMSCs into follicle niches.

Options: View larger image (or click on image) Download as PowerPoint
The CXCL13/CXCR5 axis mediates the homing of exogenous hfMSCs into folli...
(A) RT-qPCR experiments show the mRNA expression of CXCR5 in DPCs/DSCs after transfection with lentiviral vector expressing CXCR5 shRNA (n = 3). (B) Immunostaining shows the protein expression of CXCR5 in DPCs/DSCs after transfection with lentiviral vector expressing CXCR5 shRNA4 (representative of 3 experiments). (C) DPCs/DSCs transfected with lentiviral vector expressing CXCR5-shRNA4 were injected into the dorsal skin of depilated NOD/SCID mice. (D) DPCs/DSCs mixed with CXCL13 neutralizing Ab were injected into the dorsal skin of depilated NOD/SCID mice. HFs containing exogenous DPCs (green; arrow) or DSCs (green; arrow) were immunostained for alkaline phosphatase (ALP) (red) (C and D). (E and F) Number of HFs containing EGFP+ transplanted cells and number of homing EGFP+ cells per ×100 original magnification field of view, as shown in C and D (n = 7 skin sections from 4 mice per group). Statistical comparisons were performed using 1-way ANOVA followed by Bonferroni’s post hoc test (A) and 2-tailed Student’s t test (E and F). Scale bars: 100 μm. Data are reported as mean ± SD. *P < 0.05, **P < 0.01, ***P < 0.001.

Copyright © 2026 American Society for Clinical Investigation
ISSN 2379-3708

Sign up for email alerts