Go to The Journal of Clinical Investigation
  • About
  • Editors
  • Consulting Editors
  • For authors
  • Publication ethics
  • Publication alerts by email
  • Transfers
  • Advertising
  • Job board
  • Contact
  • Physician-Scientist Development
  • Current issue
  • Past issues
  • By specialty
    • COVID-19
    • Cardiology
    • Immunology
    • Metabolism
    • Nephrology
    • Oncology
    • Pulmonology
    • All ...
  • Videos
  • Collections
    • In-Press Preview
    • Resource and Technical Advances
    • Clinical Research and Public Health
    • Research Letters
    • Editorials
    • Perspectives
    • Physician-Scientist Development
    • Reviews
    • Top read articles

  • Current issue
  • Past issues
  • Specialties
  • In-Press Preview
  • Resource and Technical Advances
  • Clinical Research and Public Health
  • Research Letters
  • Editorials
  • Perspectives
  • Physician-Scientist Development
  • Reviews
  • Top read articles
  • About
  • Editors
  • Consulting Editors
  • For authors
  • Publication ethics
  • Publication alerts by email
  • Transfers
  • Advertising
  • Job board
  • Contact
Mindin regulates fibroblast subpopulations through distinct Src family kinases during fibrogenesis
Sunny Kataria, Isha Rana, Krithika Badarinath, Rania F. Zaarour, Gaurav Kansagara, Sultan Ahmed, Abrar Rizvi, Dyuti Saha, Binita Dam, Abhik Dutta, Ravindra K. Zirmire, Edries Yousaf Hajam, Pankaj Kumar, Akash Gulyani, Colin Jamora
Sunny Kataria, Isha Rana, Krithika Badarinath, Rania F. Zaarour, Gaurav Kansagara, Sultan Ahmed, Abrar Rizvi, Dyuti Saha, Binita Dam, Abhik Dutta, Ravindra K. Zirmire, Edries Yousaf Hajam, Pankaj Kumar, Akash Gulyani, Colin Jamora
View: Text | PDF
Research Article Dermatology Inflammation

Mindin regulates fibroblast subpopulations through distinct Src family kinases during fibrogenesis

  • Text
  • PDF
Abstract

Fibrosis results from excessive extracellular matrix (ECM) deposition, which causes tissue stiffening and organ dysfunction. Activated fibroblasts, central to fibrosis, exhibit increased migration, proliferation, contraction, and ECM production. However, it remains unclear if the same fibroblast performs all of the processes that fall under the umbrella term of “activation.” Owing to fibroblast heterogeneity in connective tissues, subpopulations with specific functions may operate under distinct regulatory controls. Using a transgenic mouse model of skin fibrosis, we found that Mindin (also known as spondin-2), secreted by Snail-transgenic keratinocytes, differentially regulates fibroblast subpopulations. Mindin promotes migration and inflammatory gene expression in SCA1+ dermal fibroblasts via Fyn kinase. In contrast, it enhances contractility and collagen production in papillary CD26+ fibroblasts through c-Src signaling. Moreover, in the context of the fibrotic microenvironment of the tumor stroma, we found that differential responses of resident fibroblast subpopulations to Mindin extend to the generation of functionally heterogeneous cancer-associated fibroblasts. This study identifies Mindin as a key orchestrator of dermal fibroblast heterogeneity, reshaping cellular dynamics and signaling diversity in the complex landscapes of skin fibrosis and cancer.

Authors

Sunny Kataria, Isha Rana, Krithika Badarinath, Rania F. Zaarour, Gaurav Kansagara, Sultan Ahmed, Abrar Rizvi, Dyuti Saha, Binita Dam, Abhik Dutta, Ravindra K. Zirmire, Edries Yousaf Hajam, Pankaj Kumar, Akash Gulyani, Colin Jamora

×

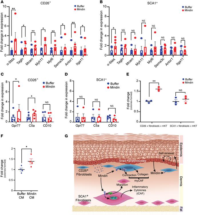
Figure 5

Mindin promotes CD26+ fibroblasts to adopt a CAF phenotype.

Options: View larger image (or click on image) Download as PowerPoint
Mindin promotes CD26+ fibroblasts to adopt a CAF phenotype.
qPCR for exp...
qPCR for expression of signature genes of myCAFs in (A) CD26+ fibroblasts or (B) SCA1+ fibroblasts treated with either buffer or Mindin (n ≥ 4). Expression of genes that are associated with stem cell renewing CAFs in (C) CD26+ (n = 6) and (D) SCA1+ (n = 4) fibroblasts treated with either buffer or Mindin measured by qPCR. (E) Colony formation assay of primary mouse keratinocytes (mKT) cocultured with CD26+ or SCA1+ fibroblasts pretreated with either buffer of Mindin for 24 hours (n = 3). (F) Colony formation assay of primary mouse keratinocytes cultured with conditioned media (CM) collected from CD26+ fibroblasts treated with either buffer or Mindin (n = 4). Data represent the mean ± SEM. P values were calculated by ratio paired t test (A–D) and Welch’s t test (E and F). *P < 0.05, **P < 0.01; NS, P > 0.05. (G) Model of differential effects of Mindin on distinct subpopulations of dermal fibroblasts.

Copyright © 2026 American Society for Clinical Investigation
ISSN 2379-3708

Sign up for email alerts