Go to The Journal of Clinical Investigation
  • About
  • Editors
  • Consulting Editors
  • For authors
  • Publication ethics
  • Publication alerts by email
  • Transfers
  • Advertising
  • Job board
  • Contact
  • Physician-Scientist Development
  • Current issue
  • Past issues
  • By specialty
    • COVID-19
    • Cardiology
    • Immunology
    • Metabolism
    • Nephrology
    • Oncology
    • Pulmonology
    • All ...
  • Videos
  • Collections
    • In-Press Preview
    • Resource and Technical Advances
    • Clinical Research and Public Health
    • Research Letters
    • Editorials
    • Perspectives
    • Physician-Scientist Development
    • Reviews
    • Top read articles

  • Current issue
  • Past issues
  • Specialties
  • In-Press Preview
  • Resource and Technical Advances
  • Clinical Research and Public Health
  • Research Letters
  • Editorials
  • Perspectives
  • Physician-Scientist Development
  • Reviews
  • Top read articles
  • About
  • Editors
  • Consulting Editors
  • For authors
  • Publication ethics
  • Publication alerts by email
  • Transfers
  • Advertising
  • Job board
  • Contact
Mindin regulates fibroblast subpopulations through distinct Src family kinases during fibrogenesis
Sunny Kataria, Isha Rana, Krithika Badarinath, Rania F. Zaarour, Gaurav Kansagara, Sultan Ahmed, Abrar Rizvi, Dyuti Saha, Binita Dam, Abhik Dutta, Ravindra K. Zirmire, Edries Yousaf Hajam, Pankaj Kumar, Akash Gulyani, Colin Jamora
Sunny Kataria, Isha Rana, Krithika Badarinath, Rania F. Zaarour, Gaurav Kansagara, Sultan Ahmed, Abrar Rizvi, Dyuti Saha, Binita Dam, Abhik Dutta, Ravindra K. Zirmire, Edries Yousaf Hajam, Pankaj Kumar, Akash Gulyani, Colin Jamora
View: Text | PDF
Research Article Dermatology Inflammation

Mindin regulates fibroblast subpopulations through distinct Src family kinases during fibrogenesis

  • Text
  • PDF
Abstract

Fibrosis results from excessive extracellular matrix (ECM) deposition, which causes tissue stiffening and organ dysfunction. Activated fibroblasts, central to fibrosis, exhibit increased migration, proliferation, contraction, and ECM production. However, it remains unclear if the same fibroblast performs all of the processes that fall under the umbrella term of “activation.” Owing to fibroblast heterogeneity in connective tissues, subpopulations with specific functions may operate under distinct regulatory controls. Using a transgenic mouse model of skin fibrosis, we found that Mindin (also known as spondin-2), secreted by Snail-transgenic keratinocytes, differentially regulates fibroblast subpopulations. Mindin promotes migration and inflammatory gene expression in SCA1+ dermal fibroblasts via Fyn kinase. In contrast, it enhances contractility and collagen production in papillary CD26+ fibroblasts through c-Src signaling. Moreover, in the context of the fibrotic microenvironment of the tumor stroma, we found that differential responses of resident fibroblast subpopulations to Mindin extend to the generation of functionally heterogeneous cancer-associated fibroblasts. This study identifies Mindin as a key orchestrator of dermal fibroblast heterogeneity, reshaping cellular dynamics and signaling diversity in the complex landscapes of skin fibrosis and cancer.

Authors

Sunny Kataria, Isha Rana, Krithika Badarinath, Rania F. Zaarour, Gaurav Kansagara, Sultan Ahmed, Abrar Rizvi, Dyuti Saha, Binita Dam, Abhik Dutta, Ravindra K. Zirmire, Edries Yousaf Hajam, Pankaj Kumar, Akash Gulyani, Colin Jamora

×

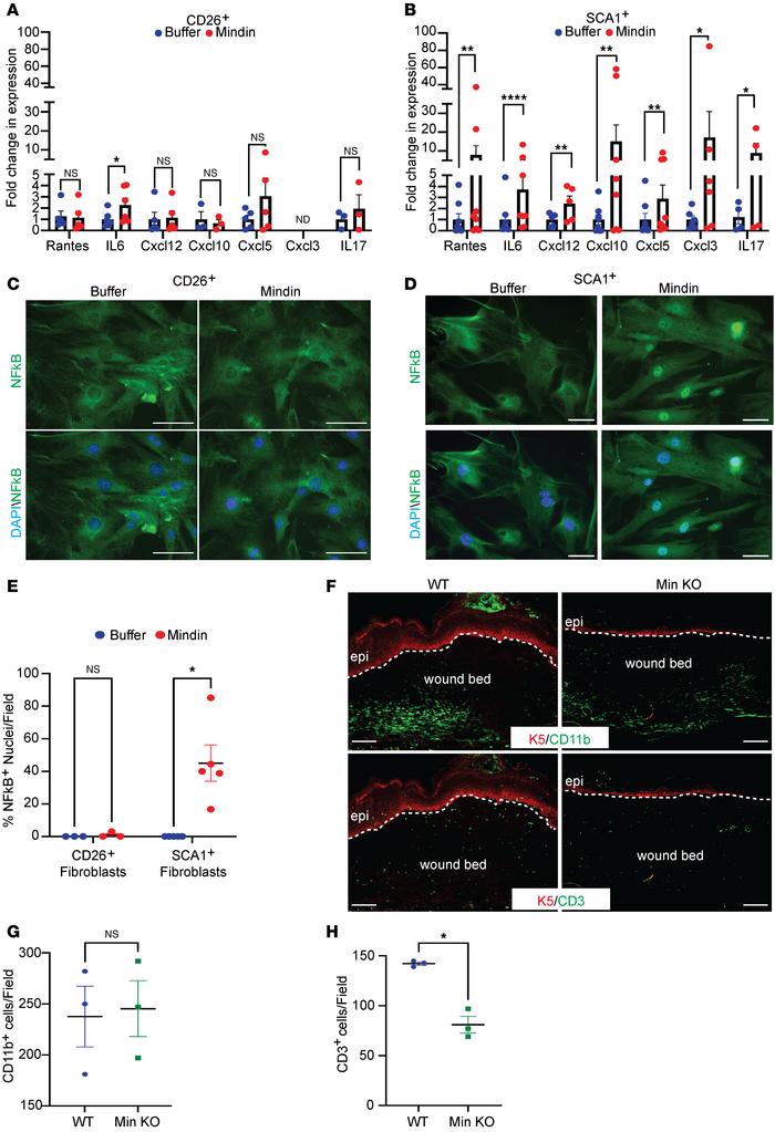
Figure 3

Mindin stimulates inflammatory cytokine production in SCA1+ fibroblasts.

Options: View larger image (or click on image) Download as PowerPoint
Mindin stimulates inflammatory cytokine production in SCA1+ fibroblasts....
qPCR for expression of inflammatory cytokines from (A) CD26+ fibroblasts or (B) SCA1+ fibroblasts treated with either buffer or Mindin (n ≥ 4). Staining for NF-κB (green) and DAPI (blue) in (C) CD26+ fibroblasts or (D) SCA1+ fibroblasts treated for 1 hour with either buffer or Mindin (scale bar: 50 μm) and (E) the percentage of cells with NF-κB+ nuclei per field in CD26+ (n = 3) or SCA1+ (n = 5) fibroblast treated with either buffer or Mindin. (F) IF staining for K5 (red) and CD11b (top; green; macrophages) and CD3 (bottom; green; T cells) in WT and Min-KO skin sections after wounded day 7 (scale bar: 50 μm) and quantification of (G) CD11b+ and (H) CD3+ cells found in the wound bed (n = 3 mice). Data represent the mean ± SEM. P values were calculated by ratio paired t test (A and B) and Welch’s t test (E, G, and H). *P < 0.05, **P < 0.01, ****P < 0.0001; NS, P > 0.05. nd, not detected.

Copyright © 2026 American Society for Clinical Investigation
ISSN 2379-3708

Sign up for email alerts