Go to The Journal of Clinical Investigation
  • About
  • Editors
  • Consulting Editors
  • For authors
  • Publication ethics
  • Publication alerts by email
  • Transfers
  • Advertising
  • Job board
  • Contact
  • Physician-Scientist Development
  • Current issue
  • Past issues
  • By specialty
    • COVID-19
    • Cardiology
    • Immunology
    • Metabolism
    • Nephrology
    • Oncology
    • Pulmonology
    • All ...
  • Videos
  • Collections
    • In-Press Preview
    • Resource and Technical Advances
    • Clinical Research and Public Health
    • Research Letters
    • Editorials
    • Perspectives
    • Physician-Scientist Development
    • Reviews
    • Top read articles

  • Current issue
  • Past issues
  • Specialties
  • In-Press Preview
  • Resource and Technical Advances
  • Clinical Research and Public Health
  • Research Letters
  • Editorials
  • Perspectives
  • Physician-Scientist Development
  • Reviews
  • Top read articles
  • About
  • Editors
  • Consulting Editors
  • For authors
  • Publication ethics
  • Publication alerts by email
  • Transfers
  • Advertising
  • Job board
  • Contact
Mindin regulates fibroblast subpopulations through distinct Src family kinases during fibrogenesis
Sunny Kataria, Isha Rana, Krithika Badarinath, Rania F. Zaarour, Gaurav Kansagara, Sultan Ahmed, Abrar Rizvi, Dyuti Saha, Binita Dam, Abhik Dutta, Ravindra K. Zirmire, Edries Yousaf Hajam, Pankaj Kumar, Akash Gulyani, Colin Jamora
Sunny Kataria, Isha Rana, Krithika Badarinath, Rania F. Zaarour, Gaurav Kansagara, Sultan Ahmed, Abrar Rizvi, Dyuti Saha, Binita Dam, Abhik Dutta, Ravindra K. Zirmire, Edries Yousaf Hajam, Pankaj Kumar, Akash Gulyani, Colin Jamora
View: Text | PDF
Research Article Dermatology Inflammation

Mindin regulates fibroblast subpopulations through distinct Src family kinases during fibrogenesis

  • Text
  • PDF
Abstract

Fibrosis results from excessive extracellular matrix (ECM) deposition, which causes tissue stiffening and organ dysfunction. Activated fibroblasts, central to fibrosis, exhibit increased migration, proliferation, contraction, and ECM production. However, it remains unclear if the same fibroblast performs all of the processes that fall under the umbrella term of “activation.” Owing to fibroblast heterogeneity in connective tissues, subpopulations with specific functions may operate under distinct regulatory controls. Using a transgenic mouse model of skin fibrosis, we found that Mindin (also known as spondin-2), secreted by Snail-transgenic keratinocytes, differentially regulates fibroblast subpopulations. Mindin promotes migration and inflammatory gene expression in SCA1+ dermal fibroblasts via Fyn kinase. In contrast, it enhances contractility and collagen production in papillary CD26+ fibroblasts through c-Src signaling. Moreover, in the context of the fibrotic microenvironment of the tumor stroma, we found that differential responses of resident fibroblast subpopulations to Mindin extend to the generation of functionally heterogeneous cancer-associated fibroblasts. This study identifies Mindin as a key orchestrator of dermal fibroblast heterogeneity, reshaping cellular dynamics and signaling diversity in the complex landscapes of skin fibrosis and cancer.

Authors

Sunny Kataria, Isha Rana, Krithika Badarinath, Rania F. Zaarour, Gaurav Kansagara, Sultan Ahmed, Abrar Rizvi, Dyuti Saha, Binita Dam, Abhik Dutta, Ravindra K. Zirmire, Edries Yousaf Hajam, Pankaj Kumar, Akash Gulyani, Colin Jamora

×

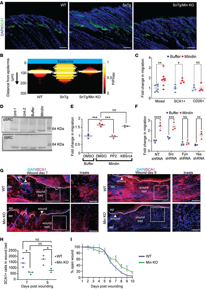
Figure 2

Mindin induces migration of SCA1+ fibroblasts via Fyn kinase.

Options: View larger image (or click on image) Download as PowerPoint
Mindin induces migration of SCA1+ fibroblasts via Fyn kinase.
(A) IF sta...
(A) IF staining for SCA1 in P9 WT, SnTg, and SnTg/Mindin-KO (SnTg/Min-KO) skin (scale bar: 50 μm). (B) Heatmap showing the probability of SCA1+ cells at a given distance below the epidermis in WT (n = 6), SnTg (n = 8), and SnTg/Min-KO (n = 4) skin. Data for WT and SnTg are the same as in Figure 1F. (C) Transwell assay to measure migration of mixed, SCA1+, and CD26+ fibroblasts with either buffer or Mindin as a potential chemoattractant (n ≥ 4). (D) Amount of phosphorylated SRC (pSRC) and total SRC (tSRC) proteins in fibroblasts treated with either buffer or Mindin for 15 minutes. (E) Transwell assay with SCA1+ fibroblasts stimulated with buffer or Mindin in the presence of DMSO, PP2 (10 μM), or KbSrc4 (10 μM) (n = 3). (F) Transwell assay with SCA1+ fibroblasts transduced with nontargeting (NT), Src, Fyn, or Yes shRNA with buffer or Mindin as a chemoattractant (n = 3). (G) IF for SCA1 in WT and Min-KO day 7 and day 9 skin wounds. (The images were stitched using FIJI ImageJ stitching tool, ref. 84; scale bar: 50 μm.) White boxes denote regions shown at higher magnification on the right-hand side of each image. (H) Quantification of SCA1+ cells in the wound beds day 7 and day 9 after wounding of WT and Min-KO mice (n = 3 mice) (I) Percentage wound closure in WT and Min-KO mice with regard to wound size on day 1 (n = 3 mice, 2 wounds per mice). Data represent the mean ± SEM. P values were calculated by Welch’s t test (C and I), 1-way ANOVA followed by Tukey’s post hoc analysis (E), and 2-way ANOVA followed by post hoc Šídák’s multiple comparisons test (F and H). *P < 0.05, **P < 0.01, ***P < 0.001, ****P < 0.0001; NS, P > 0.05.

Copyright © 2026 American Society for Clinical Investigation
ISSN 2379-3708

Sign up for email alerts