Go to The Journal of Clinical Investigation
  • About
  • Editors
  • Consulting Editors
  • For authors
  • Publication ethics
  • Publication alerts by email
  • Transfers
  • Advertising
  • Job board
  • Contact
  • Physician-Scientist Development
  • Current issue
  • Past issues
  • By specialty
    • COVID-19
    • Cardiology
    • Immunology
    • Metabolism
    • Nephrology
    • Oncology
    • Pulmonology
    • All ...
  • Videos
  • Collections
    • In-Press Preview
    • Resource and Technical Advances
    • Clinical Research and Public Health
    • Research Letters
    • Editorials
    • Perspectives
    • Physician-Scientist Development
    • Reviews
    • Top read articles

  • Current issue
  • Past issues
  • Specialties
  • In-Press Preview
  • Resource and Technical Advances
  • Clinical Research and Public Health
  • Research Letters
  • Editorials
  • Perspectives
  • Physician-Scientist Development
  • Reviews
  • Top read articles
  • About
  • Editors
  • Consulting Editors
  • For authors
  • Publication ethics
  • Publication alerts by email
  • Transfers
  • Advertising
  • Job board
  • Contact
DLL4/Notch3/WNT5B axis mediates bidirectional prometastatic crosstalk between melanoma and lymphatic endothelial cells
Sanni Alve, Silvia Gramolelli, Joonas Jukonen, Susanna Juteau, Anne Pink, Atte A. Manninen, Satu Hänninen, Elisa Monto, Madeleine H. Lackman, Olli Carpén, Pipsa Saharinen, Sinem Karaman, Kari Vaahtomeri, Päivi M. Ojala
Sanni Alve, Silvia Gramolelli, Joonas Jukonen, Susanna Juteau, Anne Pink, Atte A. Manninen, Satu Hänninen, Elisa Monto, Madeleine H. Lackman, Olli Carpén, Pipsa Saharinen, Sinem Karaman, Kari Vaahtomeri, Päivi M. Ojala
View: Text | PDF
Research Article Cell biology Vascular biology

DLL4/Notch3/WNT5B axis mediates bidirectional prometastatic crosstalk between melanoma and lymphatic endothelial cells

  • Text
  • PDF
Abstract

Despite strong indications that interactions between melanoma and lymphatic vessels actively promote melanoma progression, the molecular mechanisms are not yet completely understood. To characterize molecular factors of this crosstalk, we established human primary lymphatic endothelial cell (LEC) cocultures with human melanoma cell lines. Here, we show that coculture with melanoma cells induced transcriptomic changes in LECs and led to multiple changes in their function. WNT5B, a paracrine signaling molecule upregulated in melanoma cells upon LEC interaction, was found to contribute to the functional changes in LECs. Moreover, WNT5B transcription was regulated by Notch3 in melanoma cells following the coculture with LECs, and Notch3 and WNT5B were coexpressed in melanoma patient primary tumor and metastasis samples. Moreover, melanoma cells derived from LEC coculture escaped efficiently from the primary site to the proximal tumor-draining lymph nodes, which was impaired upon WNT5B depletion. This supported the role of WNT5B in promoting the metastatic potential of melanoma cells through its effects on LECs. Finally, DLL4, a Notch ligand expressed in LECs, was identified as an upstream inducer of the Notch3/WNT5B axis in melanoma. This study elucidated WNT5B as a key molecular factor mediating bidirectional crosstalk between melanoma cells and lymphatic endothelium and promoting melanoma metastasis.

Authors

Sanni Alve, Silvia Gramolelli, Joonas Jukonen, Susanna Juteau, Anne Pink, Atte A. Manninen, Satu Hänninen, Elisa Monto, Madeleine H. Lackman, Olli Carpén, Pipsa Saharinen, Sinem Karaman, Kari Vaahtomeri, Päivi M. Ojala

×

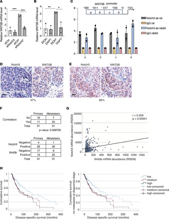
Figure 5

Notch3 regulates WNT5B expression in melanoma cells and its expression correlates with poor disease-specific survival.

Options: View larger image (or click on image) Download as PowerPoint
Notch3 regulates WNT5B expression in melanoma cells and its expression c...
(A) WM852 cells were pretreated with the indicated siRNAs and subjected to monotypic or LEC cocultures (*). After cell sorting, WNT5B mRNA levels in melanoma cells were measured by qRT-PCR. Graph shows results from 3 independent experiments. (B) WM852 cells were cultured as monotypic cultures or in coculture with LECs (*) and treated with vehicle (EtOH) or DAPT. WNT5B mRNA level was measured in the sorted melanoma cells by qRT-PCR (n = 3). (C) Top: Schematic presentation of the WNT5B promoter area amplified by qPCR following ChIP. Numbers indicate the nucleotides upstream of the WNT5B transcription start site. Bottom: ChIP from WM852 cells expressing ectopic NICD3 for 24 hours. ChIP was performed with 2 different anti-Notch3 antibodies and respective control IgGs and DNA was amplified from the indicated promoter regions of the WNT5B gene (n = 2). Data in A–C are presented as mean ± SD. (D and E) Representative images of human primary melanoma tumor (D) and metastasis samples (E) labeled for the indicated proteins. Percentage below the images indicates the proportion of samples with Notch3 and WNT5B signal colocalization. Scale bars: 20 μm. (F) Statistical analysis of co-distribution in primary tumors and metastatic samples. (G) RSEM-quantitated mRNA abundance comparing NOTCH3 and WNT5B shows a significant, positive correlation between the 2 gene transcripts. The P value was obtained using the 2-tailed t test for Pearson’s correlation coefficient, r. (H) Survival statistics were computed for the entire cohort of 442 melanoma patients (left panel), or for the cases with no distant metastases at the time of diagnosis (right panel). Patients were divided by their NOTCH3 mRNA level expression into 3 groups based on RSEM-quantitated mRNA abundance percentiles: Low, first to 33rd percentile; Medium, 34th to 67th percentile; High, 68th to 100th percentile. Log-rank P values for the left panel: 0.004, right panel: 0.013. *P < 0.05; **P < 0.01; ***P < 0.001 by 1-way ANOVA followed by Tukey’s multiple-comparison test (A and B) or 2-tailed t test (F).

Copyright © 2026 American Society for Clinical Investigation
ISSN 2379-3708

Sign up for email alerts