Go to The Journal of Clinical Investigation
  • About
  • Editors
  • Consulting Editors
  • For authors
  • Publication ethics
  • Publication alerts by email
  • Transfers
  • Advertising
  • Job board
  • Contact
  • Physician-Scientist Development
  • Current issue
  • Past issues
  • By specialty
    • COVID-19
    • Cardiology
    • Immunology
    • Metabolism
    • Nephrology
    • Oncology
    • Pulmonology
    • All ...
  • Videos
  • Collections
    • In-Press Preview
    • Resource and Technical Advances
    • Clinical Research and Public Health
    • Research Letters
    • Editorials
    • Perspectives
    • Physician-Scientist Development
    • Reviews
    • Top read articles

  • Current issue
  • Past issues
  • Specialties
  • In-Press Preview
  • Resource and Technical Advances
  • Clinical Research and Public Health
  • Research Letters
  • Editorials
  • Perspectives
  • Physician-Scientist Development
  • Reviews
  • Top read articles
  • About
  • Editors
  • Consulting Editors
  • For authors
  • Publication ethics
  • Publication alerts by email
  • Transfers
  • Advertising
  • Job board
  • Contact
BRD7 as key factor in PBAF complex assembly and CD8+ T cell differentiation
Feng Huang, … , Hui Zhang, Bingfeng Liu
Feng Huang, … , Hui Zhang, Bingfeng Liu
Published July 2, 2024
Citation Information: JCI Insight. 2024;9(15):e171605. https://doi.org/10.1172/jci.insight.171605.
View: Text | PDF
Research Article Immunology Infectious disease

BRD7 as key factor in PBAF complex assembly and CD8+ T cell differentiation

  • Text
  • PDF
Abstract

Upon infection, naive CD8+ T cells differentiate into cytotoxic effector cells to eliminate the pathogen-infected cells. Although many mechanisms underlying this process have been demonstrated, the regulatory role of chromatin remodeling system in this process remains largely unknown. Here we show that BRD7, a component of the polybromo-associated BAF complex (PBAF), was required for naive CD8+ T cells to differentiate into functional short-lived effector cells (SLECs) in response to acute infections caused by influenza virus or lymphocytic choriomeningitis virus (LCMV). BRD7 deficiency in CD8+ T cells resulted in profound defects in effector population and functions, thereby impairing viral clearance and host recovery. Further mechanical studies indicate that the expression of BRD7 significantly turned to high from naive CD8+ T cells to effector cells, which bridged BRG1 and PBRM1 to the core module of PBAF complex, consequently facilitating the assembly of PBAF complex rather than BAF complex in the effector cells. The PBAF complex changed the chromatin accessibility at the loci of Tbx21 gene and upregulated its expression, leading to the maturation of effector T cells. Our research demonstrates that BRD7 and the PBAF complex are key in CD8+ T cell development and present a significant target for advancing immune therapies.

Authors

Feng Huang, Yingtong Lin, Yidan Qiao, Yaochang Yuan, Zhihan Zhong, Baohong Luo, Yating Wu, Jun Liu, Jingliang Chen, Wanying Zhang, Hui Zhang, Bingfeng Liu

×

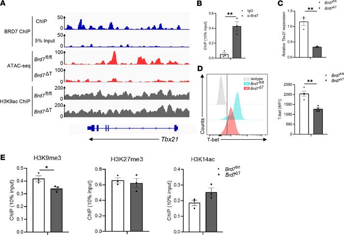
Figure 6

BRD7 is enriched at Tbx21 loci and regulates T-bet expression.

Options: View larger image (or click on image) Download as PowerPoint
BRD7 is enriched at Tbx21 loci and regulates T-bet expression.
(A) Repre...
(A) Representative alignments of ChIP-, ATAC- and RNA-Seq measurements at Tbx21 loci. ATAC- and RNA-Seq measurements from cells in Figure 5. ChIP-Seq with antibody to BRD7 was assessed with OT-I CD8+ T cells from OT-I mice infected with PR8-OVA at day 8 p.i. ChIP-Seq with antibody to H3K9ac was assessed with OT-I CD8+ T cells from Brd7fl/fl and Brd7ΔT OT-I mice infected with PR8-OVA at day 8 p.i. (B) ChIP analysis (n = 3) shows the deposition of BRD7 at the promoter regions of Tbx21 loci. (C) qPCR analysis of T-bet mRNA in BRD7-deficient NP+CD8+ T cells (n = 3) presented relative to expression in BRD7 WT cells (n = 3). (D) Flow cytometry of T-bet in BRD7 WT (n = 4) or BRD7-deficient (n = 4) NP+CD8+ T cells. Frequency of T-bet expressing NP+CD8+ T cells. (E) ChIP-PCR assay shows the deposition of H3K9me3, H3K27me3, and H3K14ac at the promoter regions of Tbx21 loci. Brd7fl/fl mice (n = 3) and Brd7ΔT mice (n = 3) were used in the experiments. Data are shown as mean ± SEM. *P < 0.05 and **P < 0.01 (2-tailed Student’s t test). Data are representative of 2 independent experiments.

Copyright © 2025 American Society for Clinical Investigation
ISSN 2379-3708

Sign up for email alerts